RIHAKE
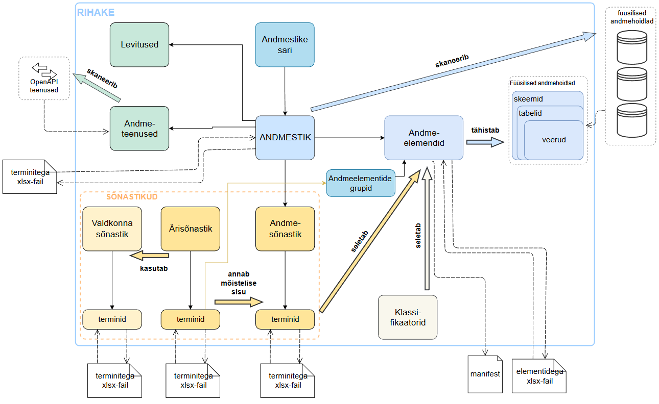
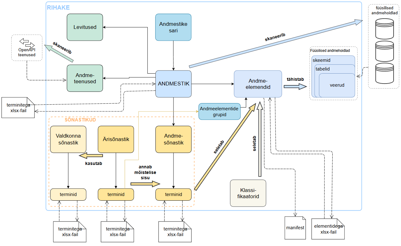
RIHAKE on asutusesiseseks kasutamiseks mõeldud andmekirjelduse standardile vastav asutuse andmehalduse rakendus, mis võimaldab kirjeldada andmestikke ja annab seeläbi ülevaate asutuses hallatavatest andmetest. Andmestike kirjeldusi saab rikastada seotud levituste, andmeteenuste ning andmehoidla skaneerimisel saadud andmeelementide kirjeldamisega. Andmeelementide kirjeldusi saab omakorda rikastada sõnastike ja klassifikaatorite kirjeldamisega. Andmestikest saab moodustada sarju ning andmeelemente hallata ka grupiti.
Andmetest ja kirjeldustest ülevaate saamiseks on RIHAKEses avalehel koondvaade, kasutaja töölaud, tegevuste logid, andmemudeli ja seoste visuaalid, andmete päritolu (lineage) visuaali ning andmestikele ja andmeelementidele märgete loomise võimalus.
RIHAKEses loodud kirjeldusi saab lihtsasti ATVs avalikustada, mis toetab andmete taaskasutust ja leitavust.

RIHAKEse juhendid asutusele
RIHAKEse kirjeldus Koodivaramus: RIHAKE
Paigalduspakid
RIHAKE rakenduse paigaldamiseks vajalikud komponendid leiab Koodivaramust.
Tagasiside, ettepanekud ja küsimused
RIHAKEse asutuses evitamisega seotud küsimustega või arendust puudutavate teemadega palume pöörduda RIA kasutajatoe poole aadressil klient@ria.ee.
RIHAKEsega seotud teabe (nt uuendatud levituspakett) saamiseks, palume esitada oma andmed (nimi, e-posti aadress) RIA kasutajatoe aadressile klient@ria.ee.
Digiriigi Akadeemias on loodud RIHAKEst tutvustav kursus, mis on leitav siit: Andmekirjelduste loomine RIHAKEsega.