ATV Mirroring Jobs API V2 dokumentatsioon
Mirroring jobs API võimaldab edastada, muuta ja kustutada andmestikke ning nendega seotud levitusi, andmeteenuseid ja andmesõnastikke ning asutuse ärisõnastikke ja andmestike sarju. Kõik eelpooltoodud on eraldi teenused/operatisoonid, kuid nad toimivad ühtse loogika alusel mirroring jobs API sees.
Tegemist on universaalse API otspunktiga, mida saavad kasutada kõik asutused.
Swagger dokumentatsioon: API dokumentatsioon
Klassifikaatorite väärtused on leitavad swaggeri dokumentatsioonist.
Eeldused
Andmestike peegeldamise otspunktide kasutamiseks on vajalik autoriseerimine. Autoriseerimiseks peab kasutaja looma API võtme ja pärima API ligipääsu „tokeni“.
Swgagger dokumentatsioon live keskkonna jaoks asub siin.
API võtme genereerimine
API võtme loomiseks peab andmestiku edastaja olema registreeritud veebiportaalis kasutajaks. Antud võtit on võimalik luua kasutaja profiiliseadete all.
NB! API võtit kuvatakse kasutajale ainult ühe korra, kohe peale selle loomist. Samuti tuleb arvestada, et API võtme kasutamisega on võimalik teostada kõiki kasutaja spetsiifilisi toiminguid. API võti aegub täpselt aasta pärast selle loomist.
Ligipääsu tokeni pärimine
Ligipääsu „tokeni“ pärimiseks, peab kasutaja teostama POST päringu järgnevale otspunktile: „/auth/key-login“. Token kestab 10-15 minutit.
Eeldatavad päised:
X-API-KEY: base64 kodeeritud sõne moodustatud API võtmest ja API võtme IDst (“base64(apiKeyId:apiKey)”)
Ligipääsu tokeni kasutamine
Ligipääsu “tokeni” kasutamiseks peab kasutaja selle kaasa andma “Authorization” päisega järgneval kujul:
“Authorization: Bearer …“ (kus … on asendatud ligipääsu “tokeniga”)
Tehniline kirjeldus
Peegeldustööd
API kaudu lisamiseks teabeväravasse luues “peegeldustöö” (MirroringJobDto):
JSON struktuur
{
{
"id": "string",
"status": "<pending vm>",
"organizationId": "<organisatsiooni uuid>
"createdAt": "string",
"updatedAt": "string",
"operations": [
{
...
}
]
}
}
Peegeldustöö koosneb “operatsioonidest”:
JSON struktuur
Levituse näite põhjal:
{
"operations": [
{
"action": "<create või update>",
"distribution": {
"dataset": {
"dct_identifier": "<atv uuid>"
},
"dcat_distribution": {
"dct_titleEt": "Näidispealkiri"
...
}
}
{
"action": "delete"
"distribution": {
"dataset": {
"dct_identifier": "<atv uuid>"
},
"dcat_distribution": {
"dct_identifier": "<atv uuid>"
}
...
}
]
}
“Operatsioon” võib endas hõlmata andmestikku, levitust, sarja, andmeteenust, andme- või ärisõnastikku juhul kui operatsiooniks on määratud “create” või "update".
Delete operatsiooniga on võimalik kustutada andmestik, levitus, sari, teenus, andme- või ärisõnastik.
Peegeldustöö loomine
Meetod: POST
Otspunkt: “/organizations/my-organizations/{id}/mirroring-jobs“
Path parameetrid:
my-organizations/{id} | string | jah | asutuse id, millele peegeldatavad andmestikud/levitused/seeriad/teenused/andmesõnastikud/ärisõnastikud hakkavad kuuluma | 24f6d76a-859a-414b-b331-d36a21d364ac |
Iga peegeldustöö fail koosneb operatsioonidest. Iga operatsiooni sees on vastava tegevuse käsk ("action": "create / update / delete") ja element, millega tegevus teostatakse (nt andmestik, levitus jne). Iga operatsiooni sees saab olla üks objekt (nt üks levitus). Kui andmestikuga soovitakse siduda mitu levitust, siis tuleb saata mitu create operatsiooni (1 levitus = 1 create operatsioon). Tegu on asünkroonse teenusega, kus iga operatsioon saab järjekorranumbri ning need teostatakse üksteise järel. Kasutajale väljastatakse jobId, mille alusel on GET API /organizations/my-organizations/{id}/mirroring-jobs/{jobId} vaadata operatsiooni detaile ja töötlemise staatust.
Keha:
MirroringJobDto
action | Millal kasutada? | Märkus |
|---|---|---|
CREATE |
| Andmesõnastik edastada AINULT juhul, kui andmeelemente ei edastata! Andmesõnastik asendab andmeelementide kirjeldust. |
UPDATE |
| Saadetaval andmestikul / levitusel / andmeteenusel / sarjal / andmesõnastikul / ärisõnastikul on olemas ATV UUID |
DELETE | ATVs olemasoleva andmestiku / levituse / andmeteenuse / sarja / andmesõnastiku kustutamiseks |
“create” ja "update" operatsiooni detailid
“Create” / "Update" operatsioon kasutamiseks on vajalik väärtustada vähemalt üks allolevatest andmekogumitest:
dataset
andmekogumi ülesehitus on kirjeldatud sektsioonis "Andmestiku teenus - dataset"
juhul kui tegu on "Update" operatsiooniga, siis peab dataseti sees olema väärtustatud element dct_identifier (ning see peab olema valiidne andmestiku id)
distribution
andmekogumi ülesehitus on kirjeldatud sektsioonis "Levituse teenus"
juhul kui tegu on "Update" operatsiooniga, siis peab distributioni sees olema väärtustatud elemendid dataset → dct_identifier (ning see peab olema valiidne andmestiku id) ja dcat_distribution → dct_identifier (ning see peab olema valiidne levituse id)
series
andmekogumi ülesehitus on kirjeldatud sektsioonis "Sarja teenus"
juhul kui tegu on "Update" operatsiooniga, siis peab seriese sees olema väärtustatud element dcat_DatasetSeries → dct_identifier(ning see peab olema valiidne sarja id)
dataService
andmekogumi ülesehitus on kirjeldatud sektsioonis "Andmeteenuse teenus"
juhul kui tegu on "Update" operatsiooniga, siis peab dataService sees olema väärtustatud element dcat_DataService → dct_identifier (ning see peab olema valiidne teenuse id)
dataDictionary
andmekogumi ülesehitus on kirjeldatud sektsioonis "Andmesõnastiku teenus"
juhul kui tegu on "Update" operatsiooniga, siis peab dataDictionary sees olema väärtustatud elemendid dataset → dct_identifier (ning see peab olema valiidne andmestiku id) ja ria_dataDictionary → ria_dataDictionaryId (ning see peab olema valiidne andmesõnastiku id)
businessDictionary
andmekogumi ülesehitus on kirjeldatud sektsioonis "Ärisõnastiku teenus"
juhul kui tegu on "Update" operatsiooniga, siis peab businessDictionary sees olema väärtustatud element ria_businessGlossaryItem → ria_businessGlossaryId (ning see peab olema valiidne ärisõnastiku id)
dataElements
create ja update operatsioonid töötavad sellel teenusel identselt
Nii Create kui Update operatsiooni puhul tuleb edastada kogu andmekirjeldus ja andmed kirjutatakse iga kord andmebaasis uuesti üle. Erandiks on levituse failid, mille puhul olemasolevaid ei kustutata.
Korraga on võimalik edastada piiramatu arv andmestikke/levitusi/sarjasid/andmeteenuseid/ärisõnastikke/andmesõnastikke.
Valiidsete regioonide pärimiseks: Andmestiku ruumilise kaetuse loend
Valiidsete valdkondade saamiseks: Andmestiku valdkondade loend
Valiidsete märksõnade saamiseks: Andmestiku märksõnade loend
“delete” operatsiooni detailid
“Delete” operatsiooni kasutamiseks on vajalik väärtustada path parameeter my-organizations/{id} ning vastavalt sellele, mida kustutatakse on vaja väärtustada deleteObjecti sees järgmised väärtused:
dataset
dct_identifier (andmestik märgitakse kustutatavaks, reaalselt kättesaamatuks muutub see 15 päeva möödumisel)
distribution
dataset → dct_identifier
dcat_distribution -> dct_identifier
series
dcat_DatasetSeries → dct_identifier
dataDictionary
dataset → dct_identifier
ria_dataDictionary → dataDictionaryId
businessDictionary
ria_businessGlossaryItem → ria_businessGlossaryId
dataService
dcat_DataService → dct_identifier
dataElements
ria_servesDataset (kustutatakse kõik selle andmestiku andmeelemendid, andmeelementide grupid ja seos andmesõnastikuga (mitte andmesõnastikku ennast)
Süsteem peab kontrollima, et tegu on valiidsete ID-ga, mis on omavahel seotud (nt andmestiku kustutamiseks, peab see andmestik kuuluma path parameetris toodud organisatsioonile.)
Teisi andmekogumeid operatsioon ei mõjuta - näiteks alamandmestikku või selle elemente kustutades ei ole ülemandmestik ega selle elemendid/sõnastik mõjutatud. Kui kustutatakse distribution, series, dataDictionary, businessDictionary või dataService, siis need kustuvad täielikult, sh seosed andmestikega.
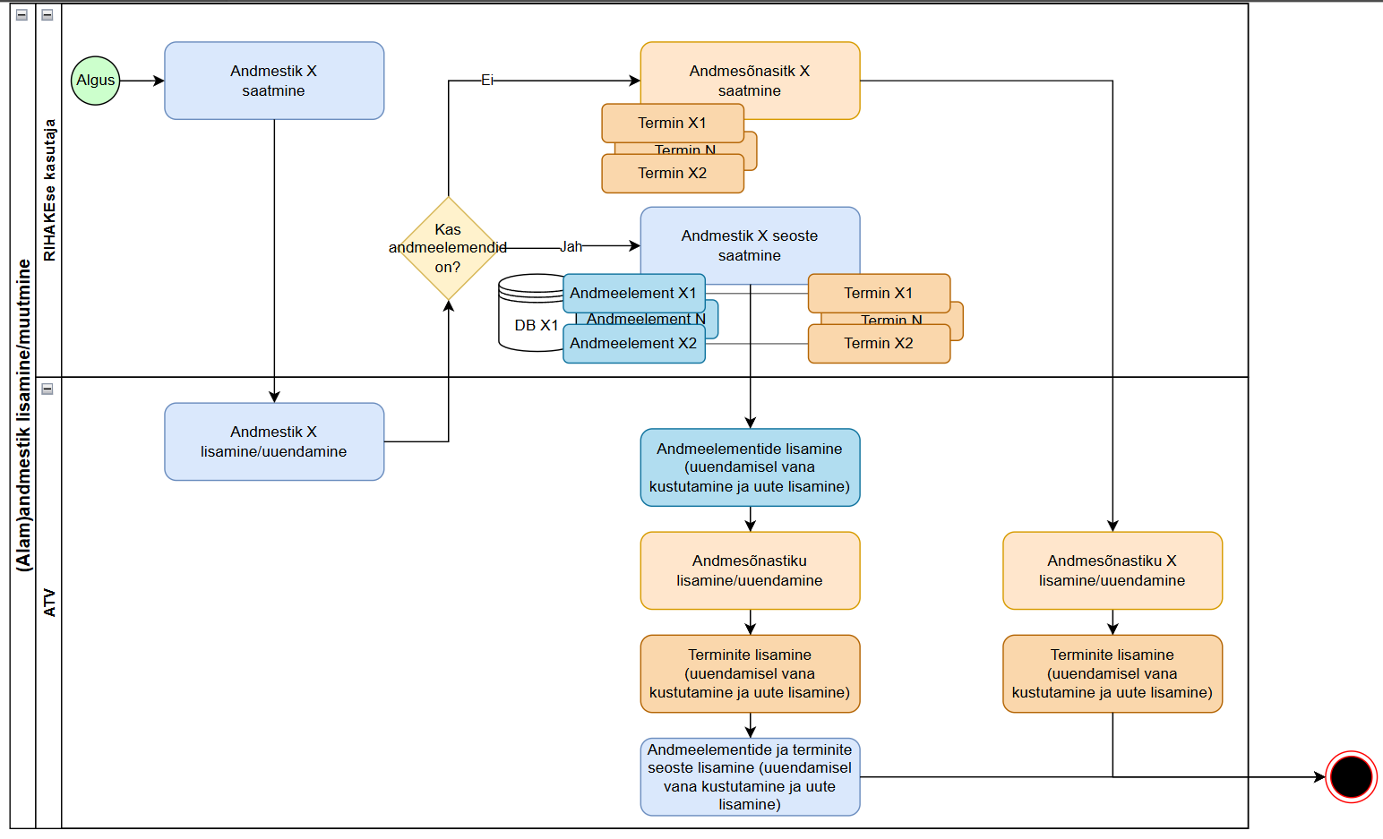
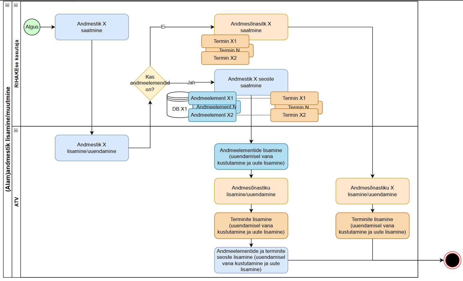
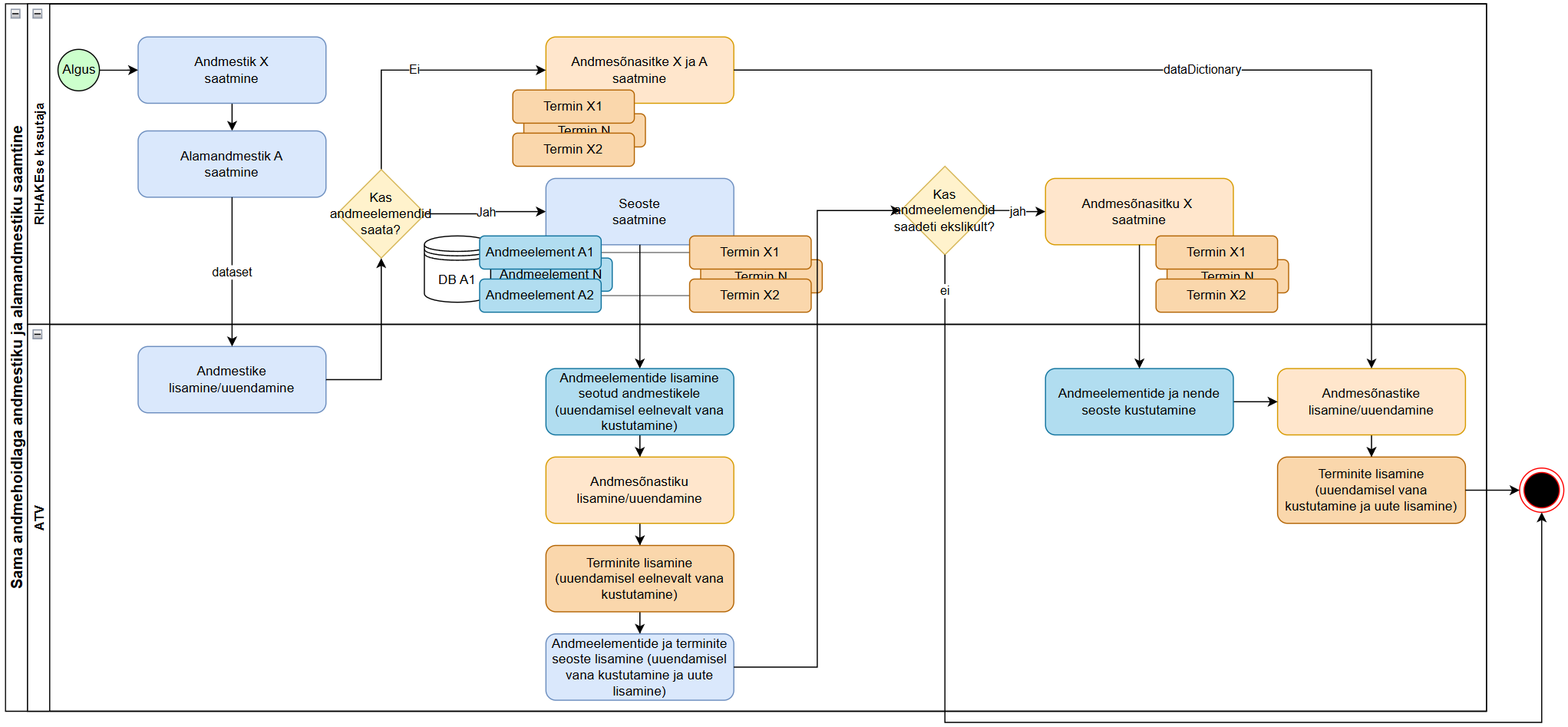
Joonis 1: Andmestiku/levituse/andmeteenuse/sarja/sõnastike edastamine RIHAKEse näitel
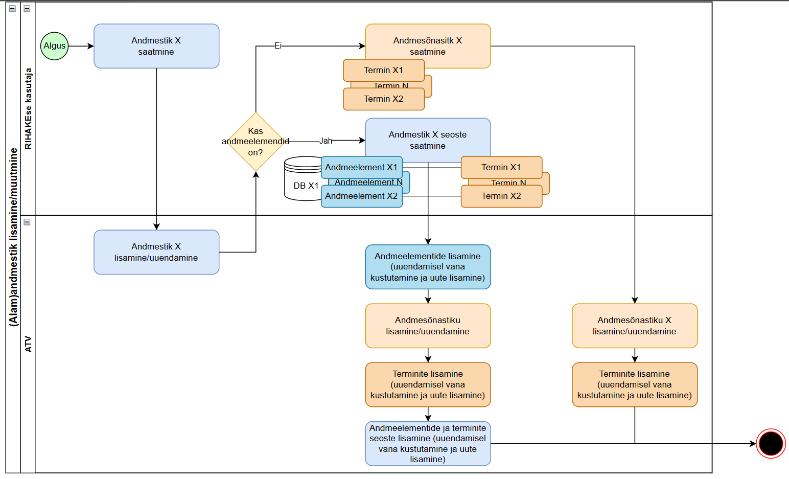
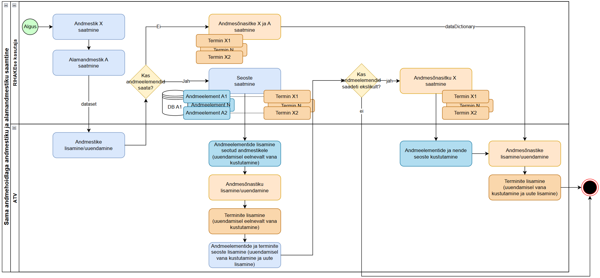
Joonis 2: Andmeelementide edastamine RIHAKEse näitel
Kõigi peegeldustööde pärimine
Operatsioon võimaldab pärida kõiki enda organisatsiooni peegeldustöid, vastuseks tagastatakse loetelu.
Operation: GET
Endpoint: “/organizations/my-organizations/{id}/mirroring-jobs“
Expected path parameters:
{id}: organization ID
Konkreetse peegeldustöö pärimine
Operation: GET
Endpoint: “/organizations/my-organizations/{id}/mirroring-jobs/{jobId}“
Expected path parameters:
{id}: organization ID
{jobId}: id of job to get
Tagastatavad andmed
Kasutajale tagastatakse kõigi teenuste korral kõik kasutaja poolt saadetud andmed+ jobId, mille alusel on võimalik töö staatust kontrollida + iga operatsiooni staatus.
Kui edastatakse mitu operatsiooni ja ühest neist on viga, siis vigast operatsiooni ei lisata andmebaasi, kõik teised operatsioonid lisatakse. Kasutaja saab JobId alusel kontrollida töö staatust ning samuti iga operatsiooni staatust.
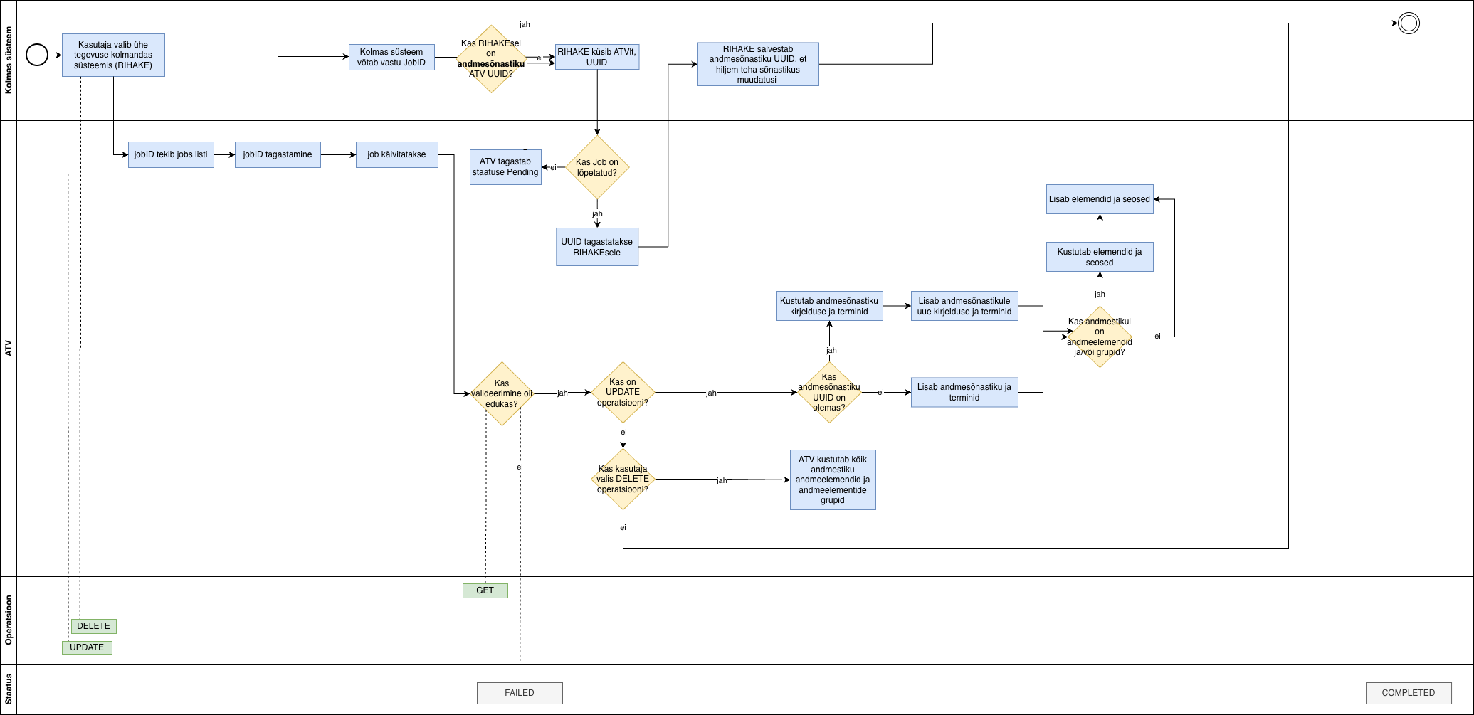
Päringu töötlemise protsess
Valideerimine, mis ei nõua andmebaasipäringuid, tehakse kohe, kuid seejärel lisatakse operatsioon täitmise järjekorda ning kõik ressursimahukad valideerimised, mis hõlmavad andmebaasipäringuid ja ärireeglite kontrolli, toimuvad cron-töö käigus.
Kõigepealt toimub ligipääsu kontroll. Seejärel kontrollitakse kohustuslike väljade olemasolu ja nende vormingut.
Süsteem kontrollib, kas kohustuslikud sisendelemendid on väärtustatud
Vastasel juhul tagastatakse veakood 'REQUIRED_DATA_MISSING' ja protsess lõpeb.
Süsteem kontrollib, kas vastav asutus on teabeväravas registreeritud ja olemas
Vastasel juhul tagastatakse veakood 'ORGANIZATION NOT FOUND' ja protsess lõpeb.
Leitud asutusega (organisation_id) alusel toimub kogu päringu protsess ja andmestiku haldamine.
Kui valideerimine õnnestub, salvestatakse peegeldustöö andmebaasi olekuga PENDING. Seejärel käivitab süsteem kindla perioodilisusega töös märgitud operatsioonid ning tehakse ärireeglite kontrollid, mis on iga objekti jaoks eraldi kirjeldatud. Andmebaasis tehakse vastavad muudatused ning õnnestumise korral omistatakse operatsioonidele olek COMPLETED, vastasel juhul FAILED.
Tööde (job) ja operatsioonide (operation) staatused
Tööde (job) staatuseid on kaks - PENDING ja COMPLETED. Kui töö luuakse, siis lisatakse sellele staatus PENDING. Töö saab külge staatuse COMPLETED, kui kõik operatsioonid töö sees on lõpetatud, olenemata sellest, kas need on edukad või mitte.
Operatsioonide (operation) staatuseid on kolm - PENDING, COMPLETED ja FAILED. Operatsioon luuakse alati staatuses PENDING. Vastavalt sellele, kas operatsioon õnnestub või mitte, saab see külge staatuse COMPLETED või FAILED.
FAILED staatuse korral tagastatakse ka veateade, mis viitab vea olemusele (error log mirroring job operatsiooni väljal "errorMsg").
Edastatud andmete põhjal loodava objekti (näiteks uus andmestik, sari, sõnastik) uuid tagastatakse ainult juhul, kui staatus on COMPLETED.
Andmestiku teenus - dataset
Siin on kirjeldaldatud ATV Mirroring Jobs API dataset andmekogumi ülesehitus.
JSON struktuur selgitustega
SELGITUSED
K - alati kohustuslik (element ja tema väärtus peab igas sõnumis kaasas olema)
TK - tingimuslikult kohustuslik välistest tingimustest sõltuvalt
AK - alamelement kohustuslik juurelemendi olemasolul (näiteks prov_activityEt on kohustuslik ainult siis kui tema ülemelement prov_wasGeneratedBy esineb sõnumis)
ELEMENDID
dataset
dct_identifier: {andmestiku atv uuid; muutmisel K}
dct_type: {andmestiku tüüp}
dct_titleEt: {andmestiku nimetus; K}
dct_titleEn: {andmestiku nimetus inglise keeles, kui ei edasta, siis ATV tõlgib automaatselt}
dcat_theme[] {
nameEt: {EMS valdkonna nimetus; K}
dct_identifier: {EMS valdkonna URI}
ria_takeIntoUse: {andmestiku kasutuselevõtmise kuupäev} }
ria_datasetStatus: {andmestiku staatus: completed/pending/discarded/to_be_deleted, määrab atv}
dct_language[]: {andmestiku keel/-ed}
dct_temporal: {andmete piirdaatumid}
dct_publisher: {andmestiku omanik (asutus); K}
ria_shortName: {andmestiku lühinimetus}
dct_description: {andmestiku kirjeldus; K}
dct_descriptionEn: {andmestiku kirjeldus inglise keeles, kui ei edasta, siis ATV tõlgib automaatselt}
dcat_contactPoint[] {
vcard_fn: {kontakti nimi (asutus või eraisik); AK}
vcard_hasEmail: {e-mail; AK}
vcard_hasTelephone: {telefon riigikoodiga} }
dct_isReferencedBy[] {
dct_title: {õiguslik alus: õigusakti nimi; AK}
dcat_landingPage: {õigusakti url; AK} }
prov_wasGeneratedBy[] {
prov_activityEt: {seotud tegevus/-ed; AK}
prov_activityEn: {seotud tegevus/-ed inglise keeles, kui ei edasta, siis ATV tõlgib automaatselt} }
dct_accrualPeriodicity: {Andmete uuendamise regulaarsus}
dct_modified: {andmete muutmise aeg}
dcat_keyword[] {
name: {EMS märksõna; AK}
uri: {EMS märksõna uri} }
dcat_landingPage: {andmestiku veebileht}
dct_provenance[] {
dct_titleEt päritolu andmestiku pealkiri; AK}
dct_titleEn päritolu andmestiku pealkiri}
dct_identifier päritolu andmestiku uuid} }
ria_relatedDataset {
dct_isPartOf {
dct_identifier: {ülemandmestiku uuid; AK} }
dct_hasPart[] {
dct_identifier: {alamandmestiku uuid; AK} }
dct_replaces[] {
dct_identifier: {järeltulija-andmestiku uuid; AK} }
dct_isReplacedBy[] {
dct_identifier: {eelkäija-andmestiku uuid; AK} }
dcatap_applicableLegislation[]: {kohalduvad õigusaktid (hvd, dga, odd)}
dcatap_hvdCategory[]: {HVD kategooria (geospatial, earth, meterological, statistics, company, mobility); TK - K, kui dcatap_applicableLegislation="HVD_LEGAL_ACT"}
dct_accessRights: {juurdepääsutase (confidental, non_public, public, restricted, sensitive); TK - K, kui dcatap_applicableLegislation="DGA_LEGAL_ACT"}
dct_conformsTo[]:{
dct_title: {vastab standardile: standardi nimetus/-ed; AK}
dct_issued: {õigusakti kuupäev/-ad}
dct_type: {standardile vastavuse tüüp} }
dcat_otherIdentifier[] {
type: {muu identifikaatori tüüp}
identifier: {muu identifikaatori nimetus või uri} }
dct_spatial {
dct_location[] {
dct_identifier: {asukoha identifikaator (URI, EHAK kood)}
dct_title: {asukoha nimetus, klassifikaator} }
dcat_bbox: {asukoha koordinaadid}
gmd_southBoundLatitude: {asukoha koordinaadid}
gmd_northBoundLatitude: {asukoha koordinaadid}
gmd_westBoundLongitude: {asukoha koordinaadid}
gmd_eastBoundLongitude: {asukoha koordinaadid}
dcat_spatialResolutionInMeters: {resolutsioon (geoandmed)}
ria_geoportalKeywordsEt: {märksõnad (geoandmed)}
ria_geoportalKeywordsEn: {märksõnad inglise keeles (geoandmed)}
ria_spatialResolutionInPixels: {suurus pikslites (geoandmed)}
geodcatap_topicCategory: {kategooria (geoandmed)}
geodcatap_resourceType: {allika liik}
adms_representationTechnique: {ruumilise esituse tüüp (geoandmed)}
geodcatap_serviceType: {ruumiandmeteenuse liik (geoandmed)}
geodcatap_referenceSystem: {koordinaatsüsteem (geoandmed)} }
dct_issued: {andmestiku avalikustamise kuupäev}
// Ainult ITS-NAP andmestiku kirjelduselemendid (elemendid TK, kui dcatap_applicableLegislation="SSTP../SRTI../RTTI../MMTIS../AFIR.."):
dct_mobilityTheme: {liikuvusvaldkond; klassifikaator; TK}
dct_mobilityThemeSubcategory[] { liikuvusvaldkonna alamkatekooria klassifikaatori kood vastavalt mobilityTheme valikule (MOBILITY_THEME_STATIC_ROAD_NETWORK; MOBILITY_THEME_STATIC_TRAFFIC_SIGNS; MOBILITY_THEME_TOLL; MOBILITY_THEME_PARKING; MOBILITY_THEME_OTHER jt); TK}
declaration: {teabevaldaja kinnitus; boolean; TK}
dataType[] {klassifikaatori kood vastavalt dcatap_applicableLegislation valikule (SSTP_DATA_TYPE, SRTI_DATA_TYPE, RTTI_DATA_TYPE, MMTIS_DATA_TYPE, AFIR_DATA_TYPE); TK}
intendedInformationService: {kavandatav teabeteenus; TK}
coordinateSystem: {koordinaatsüsteem; TK}
transportNetworkCoverage: {transpordivõrgu kaetus; TK}
transportMode: {transpordiliik; TK}
qualityDescription: {kvaliteedi kirjeldus; TK}
dataStandardItsNap: {ITS-NAP andmestandard; TK}
dataStandardSchema: {andmestandardi skeem; TK}
datexPublicationType: {Datex publikatsiooni tüüp; TK}
Jsoni faili näidis
{
"operations": [
{
"action": "CREATE",
"dataset": {
"dct_type": "DATASET",
"dct_titleEt": "Riigi infosüsteemi haldussüsteem",
"dct_titleEn": "Administration System for the State Information System",
"dcat_theme": [
{
"nameEt": "INFORMAATIKA. INFOTEHNOLOOGIA. AUTOMAATIKA",
"dct_identifier": "https://ems.elnet.ee/id/EMS012345"
},
{
"nameEt": "ÜLDMÕISTED",
"dct_identifier": "https://ems.elnet.ee/id/EMS012346"
}
],
"ria_takeIntoUse": "2024-04-01",
"dct_language": [
"est",
"eng"
],
"dct_temporal": "2014-11/2025-04-04",
"dct_publisher": "Riigi Infosüsteemi Amet",
"ria_shortName": "RIHA",
"dct_description": "Riigi infosüsteemi haldussüsteemi eesmärk on riigi infosüsteemi haldamise läbipaistvuse tagamine, riigi infohalduse planeerimine ning riigi, kohaliku omavalitsuse ja avalikke ülesandeid täitvate eraõiguslike isikute andmekogude koosvõime toetamine ning andmekogude nõuetele vastavuse kontrollfunktsiooni võimaldamine.",
"dct_descriptionEn": "All public metadata of databases, information systems (including standard solutions) and related coordination procedures described in RIHA (https://www.riha.ee).",
"dcat_contactPoint": [
{
"vcard_fn": "Mati Maasikas",
"vcard_hasEmail": "mati.maasikas@ria.ee",
"vcard_hasTelephone": "+3721234567"
},
{
"vcard_fn": "Mari Maasikas",
"vcard_hasEmail": "mari.maasikas@ria.ee",
"vcard_hasTelephone": "+3721234567"
}
],
"dct_isReferencedBy": [
{
"dct_title": "Riigi infosüsteemi haldussüsteem",
"dcat_landingPage": "https://www.riigiteataja.ee/akt/129032016006?leiaKehtiv"
}
],
"prov_wasGeneratedBy": [
{
"prov_activityEt": "riigi infosüsteemi kohta arvestuse pidamine",
"prov_activityEn": "keeping records of the state information system"
},
{
"prov_activityEt": "riigi infosüsteemi nõuetele vastavuse hindamine",
"prov_activityEn": "assessment of compliance with the requirements of the state information system"
}
],
"dct_accrualPeriodicity": "IRREG",
"dct_modified": "2025-03-31",
"dcat_keyword": [
{
"name": "infosüsteemid",
"uri": "https://ems.elnet.ee/id/EMS012347"
},
{
"name": "metaandmed",
"uri": "https://ems.elnet.ee/id/EMS012348"
}
],
"dcat_landingPage": "https://www.ria.ee/riigi-infosusteem/andmepohine-riigivalitsemine-ja-andmete-taaskasutus/riha-ja-rihake",
"dct_provenance": [
{
"dct_titleEt": "Riigi infosüsteemi haldussüsteem (vana)",
"dct_titleEn": "Administration System for the State Information System",
"dct_identifier": "3dbee070-aaaa-bbbb-cccc-f782d62f0afd"
}
],
"ria_relatedDataset": {
"dct_isPartOf": [
{
"dct_identifier": "3dbee070-1234-aaaa-bbbb-f782d62f0123"
}
],
"dct_hasPart": [
{
"dct_identifier": "3dbee070-9999-cccc-dddd-f782d62f0234"
}
],
"dct_replaces": [
{
"dct_identifier": "3dbee070-1234-aaaa-bbbb-f782d62f0345"
}
],
"dct_isReplacedBy": [
{
"dct_identifier": "3dbee070-9999-cccc-dddd-f782d62f0456"
}
]
},
"dcatap_applicableLegislation": [
"HVD_LEGAL_ACT"
],
"dcatap_hvdCategory": [
"STATISTICS"
],
"dct_accessRights": "PUBLIC",
"dct_conformsTo": [
{
"dct_title": "Andmekirjelduse standard 3.0",
"dct_issued": "2024-10-01",
"dct_type": "CONFORMANT"
}
],
"dcat_otherIdentifier": [
{
"type": "DOI",
"identifier": "10.1234/5678"
}
],
"dct_spatial": {
"dct_location": [
{
"dct_identifier": "0000",
"dct_title": "Kogu Eesti"
}
],
"dcat_bbox": "24.8,59.3,25.2,59.5",
"gmd_southBoundLatitude": "59.3",
"gmd_northBoundLatitude": "59.5",
"gmd_westBoundLongitude": "24.8",
"gmd_eastBoundLongitude": "25.2",
"dcat_spatialResolutionInMeters": "10",
"ria_geoportalKeywordsEt": "maakonnad, haldusjaotus",
"ria_geoportalKeywordsEn": "counties, administrative division",
"ria_spatialResolutionInPixels": "256",
"geodcatap_topicCategory": [
"BOUNDARIES"
],
"geodcatap_resourceType": "CONFORMANT",
"adms_representationTechnique": "TEXT_TABLE",
"geodcatap_serviceType": "DISCOVERY_SERVICE",
"geodcatap_referenceSystem": [
"EPSG_20015"
]
},
"dct_issued": "2024-03-15",
"dct_mobilityTheme": "OTHER",
"dct_mobilityThemeSubcategory": [
"OTHER"
],
"declaration": "TRUE",
"dataType": [
"CODE"
],
"intendedInformationService": "INFORMATION_SERVICE",
"coordinateSystem": "L-EST97",
"transportNetworkCoverage": "OTHER",
"transportMode": "OTHER",
"qualityDescription": "ENHANCED",
"dataStandardItsNap": "MUU",
"dataStandardSchema": "DATEX_3_1",
"datexPublicationType": "MEASURED_DATA"
}
},
{
"action": "UPDATE",
"dataset": {
"dct_identifier": "dataset0-uuid-49be-b266-f782d62f0afd",
"dct_type": "DATASET",
"dct_titleEt": "Riigi infosüsteemi haldussüsteem",
"dct_titleEn": "Administration System for the State Information System",
"dcat_theme": [
{
"nameEt": "INFORMAATIKA. INFOTEHNOLOOGIA. AUTOMAATIKA",
"dct_identifier": "https://ems.elnet.ee/id/EMS012345"
},
{
"nameEt": "ÜLDMÕISTED",
"dct_identifier": "https://ems.elnet.ee/id/EMS012346"
}
],
"ria_takeIntoUse": "2024-04-01",
"dct_language": [
"est",
"eng"
],
"dct_temporal": "2014-11/2025-04-04",
"dct_publisher": "Riigi Infosüsteemi Amet",
"ria_shortName": "RIHA",
"dct_description": "Riigi infosüsteemi haldussüsteemi eesmärk on riigi infosüsteemi haldamise läbipaistvuse tagamine, riigi infohalduse planeerimine ning riigi, kohaliku omavalitsuse ja avalikke ülesandeid täitvate eraõiguslike isikute andmekogude koosvõime toetamine ning andmekogude nõuetele vastavuse kontrollfunktsiooni võimaldamine.",
"dct_descriptionEn": "All public metadata of databases, information systems (including standard solutions) and related coordination procedures described in RIHA (https://www.riha.ee).",
"dcat_contactPoint": [
{
"vcard_fn": "Mati Maasikas",
"vcard_hasEmail": "mati.maasikas@ria.ee",
"vcard_hasTelephone": "+3721234567"
},
{
"vcard_fn": "Mari Maasikas",
"vcard_hasEmail": "mari.maasikas@ria.ee",
"vcard_hasTelephone": "+3721234567"
}
],
"dct_isReferencedBy": [
{
"dct_title": "Riigi infosüsteemi haldussüsteem",
"dcat_landingPage": "https://www.riigiteataja.ee/akt/129032016006?leiaKehtiv"
}
],
"prov_wasGeneratedBy": [
{
"prov_activityEt": "riigi infosüsteemi kohta arvestuse pidamine",
"prov_activityEn": "keeping records of the state information system"
},
{
"prov_activityEt": "riigi infosüsteemi nõuetele vastavuse hindamine",
"prov_activityEn": "assessment of compliance with the requirements of the state information system"
}
],
"dct_accrualPeriodicity": "IRREG",
"dct_modified": "2025-03-31",
"dcat_keyword": [
{
"name": "infosüsteemid",
"uri": "https://ems.elnet.ee/id/EMS012347"
},
{
"name": "metaandmed",
"uri": "https://ems.elnet.ee/id/EMS012348"
}
],
"dcat_landingPage": "https://www.ria.ee/riigi-infosusteem/andmepohine-riigivalitsemine-ja-andmete-taaskasutus/riha-ja-rihake",
"dct_provenance": [
{
"dct_titleEt": "Riigi infosüsteemi haldussüsteem (vana)",
"dct_titleEn": "Administration System for the State Information System",
"dct_identifier": "3dbee070-aaaa-bbbb-cccc-f782d62f0afd"
}
],
"ria_relatedDataset": {
"dct_isPartOf": [
{
"dct_identifier": "3dbee070-1234-aaaa-bbbb-f782d62f0123"
}
],
"dct_hasPart": [
{
"dct_identifier": "3dbee070-9999-cccc-dddd-f782d62f0234"
}
],
"dct_replaces": [
{
"dct_identifier": "3dbee070-1234-aaaa-bbbb-f782d62f0345"
}
],
"dct_isReplacedBy": [
{
"dct_identifier": "3dbee070-9999-cccc-dddd-f782d62f0456"
}
]
},
"dcatap_applicableLegislation": [
"HVD_LEGAL_ACT"
],
"dcatap_hvdCategory": [
"STATISTICS"
],
"dct_accessRights": "PUBLIC",
"dct_conformsTo": [
{
"dct_title": "Andmekirjelduse standard 3.0",
"dct_issued": "2024-10-01",
"dct_type": "CONFORMANT"
}
],
"dcat_otherIdentifier": [
{
"type": "DOI",
"identifier": "10.1234/5678"
}
],
"dct_spatial": {
"dct_location": [
{
"dct_identifier": "0000",
"dct_title": "Kogu Eesti"
}
],
"dcat_bbox": "24.8,59.3,25.2,59.5",
"gmd_southBoundLatitude": "59.3",
"gmd_northBoundLatitude": "59.5",
"gmd_westBoundLongitude": "24.8",
"gmd_eastBoundLongitude": "25.2",
"dcat_spatialResolutionInMeters": "10",
"ria_geoportalKeywordsEt": "maakonnad, haldusjaotus",
"ria_geoportalKeywordsEn": "counties, administrative division",
"ria_spatialResolutionInPixels": "256",
"geodcatap_topicCategory": [
"BOUNDARIES"
],
"geodcatap_resourceType": "CONFORMANT",
"adms_representationTechnique": "TEXT_TABLE",
"geodcatap_serviceType": "DISCOVERY_SERVICE",
"geodcatap_referenceSystem": [
"EPSG_20015"
]
},
"dct_issued": "2024-03-15",
"dct_mobilityTheme": "OTHER",
"dct_mobilityThemeSubcategory": [
"OTHER"
],
"declaration": "TRUE",
"dataType": [
"CODE"
],
"intendedInformationService": "INFORMATION_SERVICE",
"coordinateSystem": "L-EST97",
"transportNetworkCoverage": "OTHER",
"transportMode": "OTHER",
"qualityDescription": "ENHANCED",
"dataStandardItsNap": "MUU",
"dataStandardSchema": "DATEX_3_1",
"datexPublicationType": "MEASURED_DATA"
}
},
{
"action": "DELETE",
"dataset": {
"dct_identifier": "dataset0-uuid-49be-b266-f782d62f0afd"
}
}
]
}
Andmeelementide teenus - dataElements
Siin on kirjeldaldatud ATV Mirroring Jobs API dataelements andmekogumi ülesehitus.
Edastatakse kas
a) andmeelemendid koos andmesõnastikuga (antud teenusega) VÕI
b) ainult andmesõnastik (vt “Andmesõnastiku teenus”)
JSON struktuur selgitustega
SELGITUSED
K - alati kohustuslik (element ja tema väärtus peab igas sõnumis kaasas olema)
TK - tingimuslikult kohustuslik välistest tingimustest sõltuvalt
AK - alamelement kohustuslik juurelemendi olemasolul (näiteks prov_activityEt on kohustuslik ainult siis kui tema ülemelement prov_wasGeneratedBy esineb sõnumis)
ELEMENDID
dataElements
ria_datasetFieldGroup[] {
ria_servesDataset[]: {seotud andmestike atv uuid; K}
name: {andmeelementide grupi nimetus; AK}
dct_description: {andmeelementide grupi kirjeldus}
uri: {andmeelementide grupi uri}
ria_businessGlossaryItem[] {
ria_businessGlossaryTitle: {ärisõnastiku pealkiri, kuhu andmeelementide grupiga seotud termin kuulub; AK}
ria_businessGlossaryUri: {ärisõnastiku uri, kuhu andmeelementide grupiga seotud termin kuulub}
ria_businessGlossaryTerm: {andmeelementide grupiga seotud ärisõnastike terminid; AK}
ria_businessGlossaryTermUri: {andmeelementide grupiga seotud ärisõnastike terminite urid} } }
ria_dataDictionary {
dct_title: {sõnastiku, kuhu andmeelementidega seotud andmesõnastiku terminid kuuluvad, pealkiri; AK}
ria_dataDictionaryId: {andmesõnastiku uuid; muutmisel K}
dct_identifier: {andmesõnastiku uri}
dct_description: {andmesõnastiku kirjeldus}
publisher[]: {sõnastiku omanik/-ud}
takeIntoUse: {kasutusele võtmise kuupäev}
dct_modified: {sõnastiku muutmise kuupäev} }
ria_repository[] {
name: {andmebaasi nimetus; AK}
ria_schema[] {
name: {andmebaasi skeemi nimetus; AK}
ria_table[] {
name: {andmebaasi tabeli nimetus; AK}
dct_description: {andmebaasi tabeli kirjeldus}
dct_modified: {andmebaasi tabeli muutmise kuupäev}
ria_column {
ria_servesDataset[]: {seotud andmestike atv uuid; K}
name: {andmebaasi veeru nimetus; AK; ria_column ise on ka tabeli olemasolul K}
type: {andmebaasi veeru tüüp; AK}
isPrimaryKey: {kas andmeelement on primaarvõti või mitte}
primaryKey: {andmeelemendi viide primaarvõtmele}
guid: {andmeelemendi guid}
uri: {andmeelemendi uri}
status: {andmeelemendi staatus}
dct_description: {andmeelemendi kirjeldus}
descriptionModified: {andmeelemendi muutmise kuupäev}
notes: {andmeelemendi märkus}
codelist {
name: {andmeelemendiga seotud klassifikaatori/loendi täispikk nimetus; AK}
uri: {andmeelemendiga seotud klassifikaatori/loendi uri}
version: {andmeelemendiga seotud klassifikaatori/loendi versiooni lühend (nt EHAK2022v1)} }
measurementUnit: {andmeelemendi mõõtühik}
ria_dataDictionaryTerm {
dct_title: {andmeelemendiga seotud andmesõnastiku termin; AK}
dct_identifier: {andmeelemendiga seotud andmesõnastiku termini uri; muutmisel K}
dct_description: {andmeelemendiga seotud andmesõnastiku termini kirjeldus}
ria_source: {andmeelemendiga seotud andmesõnastiku termini allikas}
dct_created: {andmeelemendiga seotud andmesõnastiku termini loomise kuupäev}
dct_modified: {andmeelemendiga seotud andmesõnastiku termini muutmise kuupäev}
ria_comment: {andmeelemendiga seotud andmesõnastiku termini märkus}
ria_businessGlossaryItem[] {
ria_businessGlossaryTitle: {ärisõnastiku pealkiri, kuhu andmeelemendiga seotud termin kuulub; AK}
ria_businessGlossaryUri: {ärisõnastiku uri, kuhu andmeelemendiga seotud termin kuulub}
ria_businessGlossaryTerm: {andmeelemendiga seotud ärisõnastike terminid; AK}
ria_businessGlossaryTermUri: {andmeelemendiga seotud ärisõnastike terminite urid} } } } } } }
Jsoni faili näidis
{
"operations": [
{
"action": "CREATE",
"ria_dataElements": {
"ria_datasetFieldGroup": [
{
"ria_servesDataset": [
"dataset0-uuid-49be-b266-f782d62f0afd",
"dataset1-uuid-49be-b266-i222d62f0aii"
],
"name": "Kasutajate isikuandmed",
"dct_description": "Kasutajate kontaktandmed ja autentimiseks vajalikud andmed",
"uri": "http://rihake/12345678/G/7ce44086-5e6f-4087-97b1-bfd80dc81622",
"ria_businessGlossaryItem": [
{
"ria_businessGlossaryTitle": "Kasutaja",
"ria_businessGlossaryUri": "http://rihake/12345678/BV/7ce44086-5e6f-4087-97b1-bfd80dc81623",
"ria_businessGlossaryTerm": "Isik",
"ria_businessGlossaryTermUri": "http://rihake/12345678/BV/7ce44086-5e6f-4087-97b1-bfd80dc81624"
}
]
}
],
"ria_dataDictionary": {
"dct_title": "Riigi infosüsteemi haldussüsteemi (RIHA) andmesõnastik",
"ria_dataDictionaryId": "2dbee070-uuid-49be-data-dictionary05",
"dct_identifier": "http://rihake/12345678/DD/81113fc4-f8d0-486c-8d39-bee11bdd111c",
"dct_description": "RIHA andmestiku terminite loend",
"publisher": [
"Mari Maasikas",
"Jüri Tamm"
],
"ria_takeIntoUse": "2023-01-01",
"dct_modified": "2025-03-31"
},
"ria_repository": [
{
"name": "RIHA andmebaas",
"ria_schema": [
{
"name": "public",
"ria_table": [
{
"name": "dataset",
"dct_description": "Tabelis hoitakse kõiki andmestikke",
"dct_modified": "2024-03-01",
"ria_column": [
{
"ria_servesDataset": [
"dataset0-uuid-49be-b266-f782d62f0afd",
"dataset1-uuid-49be-b266-i222d62f0aii"
],
"name": "status",
"type": "varchar(150)",
"isPrimaryKey": true,
"primaryKey": "public.dataset_status.id",
"guid": "aabb1234-1234-1234-1234-fc128a324596",
"uri": "http://rihake/12345678/RIA/db/riha/comment/status",
"status": "IS_DESCRIBED",
"dct_description": "Andmestiku kirjeldamise staatus vastavalt kirjeldatud elementide osakaalule kõikidest elementidest",
"descriptionModified": "2024-03-01",
"notes": "Süsteem omistab staatuse loendi väärtuse automaatselt kirjeldatud elementide osakaalu alusel",
"codelist": {
"name": "andmestiku staatus",
"uri": "http://rihake/12345678/RIA/classif/dataset_status",
"version": "2024v1"
},
"measurementUnit": "PROTSENT",
"ria_dataDictionaryTerm": {
"dct_title": "andmestiku kirjeldamise staatus",
"dct_identifier": "http://rihake/12345678/DD/82223fc4-f8d0-486c-8d39-bee11bdd222f",
"dct_description": "Andmestiku kirjeldamise staatus näitab, millises ulatuses on andmestikule metaandmete kirjeldus lisatud.",
"ria_source": "Estterm (Eesti Keele Instituudi mitmekeelne terminibaas); http://termin.eki.ee/esterm/",
"dct_created": "2020-01-01",
"dct_modified": "2023-06-15",
"ria_comment": "Täpsustub uue RIHA määruse jõustudes.",
"ria_businessGlossaryItem": [
{
"ria_businessGlossaryTitle": "Riigi Infosüsteemi Ameti ärisõnastik",
"ria_businessGlossaryUri": "http://rihake/12345678/BV/11113fc1-f8d0-486c-8d39-bee11bdd1111",
"ria_businessGlossaryTerm": "andmestik",
"ria_businessGlossaryTermUri": "http://rihake/12345678/BV/22113fc2-f8d0-486c-8d39-bee12bdd1114"
},
{
"ria_businessGlossaryTitle": "Riigi Infosüsteemi Ameti ärisõnastik",
"ria_businessGlossaryUri": "http://rihake/12345678/BV/11113fc1-f8d0-486c-8d39-bee11bdd1111",
"ria_businessGlossaryTerm": "andmestiku kirjeldus",
"ria_businessGlossaryTermUri": "http://rihake/12345678/BV/22113fc2-f8d0-486c-8d39-bee12bdd1115"
}
]
}
}
]
}
]
}
]
}
]
}
},
{
"action": "UPDATE",
"ria_dataElements": {
"ria_datasetFieldGroup": [
{
"ria_servesDataset": [
"dataset0-uuid-49be-b266-f782d62f0afd",
"dataset1-uuid-49be-b266-i222d62f0aii"
],
"name": "Kasutajate isikuandmed",
"dct_description": "Kasutajate kontaktandmed ja autentimiseks vajalikud andmed",
"uri": "http://rihake/12345678/G/7ce44086-5e6f-4087-97b1-bfd80dc81622",
"ria_businessGlossaryItem": [
{
"ria_businessGlossaryTitle": "Kasutaja",
"ria_businessGlossaryUri": "http://rihake/12345678/BV/7ce44086-5e6f-4087-97b1-bfd80dc81623",
"ria_businessGlossaryTerm": "Isik",
"ria_businessGlossaryTermUri": "http://rihake/12345678/BV/7ce44086-5e6f-4087-97b1-bfd80dc81624"
}
]
}
],
"ria_dataDictionary": {
"dct_title": "Riigi infosüsteemi haldussüsteemi (RIHA) andmesõnastik",
"dct_identifier": "http://rihake/12345678/DD/81113fc4-f8d0-486c-8d39-bee11bdd111c",
"dct_description": "RIHA andmestiku terminite loend",
"publisher": [
"Mari Maasikas",
"Jüri Tamm"
],
"ria_takeIntoUse": "2023-01-01",
"dct_modified": "2025-03-31"
},
"ria_repository": [
{
"name": "RIHA andmebaas",
"ria_schema": [
{
"name": "public",
"ria_table": [
{
"name": "dataset",
"dct_description": "Tabelis hoitakse kõiki andmestikke",
"dct_modified": "2024-03-01",
"ria_column": [
{
"ria_servesDataset": [
"dataset0-uuid-49be-b266-f782d62f0afd",
"dataset1-uuid-49be-b266-i222d62f0aii"
],
"name": "status",
"type": "varchar(150)",
"isPrimaryKey": true,
"primaryKey": "public.dataset_status.id",
"guid": "aabb1234-1234-1234-1234-fc128a324596",
"uri": "http://rihake/12345678/RIA/db/riha/comment/status",
"status": "IS_DESCRIBED",
"dct_description": "Andmestiku kirjeldamise staatus vastavalt kirjeldatud elementide osakaalule kõikidest elementidest",
"descriptionModified": "2024-03-01",
"notes": "Süsteem omistab staatuse loendi väärtuse automaatselt kirjeldatud elementide osakaalu alusel",
"codelist": {
"name": "andmestiku staatus",
"uri": "http://rihake/12345678/RIA/classif/dataset_status",
"version": "2024v1"
},
"measurementUnit": "PROTSENT",
"ria_dataDictionaryTerm": {
"dct_title": "andmestiku kirjeldamise staatus",
"dct_identifier": "http://rihake/12345678/DD/82223fc4-f8d0-486c-8d39-bee11bdd222f",
"dct_description": "Andmestiku kirjeldamise staatus näitab, millises ulatuses on andmestikule metaandmete kirjeldus lisatud.",
"ria_source": "Estterm (Eesti Keele Instituudi mitmekeelne terminibaas); http://termin.eki.ee/esterm/",
"dct_created": "2020-01-01",
"dct_modified": "2023-06-15",
"ria_comment": "Täpsustub uue RIHA määruse jõustudes.",
"ria_businessGlossaryItem": [
{
"ria_businessGlossaryTitle": "Riigi Infosüsteemi Ameti ärisõnastik",
"ria_businessGlossaryUri": "http://rihake/12345678/BV/11113fc1-f8d0-486c-8d39-bee11bdd1111",
"ria_businessGlossaryTerm": "andmestik",
"ria_businessGlossaryTermUri": "http://rihake/12345678/BV/22113fc2-f8d0-486c-8d39-bee12bdd1114"
},
{
"ria_businessGlossaryTitle": "Riigi Infosüsteemi Ameti ärisõnastik",
"ria_businessGlossaryUri": "http://rihake/12345678/BV/11113fc1-f8d0-486c-8d39-bee11bdd1111",
"ria_businessGlossaryTerm": "andmestiku kirjeldus",
"ria_businessGlossaryTermUri": "http://rihake/12345678/BV/22113fc2-f8d0-486c-8d39-bee12bdd1115"
}
]
}
}
]
}
]
}
]
}
]
}
},
{
"action": "DELETE",
"ria_dataElements": {
"ria_servesDataset": [
"dataset0-uuid-49be-b266-f782d62f0afd",
"dataset1-uuid-49be-b266-i222d62f0aii"
]
}
}
]
}
Levituse teenus
Siin on kirjeldaldatud ATV Mirroring Jobs API andmesõnastiku levituse ülesehitus.
Levituse kirjeldamine on kohustuslik, kui tema andmestiku kohalduvaks õigusaktiks on HVD või DGA (dataset.dcatap_applicableLegislation="HVD_LEGAL_ACT"/ "DGA_LEGAL_ACT")
Levitus tuleb kirjeldada ka TENTec andmete lisamiseks ATVsse, täpsem kirjeldus on leitav siit: https://abi.ria.ee/teabevarav/lisa-2-tentec-andmete-saatmine
JSON struktuur selgitustega
SELGITUSED
K - alati kohustuslik (element ja tema väärtus peab igas sõnumis kaasas olema)
TK - tingimuslikult kohustuslik välistest tingimustest sõltuvalt
AK - alamelement kohustuslik juurelemendi olemasolul (näiteks prov_activityEt on kohustuslik ainult siis kui tema ülemelement prov_wasGeneratedBy esineb sõnumis)
ELEMENDID
dataset {
dct_identifier: {andmestiku atv uuid; muutmisel K} }
dcat_distribution[] {
dct_identifier: {levituse uuid; muutmisel K; levitus ise on TK}
dct_titleEt: {levituse nimetus; K}
dct_titleEn: {levituse nimetus inglise keeles, kui ei edasta, siis ATV tõlgib automaatselt - RIHAKEses puudub}
dct_license: {kasutuslitsents}
dcatap_availability: {avalikustamise kestus}
dcat_accessUrl[]: {juurdepääsupunkt; K, va TENTec puhul, vt https://abi.ria.ee/teabevarav/lisa-2-tentec-andmete-saatmine}
dct_format: {levituse vorming}
dcat_byteSize: {levituse suurus baitides}
adms_status: {andmete staatus}
dct_rights: {juurdepääsutingimused; TK - K, kui dcatap_applicableLegislation="DGA_LEGAL_ACT"}
dcatap_hvdCategory: {HVD kategooria (geospatial, earth, meterological, statistics, company, mobility); TK - K, kui andmestiku/levituse dcatap_applicableLegislation="HVD_LEGAL_ACT"}
dcatap_applicableLegislation: {kohalduvad õigusaktid (hvd, dga, odd); TK - K, kui andmestiku dcatap_applicableLegislation="HVD_LEGAL_ACT" / "DGA_LEGAL_ACT" / "ODD_LEGAL_ACT"}
dcat_temporalResolution: {levituses sisalduvates andmetes minimaalsele eristatavale ajaperiood} }
Jsoni faili näidis
{
"operations": [
{
"action": "CREATE",
"distribution": {
"dataset": {
"dct_identifier": "5dbee070-2b4b-2b4b-2b4b-f782d62f2d62"
},
"dcat_distribution": {
"dct_titleEt": "Eesti juhiload",
"dct_titleEn": "Estonian driving licences",
"dct_license": "MIT",
"dcatap_availability": "2025-12-31",
"dcat_accessUrl": [
"https://avaandmed.eesti.ee/datasets/eesti-juhiload"
],
"dct_format": "CSV",
"dcat_byteSize": 46810000,
"adms_status": "COMPLETED",
"dct_rights": "https://www.transpordiamet.ee/juhiluba",
"dcatap_hvdCategory": [
"STATISTICS"
],
"dcatap_applicableLegislation": [
"HVD_LEGAL_ACT"
],
"dcat_temporalResolution": "MONTH"
}
}
},
{
"action": "UPDATE",
"distribution": {
"dataset": {
"dct_identifier": "5dbee070-2b4b-2b4b-2b4b-f782d62f2d62"
},
"dcat_distribution": {
"dct_identifier": "2dbee070-uuid-49be-b266-distribution",
"dct_titleEt": "Eesti juhiload",
"dct_titleEn": "Estonian driving licences",
"dct_license": "MIT",
"dcatap_availability": "2025-12-31",
"dcat_accessUrl": [
"https://avaandmed.eesti.ee/datasets/eesti-juhiload"
],
"dct_format": "CSV",
"dcat_byteSize": 46810000,
"adms_status": "COMPLETED",
"dct_rights": "https://www.transpordiamet.ee/juhiluba",
"dcatap_hvdCategory": [
"STATISTICS"
],
"dcatap_applicableLegislation": [
"HVD_LEGAL_ACT"
],
"dcat_temporalResolution": "MONTH"
}
}
},
{
"action": "DELETE",
"distribution": {
"dataset": {
"dct_identifier": "5dbee070-2b4b-2b4b-2b4b-f782d62f2d62"
},
"dcat_distribution": {
"dct_identifier": "2dbee070-uuid-49be-b266-distribution"
}
}
}
]
}
Sarja teenus
Siin on kirjeldaldatud ATV Mirroring Jobs API andmesõnastiku sarja ülesehitus.
JSON struktuur selgitustega
SELGITUSED
K - alati kohustuslik (element ja tema väärtus peab igas sõnumis kaasas olema)
TK - tingimuslikult kohustuslik välistest tingimustest sõltuvalt
AK - alamelement kohustuslik juurelemendi olemasolul (näiteks prov_activityEt on kohustuslik ainult siis kui tema ülemelement prov_wasGeneratedBy esineb sõnumis)
ELEMENDID
dcat_DatasetSeries {
dct_identifier: {sarja atv uuid; muutmisel K}
dct_titleEt: {sarja pealkiri; K}
dct_titleEn: {sarja pealkiri inglise keeles}
dct_descriptionEt: {sarja kirjeldus; K}
dct_descriptionEn: {sarja kirjeldus inglise keeles}
dct_accrualPeriodicity: {andmete uuenemise regulaarsus}
dct_spatial {
dct_Location[]: {
dct_identifier: {geograafiline kaetus}
dct_title: {geograafiline kaetus} }
gmd_westBoundLongitude: {koordinaadid}
gmd_southBoundLatitude: {koordinaadid}
gmd_eastBoundLongitude: {koordinaadid}
gmd_northBoundLatitude: {koordinaadid}
dcat_bbox: {koordinaadid} }
dct_temporal: {andmete piirdaatumid}
dct_publisher: {andmete omanik}
dcat_contactPoint {
vcard_fn: {kontakti nimi; AK}
vcard_hasEmail: {kontakti e-mail}
vcard_hasTelephone: {kontakti telefon} }
dct_issued: {sarja avalikustamise kuupäev}
dct_modified: {sarja muutmise kuupäev}
dcat_first: {sarja esimene andmestik}
dcat_last: {sarja viimane andmestik}
dcat_Dataset[]: {
dct_identifier: {andmestiku atv uuid; AK}
orderInSeries: {järjestuse number} } }
Jsoni faili näidis
{
"operations": [
{
"action": "CREATE",
"series": {
"dcat_DatasetSeries": {
"dct_titleEt": "Liiklusõnnetused aastate kaupa",
"dct_titleEn": "Traffic accidents by year",
"dct_descriptionEt": "Sarja kuuluvad igal aastal avaldatavad andmestikud liiklusõnnetuste kohta.",
"dct_descriptionEn": "This series includes datasets published yearly about traffic accidents.",
"dct_accrualPeriodicity": "ANNUAL",
"dct_spatial": {
"dct_Location": [
{
"dct_identifier": "0305",
"dct_title": "Harju maakond, Kiili vald"
}
],
"gmd_westBoundLongitude": "24.8",
"gmd_southBoundLatitude": "59.3",
"gmd_eastBoundLongitude": "25.2",
"gmd_northBoundLatitude": "59.5",
"dcat_bbox": "24.8,59.3,25.2,59.5"
},
"dct_temporal": "1993-11-05/2023-12-31",
"dct_publisher": "Transpordiamet",
"dcat_contactPoint": {
"vcard_fn": "Jaan Tamm",
"vcard_hasEmail": "jaan.tamm@tram.ee",
"vcard_hasTelephone": "+3726000001"
},
"dct_issued": "2022-05-25",
"dct_modified": "2024-03-15",
"dcat_first": "3dbee070-2b4b-49be-b266-f782d62f0afd",
"dcat_last": "1dbee070-49be-2b4b-b266-f782d62f0afd",
"dcat_Dataset": [
{
"dct_identifier": "5dbee070-2b4b-2b4b-2b4b-f782d62f2d62",
"orderInSeries": 2
},
{
"dct_identifier": "2dbee070-2b4b-2b4b-2b4b-f782d62d62fd",
"orderInSeries": 3
}
]
}
}
},
{
"action": "UPDATE",
"series": {
"dcat_DatasetSeries": {
"dct_identifier": "3series0-uuid-49be-b266-f782d62f0afd",
"dct_titleEt": "Liiklusõnnetused aastate kaupa",
"dct_titleEn": "Traffic accidents by year",
"dct_descriptionEt": "Sarja kuuluvad igal aastal avaldatavad andmestikud liiklusõnnetuste kohta.",
"dct_descriptionEn": "This series includes datasets published yearly about traffic accidents.",
"dct_accrualPeriodicity": "ANNUAL",
"dct_spatial": {
"dct_Location": [
{
"dct_identifier": "0305",
"dct_title": "Harju maakond, Kiili vald"
}
],
"gmd_westBoundLongitude": "24.8",
"gmd_southBoundLatitude": "59.3",
"gmd_eastBoundLongitude": "25.2",
"gmd_northBoundLatitude": "59.5",
"dcat_bbox": "24.8,59.3,25.2,59.5"
},
"dct_temporal": "1993-11-05/2023-12-31",
"dct_publisher": "Transpordiamet",
"dcat_contactPoint": {
"vcard_fn": "Jaan Tamm",
"vcard_hasEmail": "jaan.tamm@tram.ee",
"vcard_hasTelephone": "+3726000001"
},
"dct_issued": "2022-05-25",
"dct_modified": "2024-03-15",
"dcat_first": "3dbee070-2b4b-49be-b266-f782d62f0afd",
"dcat_last": "1dbee070-49be-2b4b-b266-f782d62f0afd",
"dcat_Dataset": [
{
"dct_identifier": "5dbee070-2b4b-2b4b-2b4b-f782d62f2d62",
"orderInSeries": 2
},
{
"dct_identifier": "2dbee070-2b4b-2b4b-2b4b-f782d62d62fd",
"orderInSeries": 3
}
]
}
}
},
{
"action": "DELETE",
"series": {
"dcat_DatasetSeries": {
"dct_identifier": "3series0-uuid-49be-b266-f782d62f0afd"
}
}
}
]
}
Andmeteenuse teenus
Siin on kirjeldaldatud ATV Mirroring Jobs API andmeteenuse andmekogumi ülesehitus.
JSON struktuur selgitustega
SELGITUSED
K - alati kohustuslik (element ja tema väärtus peab igas sõnumis kaasas olema)
TK - tingimuslikult kohustuslik välistest tingimustest sõltuvalt
AK - alamelement kohustuslik juurelemendi olemasolul (näiteks prov_activityEt on kohustuslik ainult siis kui tema ülemelement prov_wasGeneratedBy esineb sõnumis)
ELEMENDID
dcat_DataService {
dct_identifier: {teenuse atv uuid; muutmisel K}
dct_title: {teenuse pealkiri; K}
dcat_servesDataset[]: {seotud andmestik/-ud}
dcat_endpointDescription[]: {otspunkti kirjeldus/-ed}
dcat_endpointURL[]: {otspunkti url/-id, K}
dcatap_applicableLegislation[]: {õgusakt/-id (HVD, ODD, DGA)}
dcatap_hvdCategory[]: {hvd kategooria; TK - K, kui dcatap_applicableLegislation="HVD_LEGAL_ACT"}
dct_accessRights: {teenuse juurdepääsutingimused}
dcatap_documentation: {viide teenuse kättesaadavuse tingimustele; TK - K, kui dcatap_applicableLegislation="HVD_LEGAL_ACT"}
dct_license: {teenuse kasutuslitsents; TK - K, kui dcatap_applicableLegislation="HVD_LEGAL_ACT"}
dcat_contactPoint {
vcard_fn: {teenuse kontakti nimi; TK - K, kui dcatap_applicableLegislation="HVD_LEGAL_ACT"}
vcard_hasEmail: {teenuse kontakti e-mail}
vcard_hasTelephone: {teenuse kontakti telefon} } }
Jsoni faili näidis
{
"operations": [
{
"action": "CREATE",
"dataService": {
"dcat_DataService": {
"dct_title": "Ettevõtja lihtandmete teenus",
"dcat_servesDataset": [
"5dbee070-2b4b-2b4b-2b4b-f782d62f2d62",
"2dbee070-2b4b-2b4b-2b4b-f782d62d62fd"
],
"dcat_endpointDescription": [
"Lihtandmete päring teenuse kirjeldus",
"https://avaandmed.ariregister.rik.ee/et/ariregistri-avaandmete-api/ettevotja-lihtandmete-paring-staatuse-paring"
],
"dcat_endpointURL": [
"https://avaandmed.ariregister.rik.ee/ettevotja"
],
"dcatap_applicableLegislation": [
"HVD_LEGAL_ACT"
],
"dcatap_hvdCategory": [
"COMPANY"
],
"dct_accessRights": "Teenuses kasutatavad andmed on avaandmed.",
"dcatap_documentation": "https://avaandmed.ariregister.rik.ee/et/ariregistri-avaandmete-api/api-teenuste-tutvustus",
"dct_license": "MIT",
"dcat_contactPoint": {
"vcard_fn": "Jaan Tamm",
"vcard_hasEmail": "jaan.tamm@rik.ee",
"vcard_hasTelephone": "+3726000001"
}
}
}
},
{
"action": "UPDATE",
"dataService": {
"dcat_DataService": {
"dct_identifier": "3service-uuid-49be-b266-f782d62f0afd",
"dct_title": "Ettevõtja lihtandmete teenus",
"dcat_servesDataset": [
"5dbee070-2b4b-2b4b-2b4b-f782d62f2d62",
"2dbee070-2b4b-2b4b-2b4b-f782d62d62fd"
],
"dcat_endpointDescription": [
"Lihtandmete päring teenuse kirjeldus",
"https://avaandmed.ariregister.rik.ee/et/ariregistri-avaandmete-api/ettevotja-lihtandmete-paring-staatuse-paring"
],
"dcat_endpointURL": [
"https://avaandmed.ariregister.rik.ee/ettevotja"
],
"dcatap_applicableLegislation": [
"HVD_LEGAL_ACT"
],
"dcatap_hvdCategory": [
"COMPANY"
],
"dct_accessRights": "Teenuses kasutatavad andmed on avaandmed.",
"dcatap_documentation": "https://avaandmed.ariregister.rik.ee/et/ariregistri-avaandmete-api/api-teenuste-tutvustus",
"dct_license": "MIT",
"dcat_contactPoint": {
"vcard_fn": "Jaan Tamm",
"vcard_hasEmail": "jaan.tamm@rik.ee",
"vcard_hasTelephone": "+3726000001"
}
}
}
},
{
"action": "DELETE",
"dataService": {
"dcat_DataService": {
"dct_identifier": "3service-uuid-49be-b266-f782d62f0afd"
}
}
}
]
}
Andmesõnastiku teenus
Siin on kirjeldaldatud ATV Mirroring Jobs API andmesõnastiku andmekogumi ülesehitus.
Edastatakse kas
a) andmeelemendid koos andmesõnastikuga (vt “Andmeelementide teenus”) VÕI
b) ainult andmesõnastik (antud teenusega)
JSON struktuur selgitustega
SELGITUSED
K - alati kohustuslik (element ja tema väärtus peab igas sõnumis kaasas olema)
TK - tingimuslikult kohustuslik välistest tingimustest sõltuvalt
AK - alamelement kohustuslik juurelemendi olemasolul (näiteks prov_activityEt on kohustuslik ainult siis kui tema ülemelement prov_wasGeneratedBy esineb sõnumis)
ELEMENDID
ria_dataDictionary {
ria_dataDictionaryId: {sõnastiku atv uuid; muutmisel K}
dct_title: {sõnatiku pealkiri; K}
ria_servesDataset[]: {sõnatikuga seotud andmestike atv uuid; K}
dct_identifier: {sõnastiku URI}
dct_description: {sõnastiku kirjeldus; K}
publisher[]: {sõnastiku omanik/-ud}
ria_takeIntoUse: {sõnastiku kasutuselevõtmise kuupäev, K}
dct_modified: {sõnastiku muutmise aeg}
ria_businessGlossary[] {
ria_businessGlossaryTitle: {sõnastiku nimetus; AK}
ria_businessGlossaryUri: {sõnastiku URI} }
ria_dataDictionaryTerm[] {
dct_title: {termini nimetus; AK}
dct_identifier: {termini uri}
dct_description: {termini kirjeldus}
ria_source: {termini allikas}
dct_created: {termini lisamise kuupäev}
dct_modified: {termini muutmise kuupäev}
ria_comment: {termini märkus}
ria_businessGlossaryItem[] {
ria_businessGlossaryTerm: {terminiga seotud ärisõnastike terminid; AK}
ria_businessGlossaryTermUri: {andmeelemendiga seotud ärisõnastike terminite urid} } }
Jsoni faili näidis
{
"operations": [
{
"action": "CREATE",
"dataDictionary": {
"ria_dataDictionary": {
"dct_title": "Riigi infosüsteemi haldussüsteemi (RIHA) andmesõnastik",
"ria_servesDataset": [
"5dbee070-2b4b-2b4b-2b4b-f782d62f2d62"
],
"dct_identifier": "http://rihake/12345678/DD/81113fc4-f8d0-486c-8d39-bee11bdd111c",
"dct_description": "RIHA andmestiku terminite loend",
"publisher": [
"Mari Maasikas",
"Jüri Tamm"
],
"ria_takeIntoUse": "2023-01-01",
"dct_modified": "2025-03-31",
"ria_businessGlossary": [
{
"ria_businessGlossaryTitle": "Riigi Infosüsteemi Ameti ärisõnastik",
"ria_businessGlossaryUri": "http://rihake/12345678/BV/11113fc1-f8d0-486c-8d39-bee11bdd1111"
}
],
"ria_dataDictionaryTerm": [
{
"dct_title": "andmekogu dokumentatsioon",
"dct_identifier": "http://rihake/12345678/DD/82223fc4-f8d0-486c-8d39-bee11bdd222u",
"dct_description": "Andmekogu dokumentatsioon koosneb RIHA määruse § 18 lõike 2 punktides 1–22, 24 ja 26–28, lõigetes 3 ja 4, § 19 lõikes 2, § 20 lõikes 2 ning §-s 26 viidatud õigusaktis loetletud andmete koosseisule vastavatest andmetest.",
"ria_source": "Eesti märksõnastik",
"dct_created": "2023-01-01",
"dct_modified": "2024-01-01",
"ria_comment": "Täpsustub uue RIHA määruse jõustudes.",
"ria_businessGlossaryItem": [
{
"ria_businessGlossaryTerm": "andmekogu",
"ria_businessGlossaryTermUri": "http://rihake/12345678/BV/22113fc2-f8d0-486c-8d39-bee12bdd1112"
},
{
"ria_businessGlossaryTerm": "teenuse dokumentatsioon",
"ria_businessGlossaryTermUri": "http://rihake/12345678/BV/22113fc2-f8d0-486c-8d39-bee12bdd1112"
}
]
}
]
}
}
},
{
"action": "UPDATE",
"dataDictionary": {
"ria_dataDictionary": {
"ria_dataDictionaryId": "2dbee070-uuid-49be-data-dictionary05",
"dct_title": "Riigi infosüsteemi haldussüsteemi (RIHA) andmesõnastik",
"ria_servesDataset": [
"5dbee070-2b4b-2b4b-2b4b-f782d62f2d62"
],
"dct_identifier": "http://rihake/12345678/DD/81113fc4-f8d0-486c-8d39-bee11bdd111c",
"dct_description": "RIHA andmestiku terminite loend",
"publisher": [
"Mari Maasikas",
"Jüri Tamm"
],
"ria_takeIntoUse": "2023-01-01",
"dct_modified": "2025-03-31",
"ria_businessGlossary": [
{
"ria_businessGlossaryTitle": "Riigi Infosüsteemi Ameti ärisõnastik",
"ria_businessGlossaryUri": "http://rihake/12345678/BV/11113fc1-f8d0-486c-8d39-bee11bdd1111"
}
],
"ria_dataDictionaryTerm": [
{
"dct_title": "andmekogu dokumentatsioon",
"dct_identifier": "http://rihake/12345678/DD/82223fc4-f8d0-486c-8d39-bee11bdd222u",
"dct_description": "Andmekogu dokumentatsioon koosneb RIHA määruse § 18 lõike 2 punktides 1–22, 24 ja 26–28, lõigetes 3 ja 4, § 19 lõikes 2, § 20 lõikes 2 ning §-s 26 viidatud õigusaktis loetletud andmete koosseisule vastavatest andmetest.",
"ria_source": "Eesti märksõnastik",
"dct_created": "2023-01-01",
"dct_modified": "2024-01-01",
"ria_comment": "Täpsustub uue RIHA määruse jõustudes.",
"ria_businessGlossaryItem": [
{
"ria_businessGlossaryTerm": "andmekogu",
"ria_businessGlossaryTermUri": "http://rihake/12345678/BV/22113fc2-f8d0-486c-8d39-bee12bdd1112"
},
{
"ria_businessGlossaryTerm": "teenuse dokumentatsioon",
"ria_businessGlossaryTermUri": "http://rihake/12345678/BV/22113fc2-f8d0-486c-8d39-bee12bdd1112"
}
]
}
]
}
}
},
{
"action": "DELETE",
"dataDictionary": {
"ria_dataDictionary": {
"ria_dataDictionaryId": "2dbee070-uuid-49be-data-dictionary05"
}
}
}
]
}
Ärisõnastiku teenus
Siin on kirjeldaldatud ATV Mirroring Jobs API ärisõnastiku andmekogumi ülesehitus.
JSON struktuur selgitustega
SELGITUSED
K - alati kohustuslik (element ja tema väärtus peab igas sõnumis kaasas olema)
TK - tingimuslikult kohustuslik välistest tingimustest sõltuvalt
AK - alamelement kohustuslik juurelemendi olemasolul (näiteks prov_activityEt on kohustuslik ainult siis kui tema ülemelement prov_wasGeneratedBy esineb sõnumis)
ELEMENDID
ria_businessGlossaryItem {
ria_businessGlossaryId: {sõnatiku atv uuid; muutmisel K}
dct_title: {sõnatiku pealkiri; K}
dct_identifier: {sõnastiku URI}
dct_description: {sõnastiku kirjeldus; K}
dct_publisher[]: {sõnastiku omanik/-ud}
ria_takeIntoUse: {sõnastiku kasutuselevõtmise kuupäev, K}
dct_modified: {sõnastiku muutmise aeg}
ria_businessGlossaryItem[] {
dct_title: {termini nimetus; AK}
dct_titleEn: {termini nimetus eng}
dct_identifier: {termini uri}
dct_description: {termini kirjeldus}
dct_descriptionEn: {termini kirjeldus eng}
ria_businessGlossaryTermUri: {termini uri}
ria_source: {termini allikas}
skos_prefLabel: {eelistermin, boolean, K}
dct_created: {termini lisamise kuupäev}
dct_modified: {termini muutmise kuupäev}
ria_comment: {termini märkus}
skos_related[] {
kos_semanticRelation: {seose tüüp; AK}
dct_title: {termini nimetus; AK}
ria_businessGlossaryTermURI: {termini uri}
Jsoni faili näidis
{
"operations": [
{
"action": "CREATE",
"businessDictionary": {
"ria_businessGlossaryItem": {
"dct_title": "Riigi Infosüsteemi Ameti ärisõnastik",
"dct_description": "Riigi Infosüsteemi Ameti terminikogu",
"dct_identifier": "http://rihake/12345678/BV/11113fc1-f8d0-486c-8d39-bee11bdd1111",
"dct_publisher": [
"Mari Maasikas",
"Jüri Tamm"
],
"ria_takeIntoUse": "2020-06-01",
"dct_modified": "2025-03-31",
"ria_businessGlossaryItem": [
{
"dct_title": "andmestik",
"dct_titleEn": "dataset",
"dct_description": "Andmestik on terviklikult identifitseeritav ja hallatav andmete kogum.",
"dct_descriptionEn": "Dataset refers to any organised collection of data.",
"ria_businessGlossaryTermUri": "http://rihake/12345678/BV/22113fc2-f8d0-486c-8d39-bee12bdd1117",
"ria_source": "Andmekirjelduse standard v 3.0.1",
"skos_prefLabel": true,
"ria_comment": "Termini määratlus täieneb.",
"dct_created": "2020-06-01",
"dct_modified": "2024-12-01",
"skos_related": [
{
"skos_semanticRelation": "WIDER",
"dct_title": "alamandmestik",
"ria_businessGlossaryTermURI": "http://rihake/12345678/BV/22113fc2-f8d0-486c-8d39-bee12bdd1118"
},
{
"skos_semanticRelation": "RELATED",
"dct_title": "sõnastik",
"ria_businessGlossaryTermURI": "http://rihake/12345678/BV/22113fc2-f8d0-486c-8d39-bee12bdd1119"
}
]
}
]
}
}
},
{
"action": "UPDATE",
"businessDictionary": {
"ria_businessGlossaryItem": {
"ria_businessGlossaryId": "http://rihake/12345678/BV/11113fc1-f8d0-486c-8d39-bee11bdd1111",
"dct_title": "Riigi Infosüsteemi Ameti ärisõnastik",
"dct_description": "Riigi Infosüsteemi Ameti terminikogu",
"dct_identifier": "http://rihake/12345678/BV/11113fc1-f8d0-486c-8d39-bee11bdd1111",
"dct_publisher": [
"Mari Maasikas",
"Jüri Tamm"
],
"ria_takeIntoUse": "2020-06-01",
"dct_modified": "2025-03-31",
"ria_businessGlossaryItem": [
{
"dct_title": "andmestik",
"dct_titleEn": "dataset",
"dct_description": "Andmestik on terviklikult identifitseeritav ja hallatav andmete kogum.",
"dct_descriptionEn": "Dataset refers to any organised collection of data.",
"ria_businessGlossaryTermUri": "http://rihake/12345678/BV/22113fc2-f8d0-486c-8d39-bee12bdd1117",
"ria_source": "Andmekirjelduse standard v 3.0.1",
"skos_prefLabel": true,
"ria_comment": "Termini määratlus täieneb.",
"dct_created": "2020-06-01",
"dct_modified": "2024-12-01",
"skos_related": [
{
"skos_semanticRelation": "WIDER",
"dct_title": "alamandmestik",
"ria_businessGlossaryTermURI": "http://rihake/12345678/BV/22113fc2-f8d0-486c-8d39-bee12bdd1118"
},
{
"skos_semanticRelation": "RELATED",
"dct_title": "sõnastik",
"ria_businessGlossaryTermURI": "http://rihake/12345678/BV/22113fc2-f8d0-486c-8d39-bee12bdd1119"
}
]
}
]
}
}
},
{
"action": "DELETE",
"businessDictionary": {
"ria_businessGlossaryItem": {
"ria_businessGlossaryId": "http://rihake/12345678/BV/11113fc1-f8d0-486c-8d39-bee11bdd1111"
}
}
}
]
}
Seotud protsessid
Kirjelduste saatmise võimalused
Andmestik (Andmestiku teenus) + andmesõnastik terminitega (Andmesõnastiku teenus) VÕI
Andmestik (Andmestiku teenus) + andmeelemendid seotud andmesõnastiku ja terminitega/andmeelementide grupid (Andmeelementide teenus)

Kui andmeelemendid on nii andmestikul kui ka tema alamandmestikul:


