Lisa 2: TENTec andmete saatmine
TENTec on Euroopa Komisjoni infosüsteem, mis koordineerib ja toetab üleeuroopalise transpordivõrgu (TEN-T) poliitikat ning jälgib transporditaristu vastavust TEN-T standarditele.
TENTec andmete saatmise kasutusjuhud TRAM > ATV > TENTec EU
TENTec andmete edastamiseks TRAM > ATV > TENTec EU on vaja läbida kolm sammu:
TRAM > ATV
TENTec andmestiku lisamine - UC 1: TENTec andmestiku lisamine
TENTec levituse ja levitusele JSON-faili lisamine
ATV > TENTec EU
TENTEc andmete saatmine TENTEec EU portaali
TENTec andmete eemaldamine - UC 6: TENTec andmete eemaldamine TENTec EU portaalist - ATV väline
Joonis 1. TRAM > ATV

Joonis 2. TENTec integratsiooniskeem
UC 1: TENTec andmestiku lisamine
Kasutuskontekst | Asutus peab andmestiku, mille levituse all on TENTeci edastatav fail, märgendama TENTec määrusega, et ATV saaks tuvastada, mis andmeid TENTec EU portaali edastada. ATV kontrollib TENTec andmete edastamiseks, kas antud fail on TENTec andmestiku ja TENTec levitusega seotud. |
Primaarne tegija | Organisatsiooni kasutaja/esindaja (TRAM) |
Eeltingimused | Kasutaja on autenditud ja esindab organisatsiooni |
Õnnestumise garantii | Andmestiku õiguslik alus on TENTEC |
Päästik | Kasutaja valib andmestiku lisamise/muutmise |
Õnnestumise põhistsenaarium |
|
Laiendid | 1.b ATV tagastab vea valideerimisvigade tõttu |
Lisainformatsioon | API dokumentatsioon: https://abi.ria.ee/teabevarav/atv-mirroring-jobs-api-v2 |
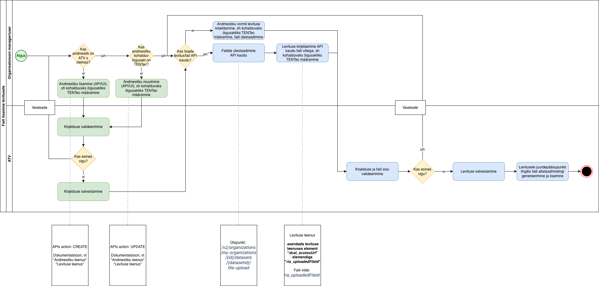
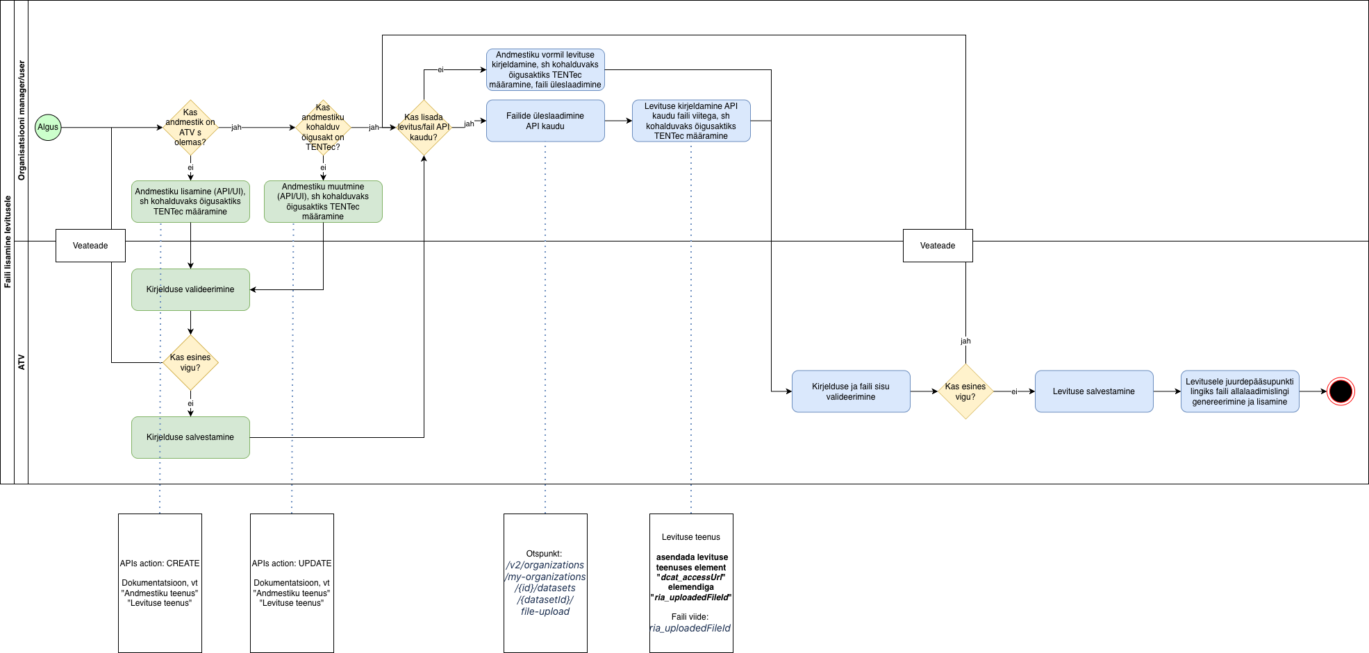
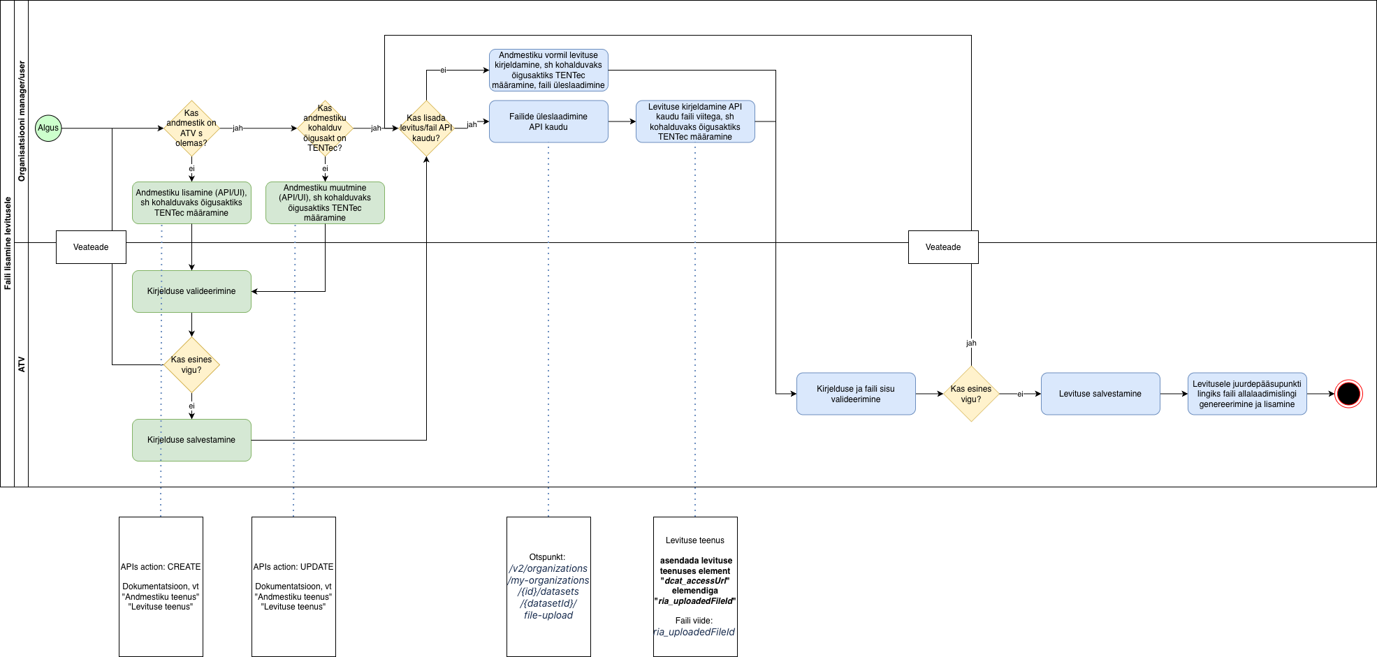
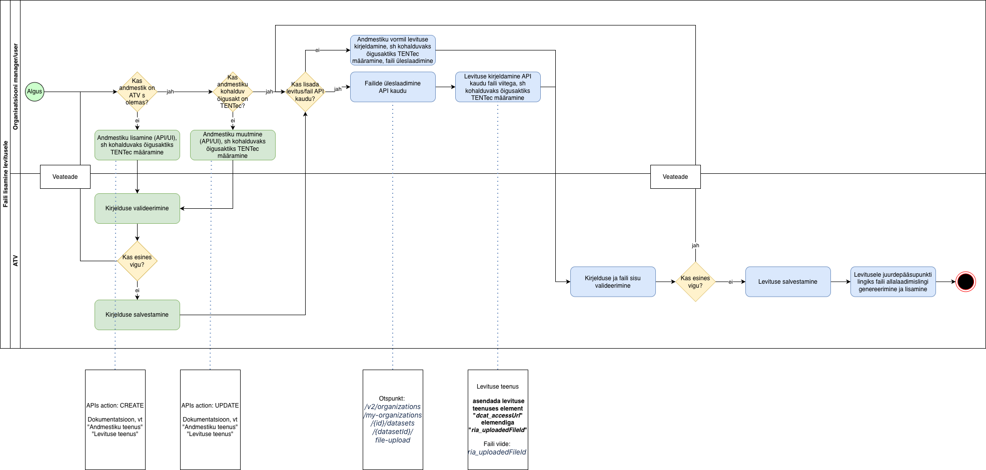
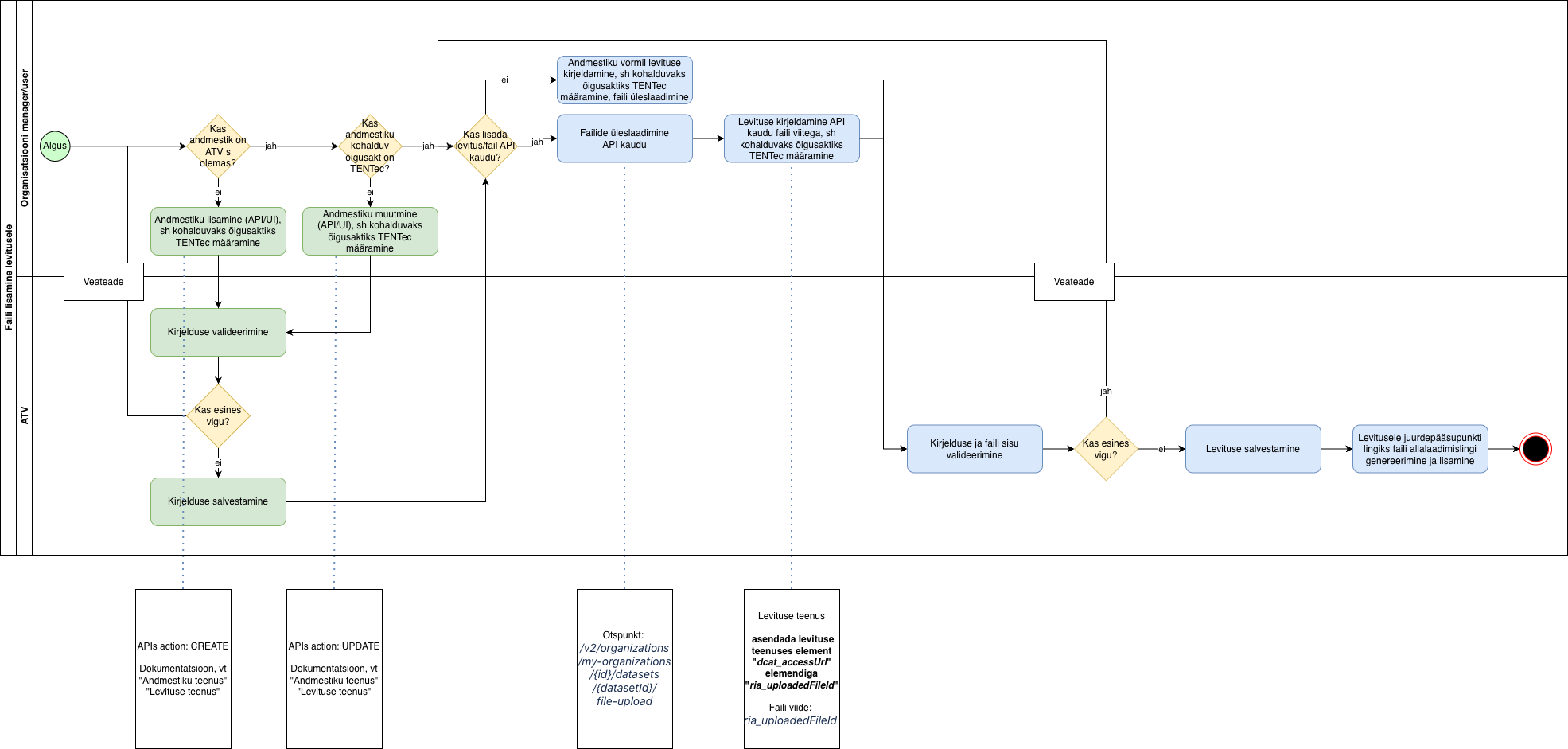
UC 2: TENTec andmestikule TENTec levituse lisamine API kaudu
Kasutuskontekst | Asutus peab andmestiku ja tema levituse, mille all on TENTeci edastatav fail, märgendama TENTec määrusega, et ATV saaks tuvastada, mis andmeid TENTec EU portaali edastada. ATV kontrollib TENTec andmete edastamiseks, kas antud fail on TENTec andmestiku ja TENTec levitusega seotud. |
Primaarne tegija | Organisatsiooni kasutaja/esindaja (TRAM) |
Eeltingimused |
|
Õnnestumise garantii |
|
Päästik | Kasutaja valib levituse lisamise/muutmise |
Õnnestumise põhistsenaarium |
|
Laiendid | 1a. Mitme faili puhul saadab iga faili eraldi 3a. Faili üleslaadimise ebaõnnestumisel tagastab ATV veateate 5.c.i. Kui fail on seotud teise levitusega, tagastab ATV veateate, et fail on juba seotud teise levitusega. 5e. Levituse kirjelduse valideerimise ebaõnnestumisel määrab ATV job staatuseks FAILED koos vastava selgitusega JA levitust ei salvestata. Kasutaja saab alustada uuesti punktist 1 või 3 6f. Levituse faili valideerimise ebaõnnestumisel määrab ATV job staatuseks FAILED koos vastava selgitusega JA levitust ei salvestata. Kasutaja saab alustada uuesti punktist 1 või 3 |
Lisainformatsioon | API dokumentatsioon: Kui levitus on juba olemas ja on vajadus fail vahetada, siis saab seda teha levituse ID alusel otspunkti PUT /v2/organizations/my-organizations/{id}/datasets/{datasetId}/distribution/{distributionId}/file kaudu |
UC 3: TENTec andmestikule TENTec levituse lisamine UI kaudu
Kasutuskontekst | ATV kontrollib TENTec andmete edastamiseks, kas antud fail on TENTec andmestiku ja TENTec levitusega seotud. |
Primaarne tegija | Organisatsiooni kasutaja/esindaja |
Eeltingimused |
|
Õnnestumise garantii |
|
Päästik | Kasutaja valib levituse lisamise/muutmise |
Õnnestumise põhistsenaarium |
|
Laiendid | 1.c.i Faili üleslaadimise ebaõnnestumisel tagastab ATV veateate 2b. Levituse kirjelduse valideerimise ebaõnnestumisel annab ATV veateate ja andmeid ei salvestata. Kasutaja jääb vormile ja saab alustada punktist 1 3f. Levituse faili valideerimise ebaõnnestumisel annab ATV veateate ja andmeid ei salvestata. Kasutaja jääb vormile ja saab alustada punktist 1 |
Lisainformatsioon | - |
UC 4: TENTec andmete automaatne saatmine TENTEc EU portaali
Kasutuskontekst | Asutused saadavad TENTec andmed ATVsse (lisavad vastava levituse). ATV valideerib andmed vastavalt EU portaalist saadud parameetritele ja valideerimise õnnestumisel edsatatakse andmed TENTec EU portaali. |
Primaarne tegija | ATV |
Eeltingimused |
|
Õnnestumise garantii | TENTec EU portaali kaardil kuvatakse ATVst saadetud andmeid |
Päästik | Kasutaja valib levituse lisamise/muutmise |
Õnnestumise põhistsenaarium | ATV saadab perioodiliselt (iga aasta 1. detsember, konfigureeritav) andmed TENTec EU portaali.
|
Laiendid | - |
Lisainformatsioon | - |
UC 5: TENTec andmete käsitsi saatmine TENTec EU portaali
Kasutuskontekst | Pärast TENTEC levituse lisamist/muutmist ja kirjelduste salvestamist ATVs, kas API kaudu või Andmestiku lisamise vormi kaudu, vt UC 2: TENTec andmestikule TENTec levituse lisamine API kaudu ja UC 3: TENTec andmestikule TENTec levituse lisamine UI kaudu, kuvatakse rida Admin vaates. Kui mingil põhjusel automaatne saatmine ebaõnnestub, siis saab Admin käsitsi saatmise käivitada. Admin saab näha TENTec EU portaali jaoks ATV-sse edastatud levitused eraldi vaates ning järgida TENTec portaali edastatavate levituste staatust. Admin saab ka käsitsi suunata TENTec levitusi TENTec portaali juhuks, kui automaatsel edastamisel esineb tõrkeid. Admin valib ühe levituse ja käivitab saatmise, mille tulemusena algatatakse valitud levituse json-faili saatmine samuti nagu automaatse saatmise korral. Kui portaalis valideerimine õnnestub, siis Admin ei pea sellest andmete saatjat eraldi teavitama. |
Primaarne tegija | Admin (RIA) |
Eeltingimused |
|
Õnnestumise garantii | TENTec EU portaali kaardil kuvatakse ATVst saadetud andmeid |
Päästik | Kasutaja valib levituse lisamise/muutmise |
Õnnestumise põhistsenaarium |
|
Laiendid | 6a. Kui staatus on "rejected":
|
Lisainformatsioon | - |
UC 6: TENTec andmete eemaldamine TENTec EU portaalist - ATV väline
Kasutuskontekst | Sadama, tee vm sulgemisel peab vastavalt uuenema ka kaart EU portaalis TENTec EU portaal vastavalt parameetri year väärtusele, kas lisab uued andmed või kirjutab üle sama aasta andmed viimati saadetud andmetega |
Primaarne tegija | TENTec EU portaal |
Huvipooled | Andmete omanik, Euroopa Komisjon |
Eeltingimused | TENTec EU portaalis sama parameetri year väärtus, kui saadetavas sõnumis |
Õnnestumise garantii | TENTec EU portaali kaardil kuvatakse andmeid korrektselt |
Päästik | UC 5: TENTec andmete käsitsi saatmine TENTec EU portaali, UC 4: TENTec andme automaatne saatmine TENTEc EU portaali |
Õnnestumise põhistsenaarium |
|
Laiendid | 1.b Kui varasemalt ei ole sellise aja kohta andmeid saadetud, siis TENTec EU portaal lisab andmed |
Lisainformatsioon | https://webgate.ec.europa.eu/tentec-maps/web/public/screen/home |
