Lisa 1: Protsessijoonised
Viimati muudetud: 30.10.2025
Sissejuhatus
Dokumendi eesmärgiks on anda ülevaade Andmete teabeväravas andmestike, andmeteenuste, andmeelementide ja sõnastike, sarjade ning levituste haldamisest. Samuti andmevahetusest RIHAKE ja ATV vahel.
Kasutajaliidese kaudu on võimalik kirjeldada andmestik, levitus ja andmeteenus. Kõik teised elemendid (lisaks kasutaaliidese kaudu kirjeldatavad elemendid) on esitatavad andmehaldustarkvara, näiteks RIHAKEse kaudu.
Andmestiku lisamine ja muutmine
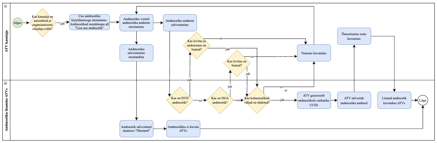
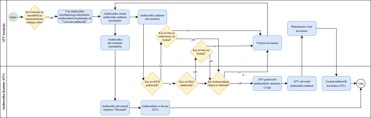
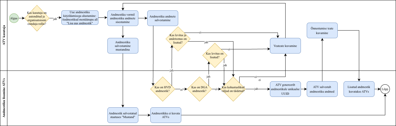
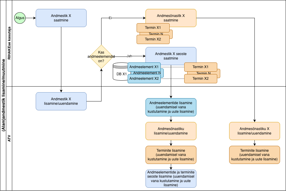
Andmestiku lisamine läbi kasutajaliidese
Andmestik on võimalik lisada ja muuta läbi nii kasutajaliidese kui Mirroring Jobs (MJ) API. Protsessijoonisel on kirjeldatud andmestiku lisamist läbi kasutajaliidese. Andmestiku muutmine toimub sama põhimõtte alusel - läbi andmestiku vormi.
Tulemus:
Andmestiku kirjelduses on täidetud vähemalt kohustuslikud andmed. Järgnevalt on võimalik andmestiku andmeid, kas täpsustada või muuta.

Andmestiku lisamine ja muutmine
Andmeteenuse lisamine ja muutmine
Andmeteenust on võimalik lisada nii läbi kasutajaliidese kui MJ API. Protsessijoonisel on kirjeldatud andmestiku lisamist läbi kasutajaliidese. Andmeteenuse lisamiseks läbi kasutajaliidese on kasutajal kaks valikut - teha seda koos andmestiku lisamisega või lisada andmeteenus juba ATVs kirjeldatud andmestikule.
Tulemus:
Andmestikule on lisatud andmeteenus.

Andmeteenuse lisamine ja muutmine
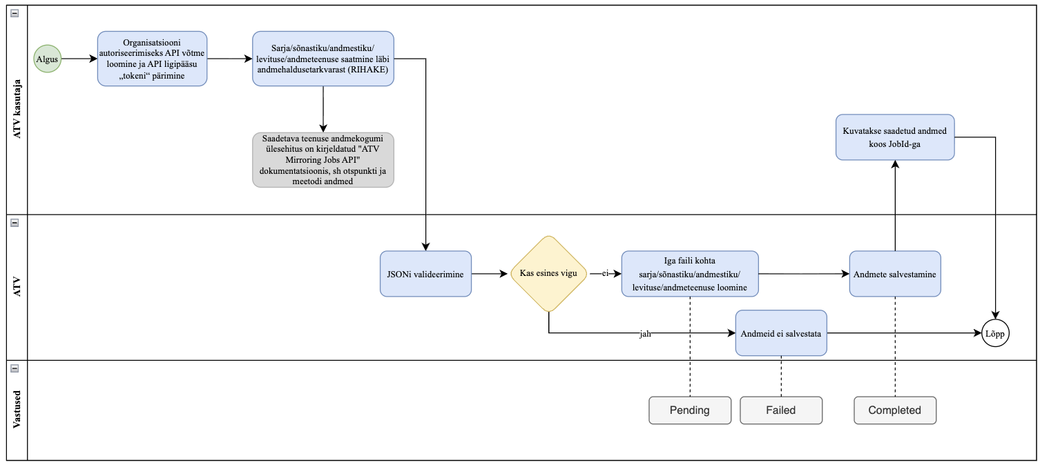
Andmestiku sarja, sõnastiku, andmestiku, levituse, andmeteenuse lisamine
Andmestiku sarja, sõnastiku, andmestiku, levituse või andmeteenuse lisamine on võimalik vaid läbi MJ API. API kaudu edastamiseks on toetav juhend: Mirroring Jobs API V2 dokumentatsioon.
Tulemus:
Andmestiku sari, sõnastik, andmestik, levitus või andmeteenus on lisatud Andmete teabeväravasse.

Andmestiku sarja, sõnastiku, andmestiku, levituse või andmeteenuse lisamine läbi API
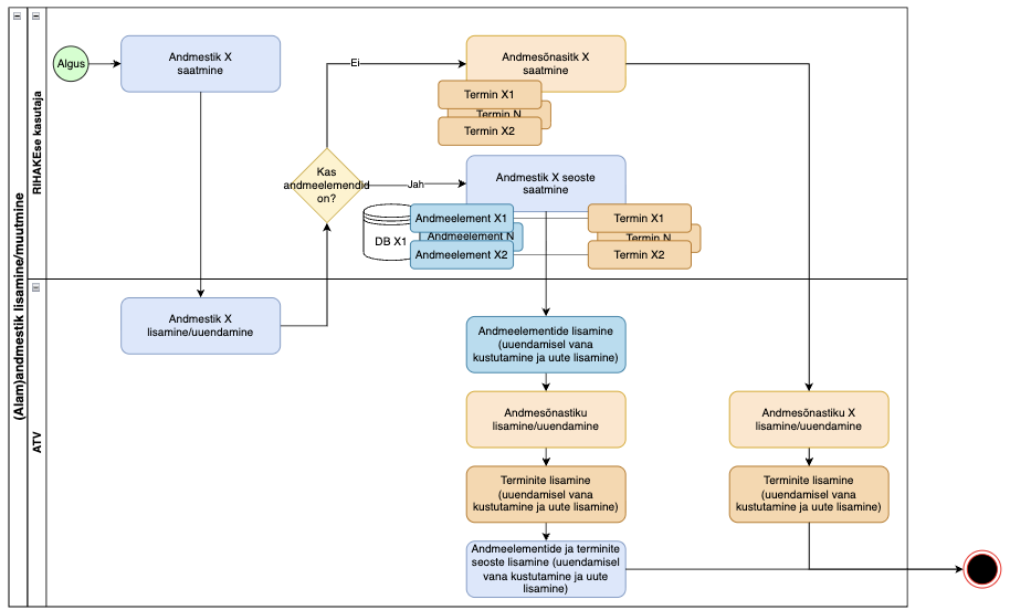
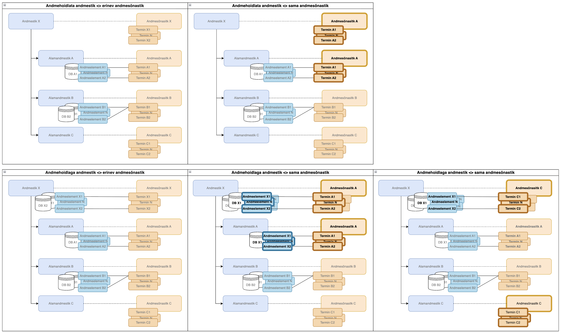
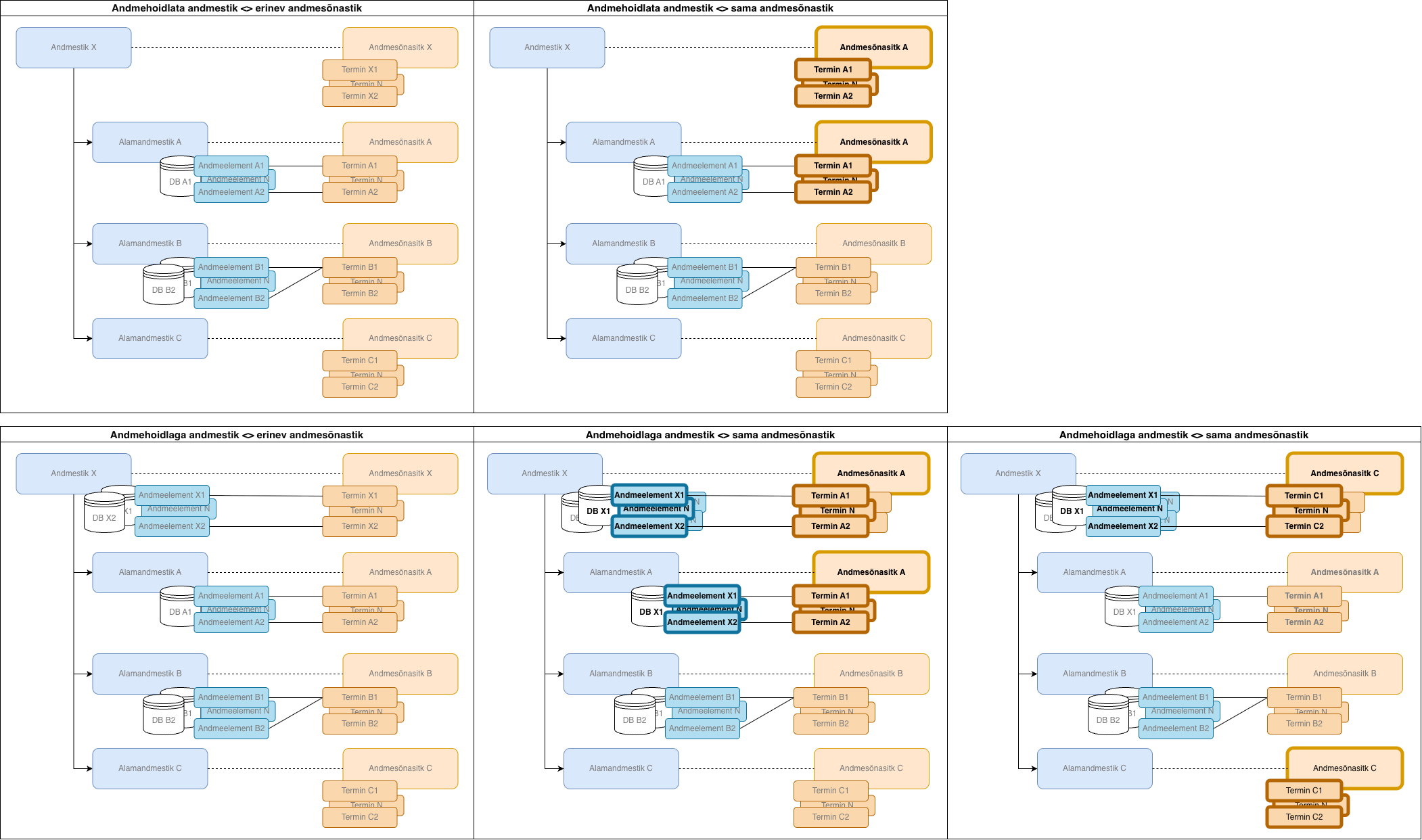
Sõnastikud ja andmeelemendid
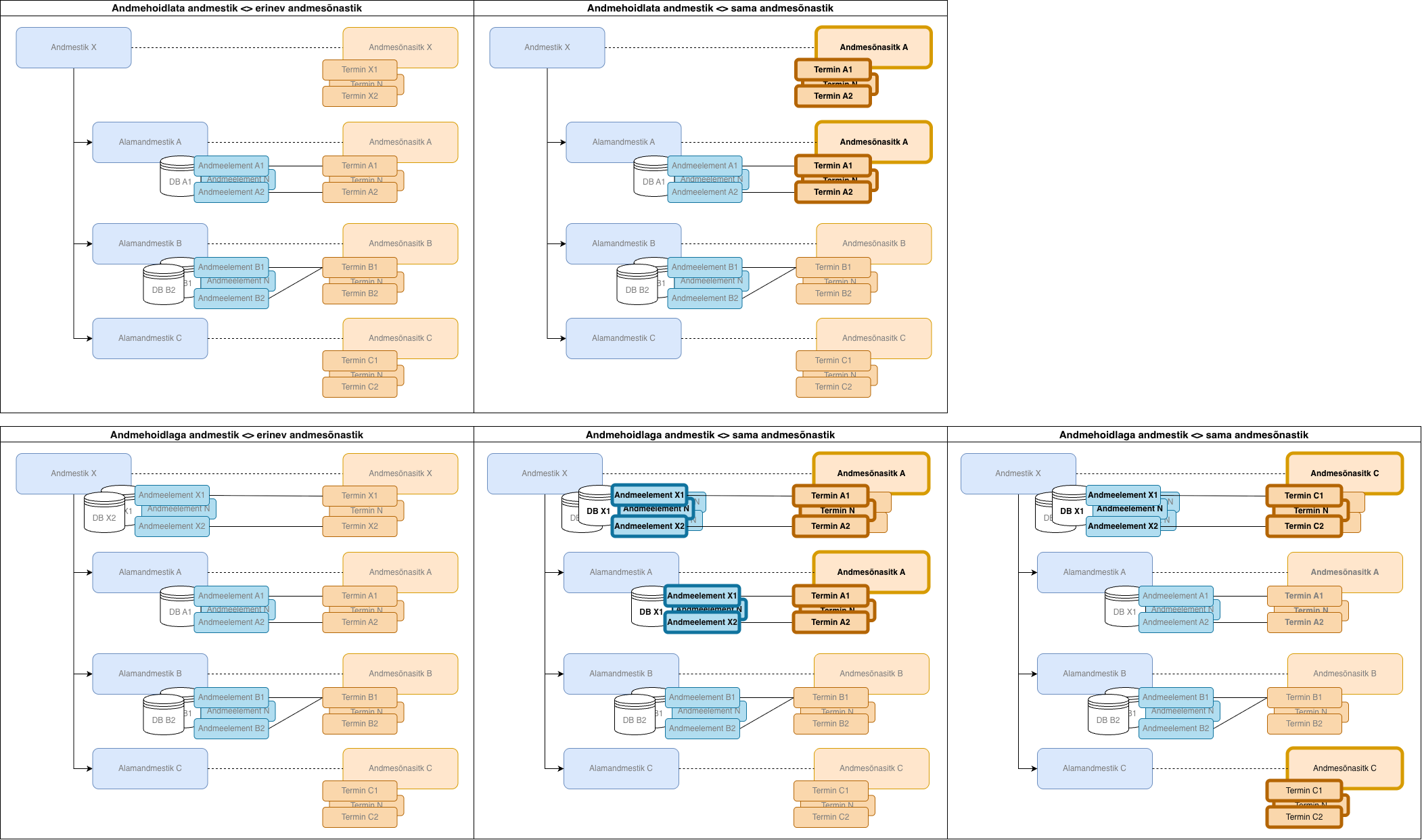
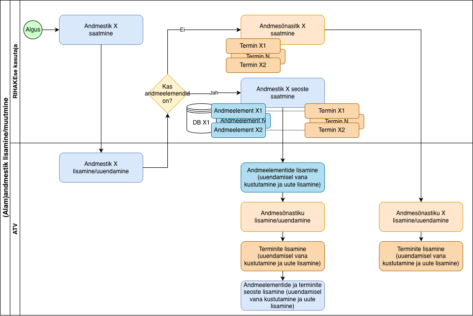
Andmeelementide (koos andmesõnastikuga) või andmesõnastiku lisamine
Kasutajal on võimalik lisada nii andmesõnastiku kirjeldus kui ka andmeelementide kirjeldused.
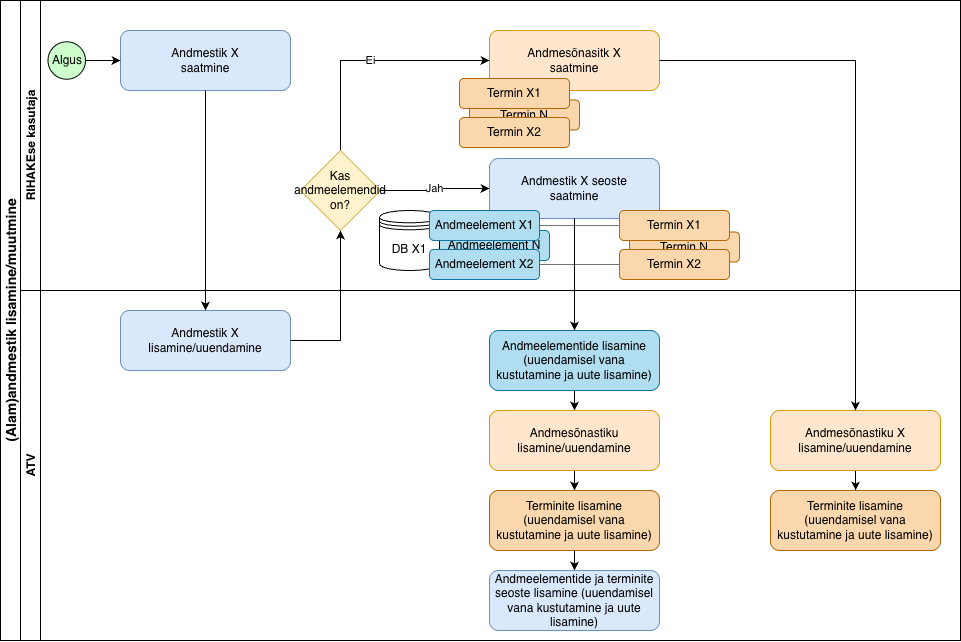
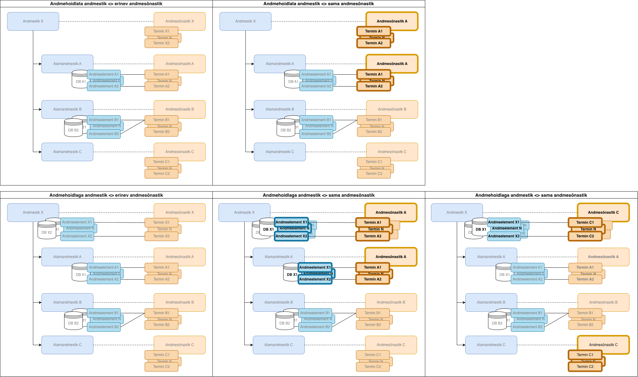
Järgnev joonis kujutab:
andmestiku X saatmise protsess
andmestikust erineva andmesõnastikuga alamandmestiku X saatmise protsess

(Alam)andmestiku lisamine ja muutmine
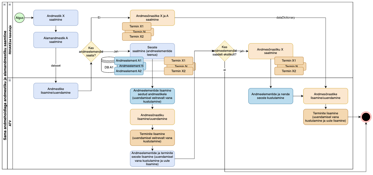
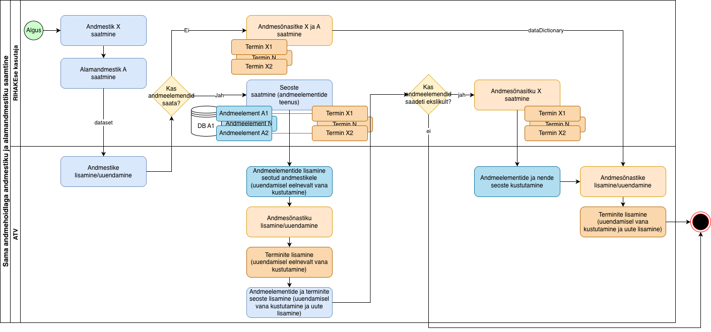
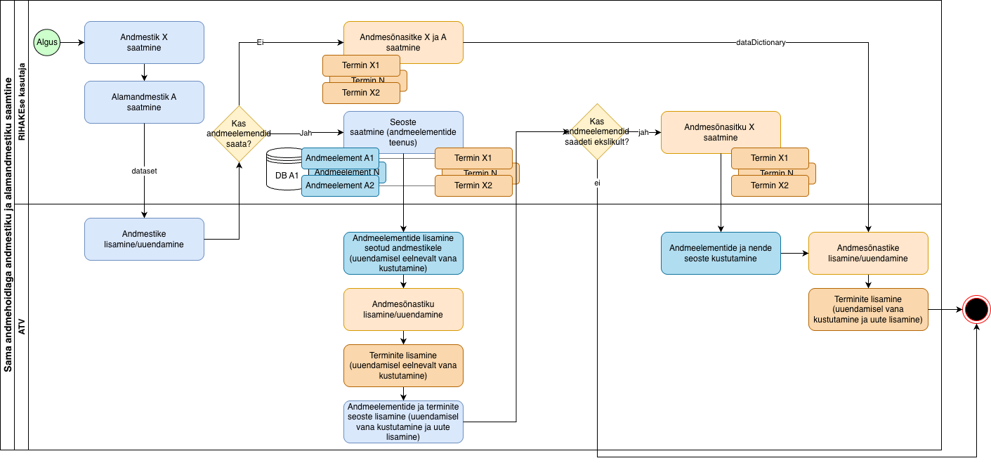
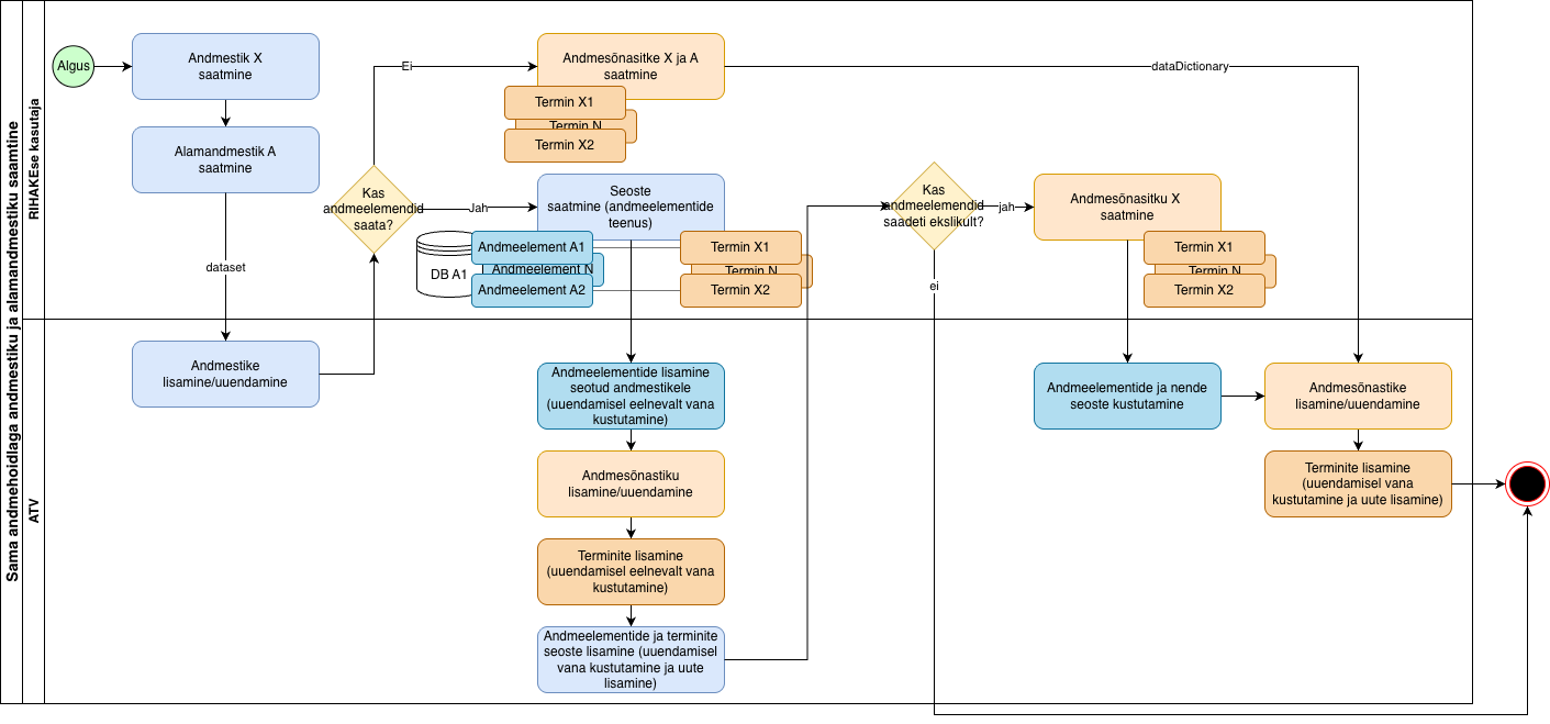
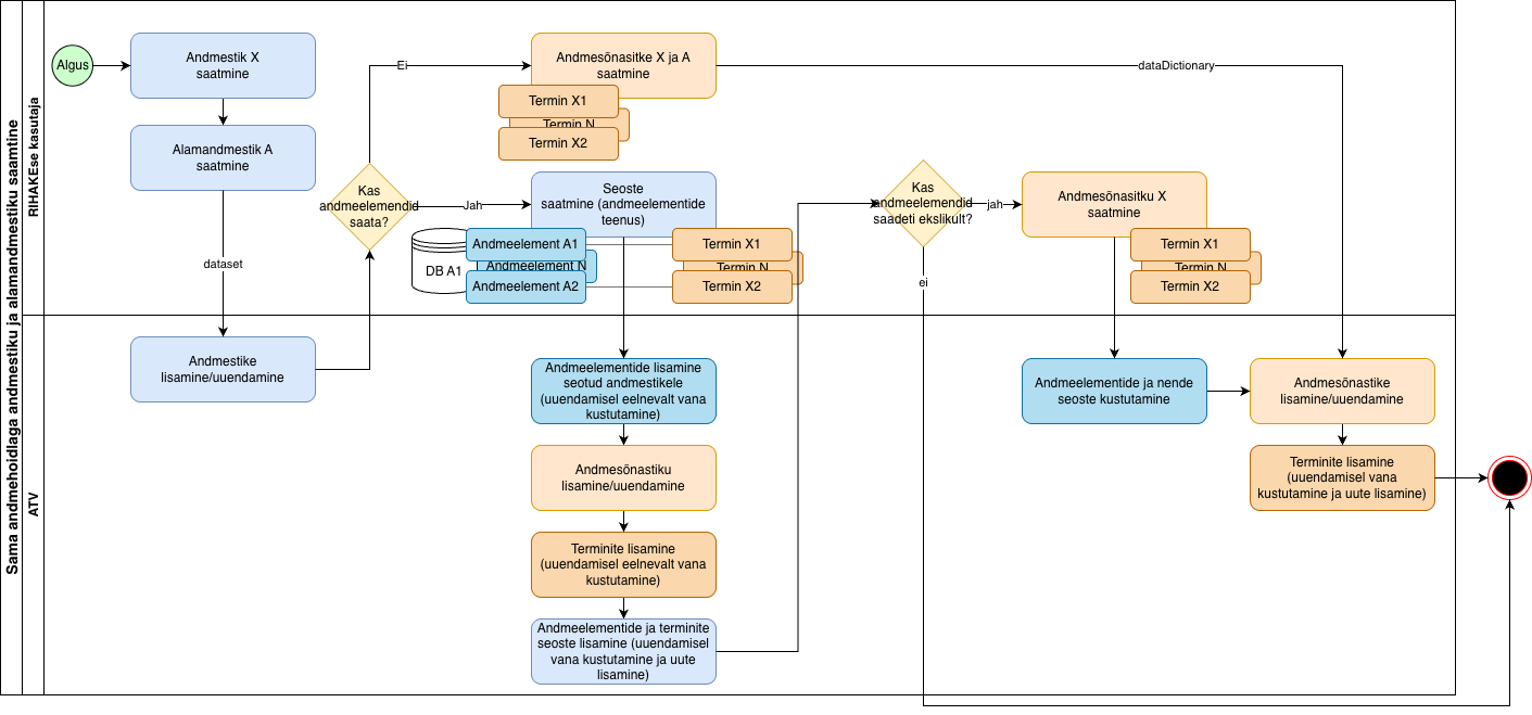
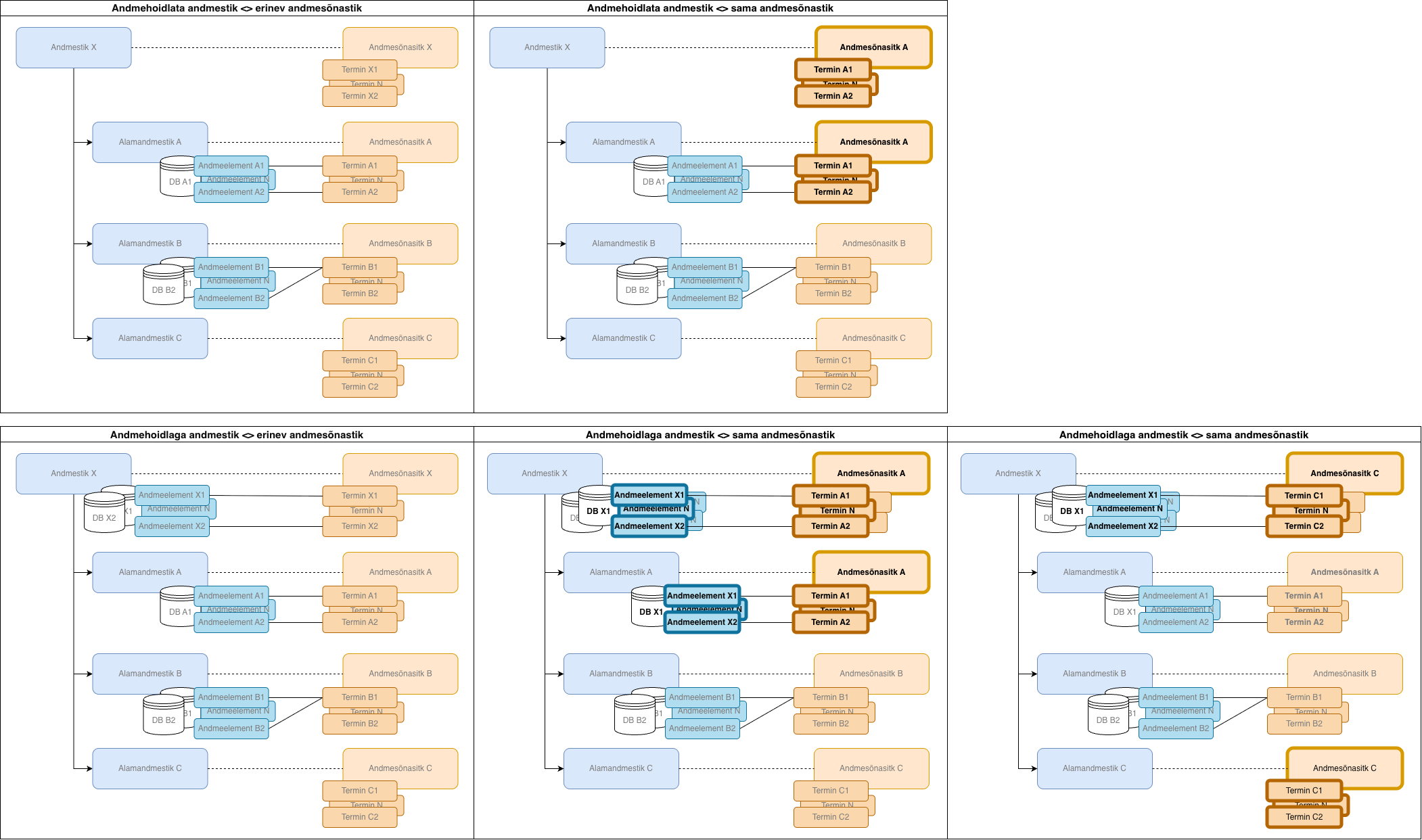
Järgnev joonis kujutab:
andmestiku X-ga sama andmesõnastikuga (Andmesõnastik X) alamandmestiku A saatmise protsess
kui peale seoste edastamist (andmesõnastik + terminid + andmeelemendid ja nendevahelised seosed) saadetakse andmesõnastik

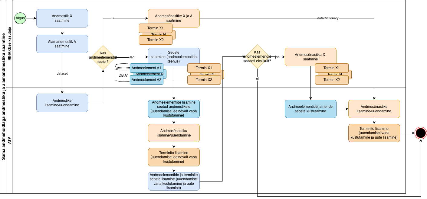
Sama andmehoidlaga andmestiku ja alamandmestiku saatmine
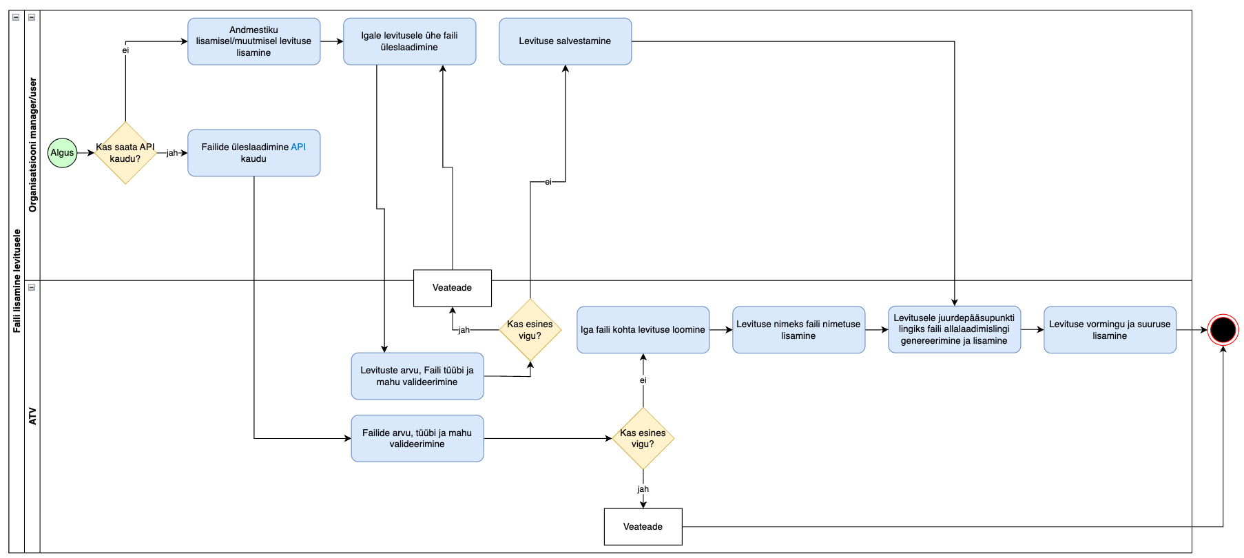
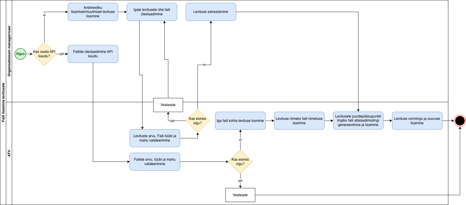
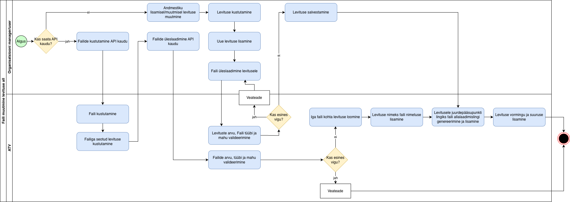
Levituse ja failiga levituse lisamine ja haldamine
Levituse lisamine
Levituse lisamiseks läbi kasutajaliidese on kasutajal kaks valikut - teha seda koos andmestiku lisamisega või lisada levitus juba ATVs kirjeldatud andmestikule.

Levituse lisamine
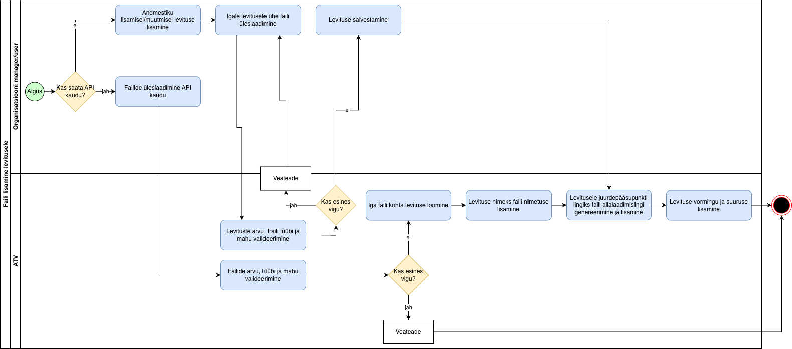
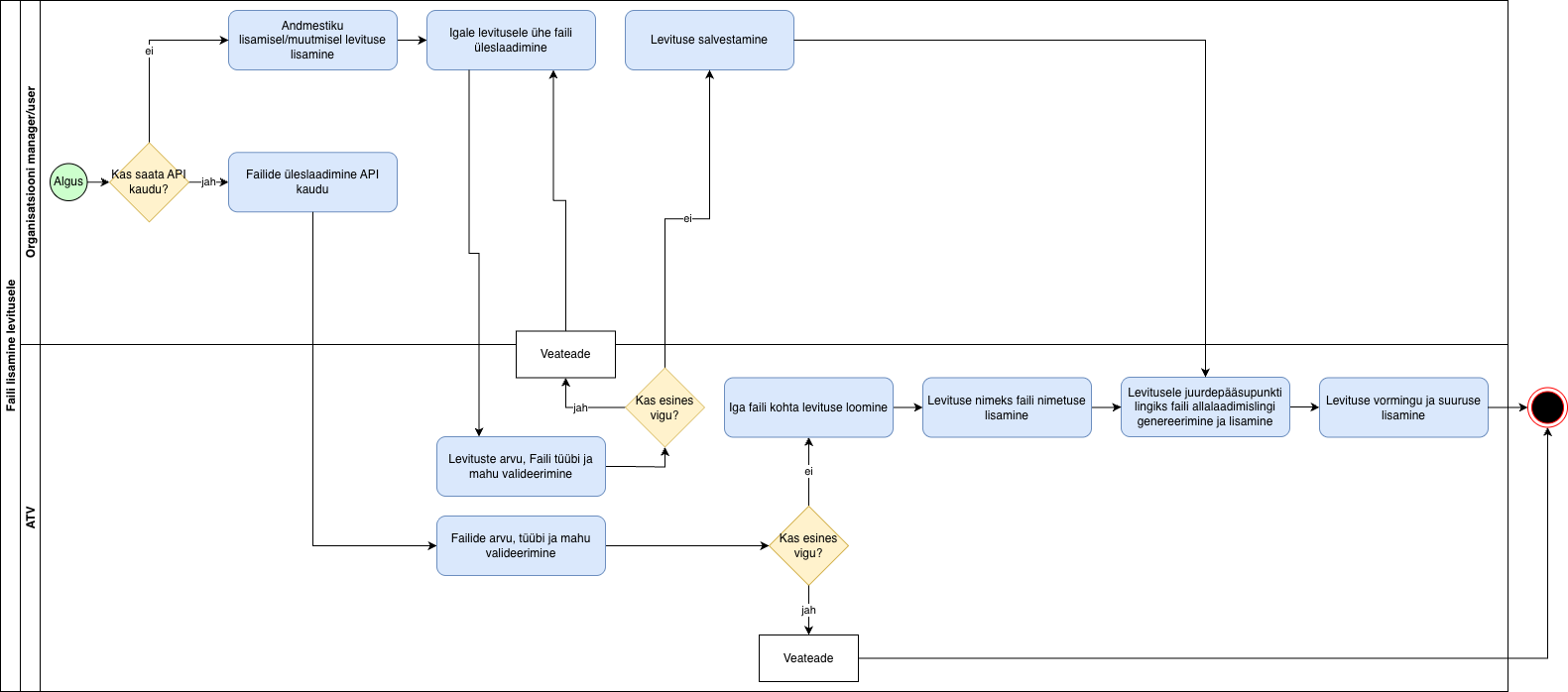
Levituse lisamine koos failiga

Levituse lisamine koos failiga
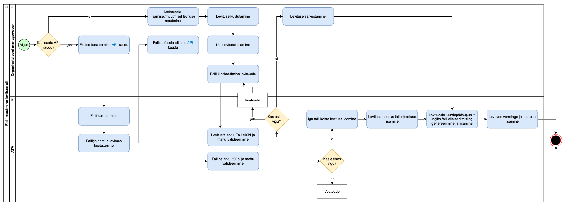
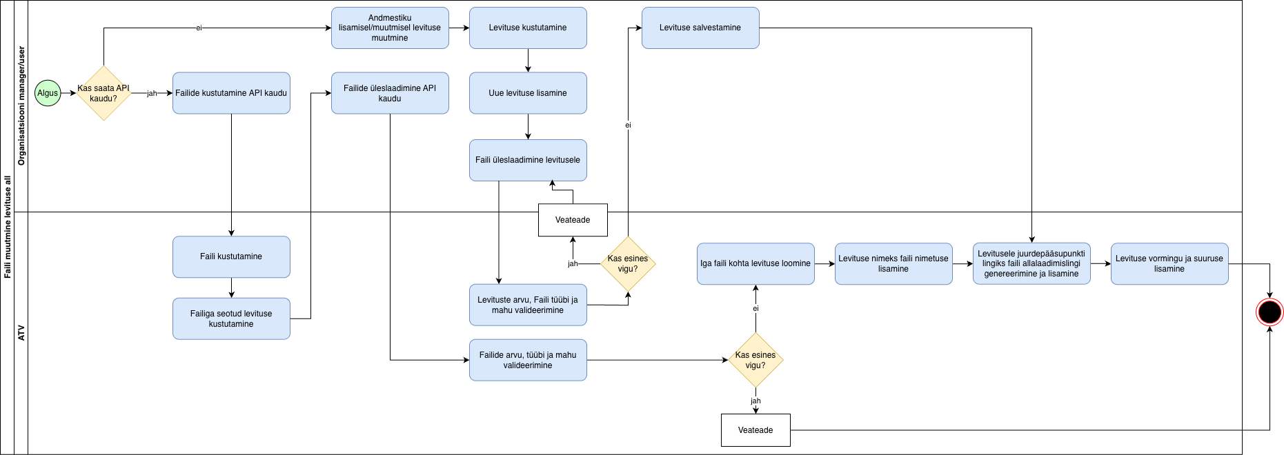
Levitusele lisatud faili muutmine
Levituse faili muutmiseks tuleb esmalt vana levitus koos failiga kustutada ja lisada uus.

Levitusele lisatud faili muutmine
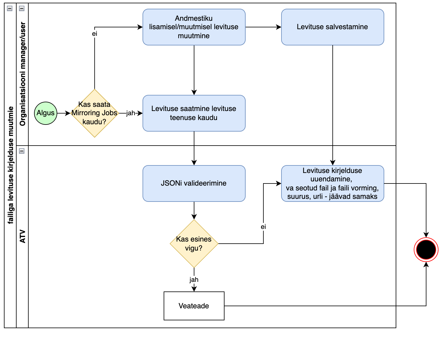
Failiga levituse kirjelduse muutmine

Failiga levituse kirjelduse muutmine
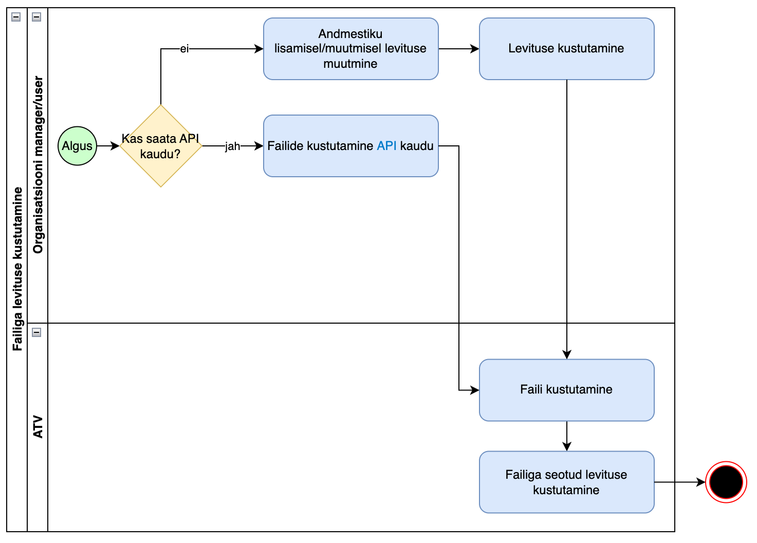
Faili kustutamine levituse alt
Faili kustutamiseks tuleb kustutada ka selle levitus.

Failiga levituse kustutamine
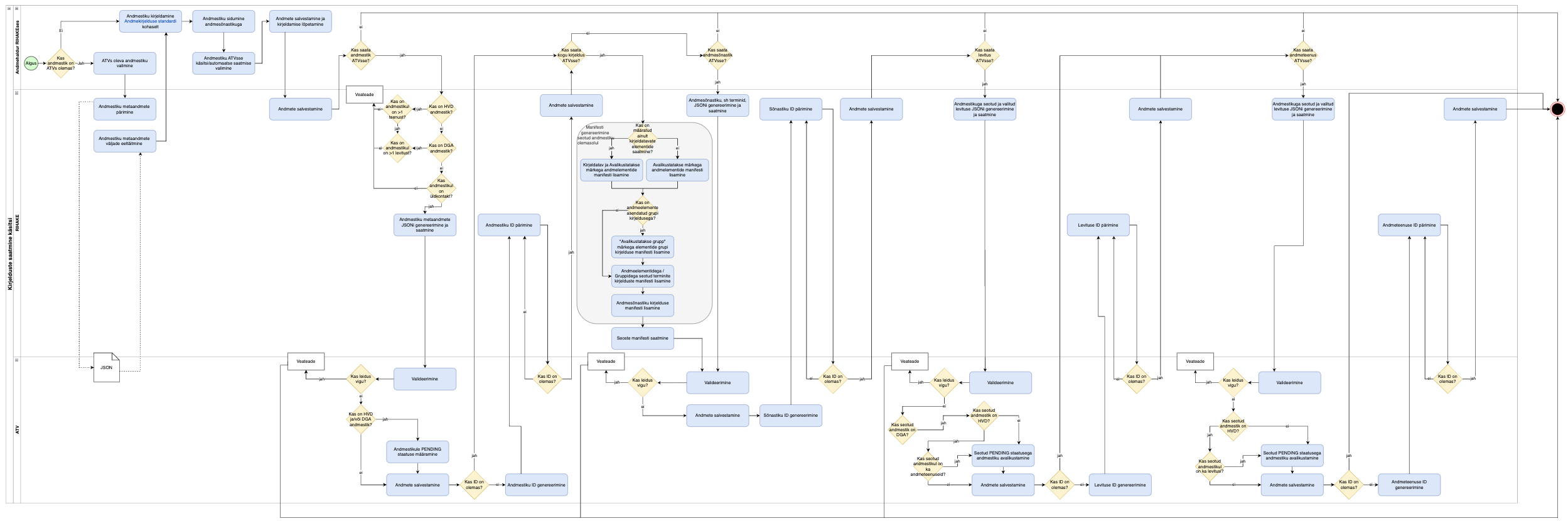
Andmevahetus RIHAKE-ATV
RIHAKEsest on võimalik, näiteks andmestiku kirjeldusi, saata ATVsse nii käsitsi kui automatiseeritult. Automaatne saatmine tähendab, et kasutaja määrab RIHAKEses automaatse saatmise kuupäeva.
Andmestiku lisamine ja muutmine (RIHAKEsest ATVsse)
Andmekirjelduste käsitsi saatmine RIHAKEsest


Andmekirjelduste käsitsi saatmine RIHAKEsest
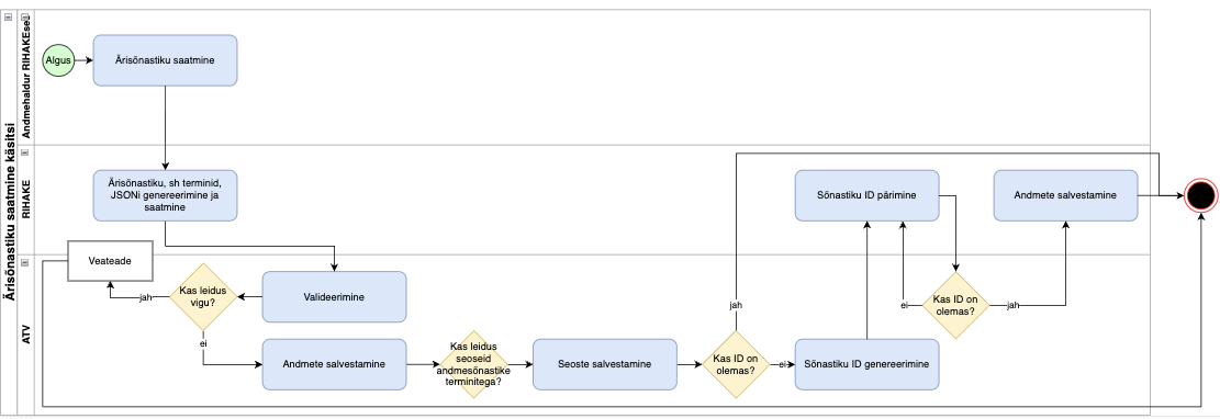
Ärisõnastiku käsitsi saatmine RIHAKEsest

Ärisõnastiku saatmine RIHAKEsest ATVsse
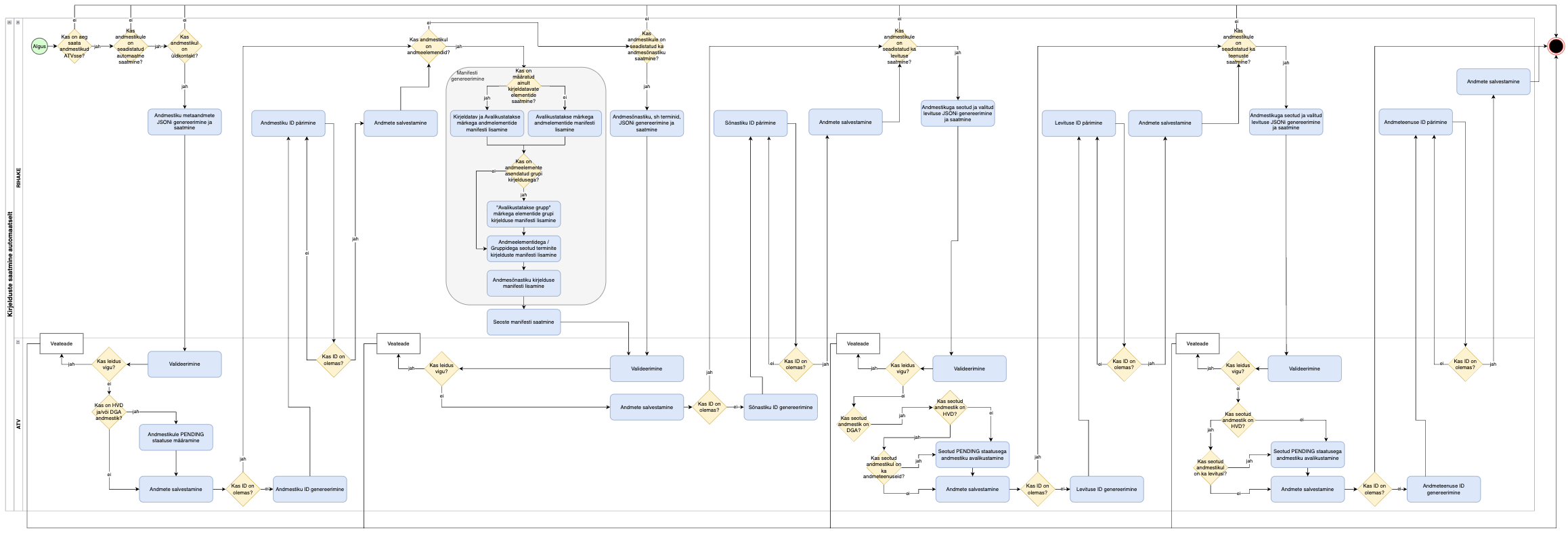
Andmekirjelduste automaatne saatmine RIHAKEsest

Automaatne kirjelduste saatmine RIHAKEsest ATVsse
Alamandmestike loogika
Andmestiku ja alamandmestiku metaandmete ja andmesõnastik/-e edastamine.
