3. Andmestikud
Andmestikud
Vaatamiseks valida vasakmenüüst "Andmestikud", misjärel avatakse nimekirjade vaade, kus ülevalt ribalt saab valida
Andmestikud - vaikimisi valitud
Sarjad
Andmeelementide grupid
Andmeelementide otsing andmestike üleselt
Andmestike nimekiri
Nimekirja vaatamiseks valida vasakmenüüst "Andmestikud", misjärel avatakse nimekirjade vaade, kus ülevalt ribalt saab valida eraldi vaadetes andmestike, sarjade, andmeelementide gruppide ja andmeelementide koondvaate nimekirjad.
Vaikimisi kuvatakse andmestike nimekiri koos detailidega. Nimekirja veerus "Andmeelemente (kirjeldatud/kokku)" kuvatud summades ei arvestata kustutatud ja skaneerimisel mitteleitud elemente.
Andmestike nimekirja viimases veerus kuvatakse kõik andmestikele määratud märgistuste ikoonid. Veergu kuvatakse alles siis, kui andmehaldur on märgistused seadistanud (vt ptk Varade märgistuste haldamine). Seejärel saavad andmehaldur ja andmeomanik nimekirjas seadistatud märgistusi andmestikele lisada, muuta ja eemaldada, klikkides andmestiku real oleva märgistuse ikoonile. Avanevas aknas saab konkreetse märgistuse lisamiseks või muutmiseks klikkida soovitud väärtusele, valik “Määramata” eemaldab märgistuse.
Märgistust näevad kõik kasutajad. Hiirega üle märgistuse ikooni liikudes kuvatakse märgistuse selgitus ja konkreetse kujundi+värvi tähendus. Sarnase märgistusega andmestike filtreerimiseks vajutada päises filterkastile, kus sobivale ikoonile klikkides kuvatakse ainult valitud filtrile vastavaid andmestikke.
Ka andmeelemente saab märgistada, praegu kuvatakse märgistusi andmeelementide nimekirjas andmestiku all (vt ptk Tabelite ja andmeelementide nimekirjad).

Andmestike nimekirjast saab vajadusel valida kõiki andmestikke üle lehekülgede, tehes linnukese pealkirja kõrval asuvasse märkeruutu. Andmestike filtreerimisel saab samamoodi valida korraga kõiki otsingutulemustele vastavaid andmestikke. Otsingusõna(de) kustutamisel märgistus säilib.
Andmehalduritel on võimalik:
lisada uus sari sarjade vaatest, kasutades selleks nuppu "+ Lisa sari" (vt ptk Sarja lisamine ja eemaldamine);
eemaldada andmestik, kasutades selleks andmestiku metaandmete vormil nuppu "Eemalda" (vt ptk Andmestiku eemaldamine RIHAKE-sest ja ATV-st);
eemaldada sari, kasutades selleks sarja detailvaates nuppu "Eemalda" (vt ptk Sarja lisamine ja eemaldamine).
Andmehalduritel ja andmeomanikel on võimalik:
lisada uus andmestik, kasutades selleks nuppu "+ Lisa andmestik" (vt ptk Andmestike nimekiri). Kui andmestiku lisab andmeomanik, siis lisatakse tema uue andmestiku omanikuks.
Andmehalduritel ja andmeomanikel, kellele on andmestik määratud, on võimalik:
saata andmestiku kirjeldusi ATVsse, märkides ära andmestikud, mida edastada soovitakse, ja kasutades nuppu "Saada metaandmed ATVsse" või "Saada ATVsse" (vt ptk Andmestiku kirjelduse ATVsse edastamine);
laadida alla RIHAsse saadetud manifestid, märkides ära andmestikud, mille manifeste soovitakse, ja kasutades nuppu "Laadi alla kirjelduste manifestid.
Kõikidel kasutajatel on võimalik vaadata olemasolevat andmestikku, vajutades andmestiku nimetuse lingile (vt ptk Andmestik). Tavakasutajatele ei näidata nimekirjas neid andmestikke, mis on tavakasutaja eest peidetud.
Andmestiku importimine
Andmehalduritel on võimalik lisada ja täiendada andmestike nimekirja lehel (vt ptk Andmestike nimekiri) andmestike kirjeldusi (sealhulgas seotud andmesõnastiku kirjeldusi) ja seejärel importida need RIHAKEsse nupust "Impordi andmestikud" .
Andmestike kirjelduste muutmiseks või uute andmestike lisamiseks laadida kõigepealt RIHAKEsest alla andmestike fail (vt ptk Andmestiku eksportimine).
Peale faili salvestamist oma arvutisse ja soovitud muudatuste/täienduste tegemist saab selle importida RIHAKEsse.
Andmestike importimiseks vajutada andmestike nimekirjas nupule "Impordi andmestikud". Seejärel valida andmestike fail. Importimise õnnestumisel salvestatakse muudatused RIHAKEsse.
Andmeelementide importimise fail peab olema *.XLSX formaadis, kus esimesel lehel on imporditavad andmestikud ja esimene rida on päise rida. Esimeses reas olevad veergude nimetused ja nende selgitused on toodud järgnevas tabelis. Faili teisel lehel on lisatud kehtiv nimekiri EHAK koodide väärtuste ja neile vastavate nimetustega ning kolmandal lehel välja “Valdkond” täitmiseks kasutatavad Eesti Märksõnastikust pärinevad valdkonnad.
Xlsx-faili veerg | Veeru nimetus | Selgitus | Andmete formaat | |
|---|---|---|---|---|
A | id | Andmestiku ID väärtus Ei ole kasutaja poolt muudetav. Ei ole kasutaja poolt täidetav. Olemasoleva andmestiku ID on RIHAKE süsteemi poolt eelnevalt genereeritud tehniline ID. | Täisarv | |
B | andmestiku nimetus ATVs | Andmestiku nimetus ATV's. Ei ole kasutaja poolt muudetav. | Vabatekst | |
C | *pealkiri | Andmekogu korral selle pidamist reguleerivas õigusaktis toodud ametlik pealkiri. Muu andmestiku puhul võimalusel õigusaktis toodud täielik nimetus või praktikas kasutatav täielik nimetus. Kohustuslik. Näide: "Ehitisregister". | Vabatekst | |
D | lühinimetus | Andmestiku lühinimetus. Kui on olemas ATV-sse saatmise aeg, siis väärtust enam muuta ei saa. Näide: "ametipalk". | Vabatekst | |
E | *kirjeldus | Andmestiku pidamise eesmärgi ja andmete sisuline lühikirjeldus. Andmekogu korral selle asutamise õigusaktis toodud eesmärk koos sisu kirjeldusega; muude andmestike korral loomise kirjeldus. Näide: "Keskkonnaregister on loodusvarade, looduspärandi, keskkonnaseisundi ja keskkonnategurite andmeid sisaldav riigi põhiregister. Keskkonnaregistri eesmärk on koondada kogu keskkonnaandmestik ühte registrisse, seostades selle kaudu kõik keskkonnaandmed ajas ja ruumis ning anda neile õiguslik tähendus, tagades sellega andmestiku usaldatavuse nii rahvusvahelisel kui siseriiklikul tasandil." Kohustuslik. | Vabatekst | |
F | *tüüp | Kirjeldatava andmestiku tüüp. Loendiks on Dublin Core Type Vocabulary. Kohustuslik. Näide: "Andmestik" | Vabatekst | |
G | *valdkonnad | RIHAKEses olevast Eesti märksõnastikust võetud ühe või mitme valdkonna nimetus. Valdkondade väärtused on toodud eraldi Exceli vahekaardil “Valdkonnad” Valdkondi võib olla mitu. Kohustuslik. Erinevad väärtused on eraldatud semikooloniga. Näide: "ZOOLOOGIA; MEDITSIIN. BIOKEEMIA. ANATOOMIA. FÜSIOLOOGIA. FARMAKOLOOGIA. KOSMEETIKA; KEELETEADUS. KEELED". | Mitmene tekst | |
H | märksõnad | Valdkondadega seotud märksõnad. Märksõnu võib olla mitu. Erinevad väärtused on eraldatud semikooloniga. Näide "Esimene maailmasõda, 1914-1918; Idarinne (Teine maailmasõda, 1939-1945)". NB! Kasutajaliideses märksõna lisamisel lisatakse seotud valdkondi vaikimisi, mida kasutaja saab soovi korral eemaldada. Automaatne märksõnaga seotud valdkonna lisamine ei rakendu impordil! | Mitmene tekst | |
I | kasutusele võtmise kuupäev | Andmestiku pidamise algusaeg ehk andmestiku infosüsteemi loomise või kasutuselevõtmise aeg. Näide "10.01.2003". | Kuupäev formaadis | |
J | avalikustamise kuupäev | Andmete avalikustamise kuupäev. Näide "10.01.2003". | Kuupäev formaadis | |
K | *omanik | Organisatsiooni täielik nimetus. Andmekogu kirjeldamisel märgitakse siin andmekogu volitatud töötleja nimetus, muude andmestike korral märgitakse andmestiku omanik. Kohustuslik. Andmestiku lisamisel täidetakse see vaikimisi asutuse enda nimega. Kasutaja saab seda muuta, kui andmekogu omanikuks on nt RMIT, SMIT, Audru vald vms. | Vabatekst | |
L | *andmesõnastiku nimetus | Andmestikuga seotud andmesõnastiku pealkiri Kui andmesõnastikku ei leidu RIHAKEses, lisatakse uus andmesõnastik Kohustuslik. Märkus. Alamandmestikul saab olla seos sama andmesõnastikuga, mis on tema ülemandmestikul (Nt Andmestikul A on Alamandmestik B, millel mõlemal on seos Andmesõnastikuga X) | Vabatekst | |
M | *andmesõnastiku kirjeldus | Andmestikuga seotud andmesõnastiku kirjeldus Kohustuslik. | Vabatekst | |
N | *andmesõnastiku kasutusele võtmise kuupäev | Andmestikuga seotud andmesõnastiku kirjeldus Kohustuslik. | Kuupäev formaadis | |
O | *andmesõnastiku omanik | Andmestikuga seotud andmesõnastiku omaniku ees ja perekonnanimi. Omanik peab olema RIHAKEses olemas (vt Haldus > Kasutajad) Kohustuslik. | Vabatekst | |
P | andmeomanikud | Andmestiku andmeomaniku ees ja perekonnanimi. Omanik peab olema RIHAKEses olemas (vt Haldus > Kasutajad) Andmeomanikke võib olla mitu. Erinevad väärtused on eraldatud semikooloniga. | Mitmene tekst | |
Q | *üldkontakt | Andmestiku seotud üldkontakti nimi. Kohustuslik. Üldkontakt peab olema RIHAKEses olemas (vt Haldus > Üldkontaktid) | Vabatekst | |
R | õigusakti nimetus | Andmestiku loomise ja haldamise aluseks olev õigusakt (nt. andmekogu põhimäärus). Erinevad väärtused on eraldatud semikooloniga. Näide: Valga valla jäätmevaldajate registri põhimäärus; Valga Muusikakooli õppurite vastuvõtmise, väljaarvamise ja huvikooli lõpetamise kord; Üle 3,5 tonniste mootorsõidukite liiklemise kord Põlva linnas Õigusakti nimetuste järjekord peab olema koosokõlas õigusakti linkide järjekorrale | Mitmene tekst | |
S | õigusakti link | Viide andmestiku loomise ja haldamise aluseks olevale õigusaktile. Erinevad väärtused on eraldatud semikooloniga. Õigusakti linkide järjekord peab olema kooskõlas õigusakti nimetuste järjekorrale. | URL | |
T | andmete päritolu | Teise andmekogu nimetus, millest andmestiku andmed on päritud. Võimalik on kirjeldada kahe tüüpi päritolu: a) andmestiku eelkäija, või b) andmestiku aluseks olev teine andmestik. Võimalusel tuleks elemendis kasutada teise andmekogu unikaalset identifikaatorit. Näide "(eelkäija) Hooneregistri infosüsteem;(eelkäija) 70001975-skais;(alusandmestik, rahvastikuregister) 70000562-rr". Erinevad väärtused on eraldatud semikooloniga. | Mitmene tekst | |
U | seotud tegevused | Seotud tegevused on loetelu organisatsiooni tegevustest, mille käigus andmestik tekib ja täieneb. Andmekogu korral tuleks sisestada selle asutamise õigusaktis toodud tegevused. Muude andmestike puhul (või kui õigusakt tegevusi ei kajasta) organisatsiooni liigitusskeemis toodud sobivad funktsioonid või sarjade aluseks olevad tegevused. Erinevad väärtused on eraldatud semikooloniga. Näide "Lemmiklooma registreerimine". | Mitmene tekst | |
V | keel | Andmestikus kasutatud keel(ed). Valikusse kuvatakse kehtiva keelte klassifikaatori (ISO 639-2) elementide nimetused. Keeli võib olla mitu. Erinevad väärtused on eraldatud semikooloniga. Näide "eesti". | Mitmene tekst | |
W | ruumiline kaetus: EHAK kood | Andmetega kaetud piirkonna või asukoha EHAK kood. Väärtused on toodud eraldi Exceli vahekaardil “EHAK koodid” Koode võib olla mitu. Erinevad väärtused on eraldatud semikooloniga. Näide: “0245” | Mitmene väärtus | |
X | andmete piirdaatumid: algus | Andmestiku kohta käiva ajaperioodi algusaeg. Andmestikus sisalduvate andmete piirdaatumid näitavad, millist ajaperioodi andmed katavad. Andmete piirdaatumeid ei tohi segi ajada andmekogumise või -sisestamise piirdaatumitega. Tagantjärele dokumenteeritud andmete puhul arvestada piirdaatumiteks kirjete koostamise aeg, sh paberil (nt arhiivimaterjalid). Kui andmestikus kirjeldatud sündmuste toimumise ja andmete sisestamise aeg erineb, märkida andmestiku esimese kirje tegemise aeg, sh paberil. Näiteks 1880. aastal ehitatud hoone andmed sisestati paberdokumenti aastal 1920. Sellisel juhul on algusajaks mitte 1880 (maja ehitamise aeg) või 2026 (andmete digitaalse sisestamise aeg), vaid paberdokumendi andmete sisestamise kuupäev - 1920. Algusaja aasta määramine on kohustuslik, aastaarv tuleb sisestada täielikuna. Näiteks Algusaeg "1920". Kui baasis on ainult YYYY siis lisatakse juurde kuu ja kuupäev "01.01". Kui baasis on ainult YYYY.MM siis lisatakse juurde kuupäev "01" | Kuupäev formaadis | |
Y | andmete piirdaatumid: lõpp | Andmestiku kohta käiva ajaperioodi lõppaeg. Andmestikus sisalduvate andmete piirdaatumid näitavad, millist ajaperioodi andmed katavad. Andmete piirdaatumeid ei tohi segi ajada andmekogumise või -sisestamise piirdaatumitega. Tagantjärele dokumenteeritud andmete puhul arvestada piirdaatumiteks kirjete koostamise aeg, sh paberil (nt arhiivimaterjalid). Aktiivselt täiendatava andmestiku puhul pole lõppdaatumit tarvilik märkida. Kui baasis on ainult YYYY siis lisatakse juurde kuu ja kuupäev "01.01". Kui baasis on ainult YYYY.MM siis lisatakse juurde kuupäev "01" | Kuupäev formaadis | |
Z | andmete uuendamise regulaarsus | Andmestiku andmete uuendamise regulaarsus. Vaikimisi on valitud andmete uuendamise regulaarsuseks "Ebaregulaarne". Väärtused:
| ||
AA | veebisait | Andmestiku avalik veebiliides või muu veebisait, millelt saab ligipääsu andmestikule ja/või leiab rohkem teavet andmestiku taaskasutustingimuste ja -võimaluste kohta. Ühe andmestiku kohta võib kirjeldada mitu veebisaiti. Mitte segi ajada levituse all kirjeldatava elemendiga "juurdepääsupunkt". | URL | |
AB | kohalduvad õigusaktid | Viide andmestikule kohalduvale Euroopa Liidu õigusaktile, mis reguleerib andmestiku ja/või andmestiku kirjelduse avaldamist ja avaldamisele kohalduvaid nõudeid. Väärtusi saab olla mitu. Õigusakti märkimine on kohustuslik väärtuslike andmestike rakendusmääruse (HVD), avaandmete direktiivi (ODD) ja Euroopa andmehalduse määruse (DGA) kohaldamisalasse kuuluvate andmestike puhul, aga lubatud kasutada ka muude õigusaktide (nt INSPIRE) kohaldumisel. Väärtused:
Akte võib olla mitu. Erinevad väärtused on eraldatud semikooloniga. Näide: “Euroopa andmehalduse määrus (DGA); Väärtuslike andmestike rakendusmäärus (HVD)” | Mitmene tekst | |
AC | vastab standardile | Tehniline vorming või standard, mis kehtestab andmetele põhjalikumad nõuded või struktuuri. HVD andmestiku puhul soovituslik. Standardeid võib olla mitu. Erinevad väärtused on eraldatud semikooloniga. | Mitmene tekst | |
AD | andmete taaskasutamise tingimuste veebilehe aadress | Saab lisada viite veebilehele, kus kirjeldatakse täpsemalt kirjeldatud andmestiku taaskasutamise tingimusi. | URL | |
AE | *juurdepääsutase | Andmestiku juurdepääsutaseme kirjeldus. Sisestada saab ühe viiest võimalikust väärtusest: Avalik, Konfidentsiaalne, Mitteavalik, Piiratud, Tundlik. Kohustuslik DGA andmestike puhul. Kohustuslik. Näide: "Avalik" | ||
AF | HVD kategooria | Väärtusliku andmestiku (HVD) kategooria vastavalt rakendusmäärusele. 6 võimalikku kategooriat:
Kategooriaid võib olla mitu. Erinevad väärtused on eraldatud semikooloniga. | Mitmene tekst | |
AG | muu identifikaatori tüüp | Muu identifikaator on teisene viit andmestikule, näiteks DOI, valdkonnapõhine andmestiku identifikaator vms. Sisestatakse muu identifikaatori tüüp. HVD andmestiku kirjeldusprofiili puhul soovituslik element. | Vabatekst | |
AH | muu identifikaatori väärtus | Muu identifikaator on teisene viit andmestikule. Sisestatakse eelmisel real kirjeldatud identifikaatori tüübile vastav identifikaatori väärtus. | Vabatekst | |
AI | automaatne ATVsse saatmine: andmestiku ja andmeelementide kirjeldused | Järgnevalt saab valida, millised kirjeldused RIHAKE saadab ATV-sse süsteemi pool ette antud ajal - kord kuus kuu esimesel päeval Kui andmestik on tavakasutajale peidetud (AM tavakasutajale peidetud = JAH), siis peab olema EI!
|
| |
AJ | automaatne ATVsse saatmine: andmestiku ja andmeelementide kirjeldused koos levitustega | Kui märkeruudus on linnuke, siis RIHAKE saadab (automaatsel saatmisel) ATVsse andmestiku ja andmeelementide kirjelduse ja kõik andmestikuga seotud levitused. Kui andmestik on tavakasutajale peidetud (AM tavakasutajale peidetud = JAH), siis peab olema EI!
|
| |
AK | automaatne ATVsse saatmine: andmestiku ja andmeelementide kirjeldused koos andmeteenustega | Kui märkeruudus on linnuke, siis RIHAKE saadab (automaatsel saatmisel) ATVsse andmestiku ja andmeelementide kirjelduse ja kõik andmestikuga seotud andmeteenused. Kui andmestik on tavakasutajale peidetud (AM tavakasutajale peidetud = JAH), siis peab olema EI!
|
| |
AL | avalikustatakse ainult staatusega "Kirjeldatav" avalikustamiseks märgitud andmeelemendid | Saab määrata, millised andmeelemendid lisatakse ATVsse käsitsi/automaatselt saadetavasse manifesti. Kui “JAH“, saadetakse ATVsse ainult andmeelemendid, mis on avalikustamise märkega ja staatusega „Kirjeldatav“ (va kustutatud märkega andmeelemendid). Kõiki muudes staatustes (ei kirjeldata, ei ole kasutusel) andmeelemente ei avalikustata isegi siis, kui on tehtud avalikustamise märge („avalikustatakse“ või „avalikustatakse grupi kirjeldus“). Kui “EI”, saadetakse ATVsse kõik avalikustamise märkega andmeelemendid, sõltumata staatusest (v.a. kustutatud). Kui andmestik on tavakasutajale peidetud (AM tavakasutajale peidetud = JAH), siis peab olema EI!
|
| |
AM | tavakasutajale peidetud | Kui “JAH“, siis näevad andmestikku andmehaldur ja andmeomanik, aga mitte tavakasutajad. Kui “EI“, siis näevad andmestikku kõik kasutajad.
|
|
Õnnestunud laadimise puhul kuvatakse teade "Faili import õnnestus. Muudeti (andmestike arv) andmestiku metaandmeid."
Vigade korral katkestatakse kogu protsess ja ühtegi andmestikku ei impordita. Kasutajale kuvatakse esimesed 10 viga koos selgitustega, need saab ka .csv failina alla laadida.
Märkused:
Halle veerge muuta ei tohi. Kui kasutaja neid välju muudab, siis väärtusi ei uuendata, aga see ei takista importi.
Vabateksti lahtrite suurus on maksimaalselt 4000 märki.
Kui sisestada saab mitut väärtust, siis eraldab neid semikoolon. Seega - kui tekstis esineb semikoolon, siis on tegemist mitme väärtusega ja semilooloniga eraldatud väärtusi töödeldakse eraldi.
Andmestiku eksportimine
Andmehaldur ja andmeomanik saavad andmestikke xlsx-failina RIHAKEsest alla laadida. Selleks tuleb andmestike nimekirja lehel (vt ptk Andmestike nimekiri esimest joonist) märgistada soovitud või kõik andmestikud ja klikkida nupule "Ekspordi andmestikud".
Nupule vajutamisel genereerib süsteem XLSX-faili pealkirjaga "Andmestikud". Fail koosneb kahest lehest. Esimesel lehel kuvatakse eksporditavate andmestike andmed. Lehe esimene rida on päise rida, milles olevad veergude nimetused ja (vt ptk Andmestiku importimine olevas tabelis). Veerud “id” ja “andmestiku nimetus ATVs” ei ole kasutajale muudetavad ja märgistatud tumehalli kirjaga. Faili teisel lehel on lisatud kehtiv nimekiri EHAK koodide väärtuste ja neile vastavate nimetustega.
Iga valitud ja mittekustutatud andmestiku kohta lisatakse faili üks rida.
NB! Mitme väärtusega andmeväljadel (nt valdkonnad, märksõnad andmeomanikud jt) eraldatakse eri väärtused väljal semikooloniga, samal ajal kui siltide eksportimisel eraldatakse eri väärtused komaga.
Andmestiku kirjelduse ATVsse edastamine
Uue andmestiku kirjelduse ATVsse edastamiseks valida andmestike nimekirjast sobilikud andmestikud (või alamandmestikud), tehes märkeruutudesse linnukese. Valida saab ka kõiki andmestikke või kõiki otsingutulemustele vastavaid andmestikke (vt ptk Andmestike nimekiri). Uues avanenud aknas saab valida, kas lisaks metaandmetele saata ka andmesõnastik, levitused ja teenuste kirjeldused. Seejärel vajutada nupule "Saada metaandmed ATVsse". Kui andmestik on juba ATV-s olemas, saab saata andmestikule lisaks ka andmeelemendid, vajutades nupule “Saada andmeelemendid ATV-sse”. Selle valiku puhul saadetakse ka andmesõnastik, seosed ärisõnastiku terminitega ja andmeelementide grupid, kui need on loodud.
Kirjelduse saatmisel kontrollib RIHAKE, kas lisaks kohustuslikele väljadele on andmestikule lisatud muud kohustuslikud elemendid, näiteks HVD andmestiku puhul vähemalt üks levituse kirjeldus ja üks andmeteenuse kirjeldus ning DGA andmestiku puhul vähemalt üks levituse kirjeldus (vt ptk Levitused). Nende puudumisel andmestikku ATVsse ei saadeta ja kuvatakse vastavat teadet.
Kasutajal on võimalik alla laadida manifestid, et näha, millisel kujul andmestike kirjeldus ATVsse saadetakse. Selleks tuleb vajutada nupule “Laadi alla manifestid” ja järgnevalt avanenud aknas täpsustada, kas laadida alla andmestiku kirjeldus või andmeelementide kirjeldus.
Kirjeldusi tuleks ATV-sse edastada järgmistel juhtudel:
Kui on lisatud uus andmestik, st on sisestatud andmestiku metaandmed (vt ptk Andmestiku metaandmed). Sellisel juhul valida lisatud andmestik ja vajutada nupule "Saada metaandmed ATVsse". Seejärel avaneb aken, kus kasutaja saab märkida valiku, et koos metaandmetega saadetakse ka andmesõnastik, levitus ja teenus, kui need on olemas.
Regulaarselt, kui ka andmestiku andmehoidlaid skaneeritakse regulaarse intervalliga. Sellisel juhul tuleks andmestiku vormi osas “Sätted” valiku all “Automaatne saatmine andmete teabeväravasse iga kuu esimesel päeval” hoida sobiv märkeruut linnutatuna. Koos andmestiku ja andmeelementide kirjeldusega saab regulaarselt saata ka kõigi seotud levituste ja andmeteenusete kirjeldused. Kui ükski märkeruut ei ole linnutatud, siis valida andmestike nimekirjast skaneeritud andmestik ja vajutada nupule "Saada metaandmed ATVsse". RIHAKE saadab automaatselt ATVsse kõik andmestikud, milles on eelmise versiooniga võrreldes tehtud muudatusi.
Pärast andmestiku andmeelementide kirjeldamist võib saata ka osaliselt kirjeldatud andmeelemendid. Selleks valida andmestike nimekirjast andmestik ning vajutada nupule "Saada andmeelemendid ATVsse".
Andmestiku automaatset edastamist ATV-sse saab reguleerida andmestiku metaandmete vormil jaotises "Sätted".
NB! Kui andmeelemendid koos andmesõnastiku ja seostega on ATV’sse saadetud ja peale seda saadetakse ATV-sse andmesõnastik (sealhulgas siis, kui metaandmete saatmisel linnutatakse valik “Metaandmed koos andmesõnastikuga”), siis asendatakse kõik varem saadetud andmeelemendid ja andmeelementide grupid sõnastikuga (reaalselt tähendab see andmeelementide eemaldamist).
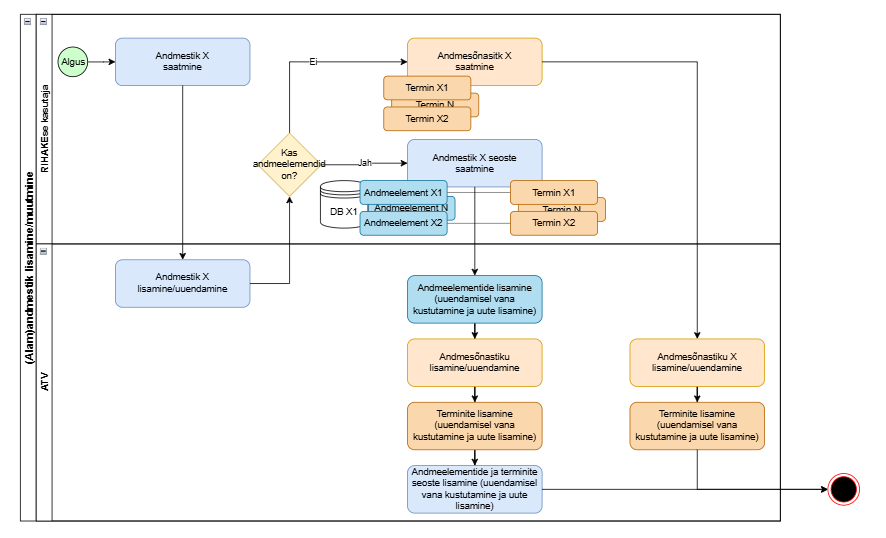
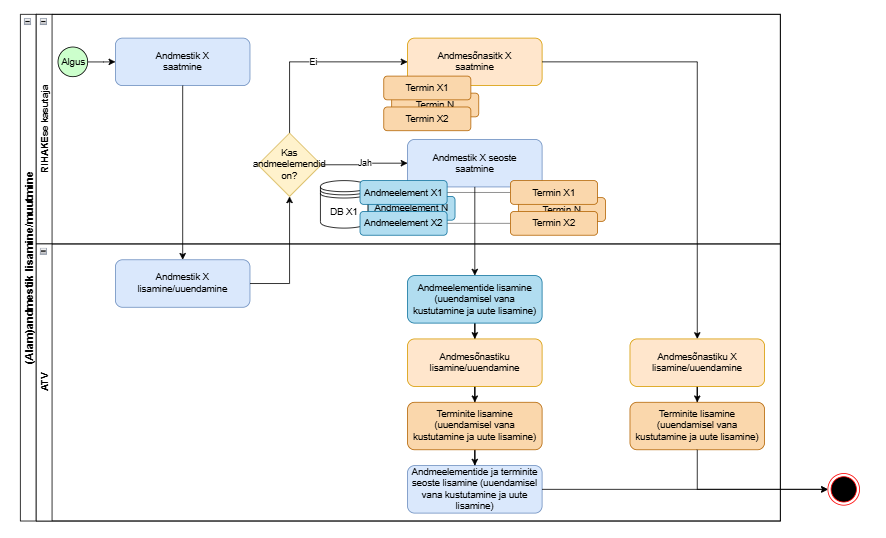
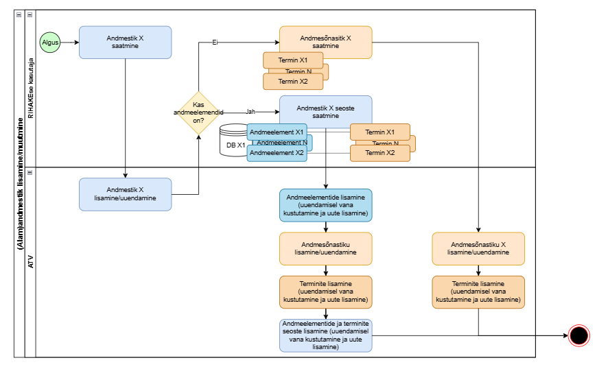
Järgnev joonis kujutab andmestiku ning andmeelementide ja sõnastike ATV-sse saatmise protsessi.

Andmestiku kirjelduse pärimine ja salvestamine ATV-st RIHAKE-sse
Andmestiku metaandmete kirjeldust saab ATVst pärida andmestikku lisades (vt ptk Andmestiku metaandmed) täites välja “Andmestiku nimetus ATVs”.
Andmestik
Andmestiku kaardilehe vaatamiseks vajutada andmestiku nimetuse lingile andmestike nimekirjas, misjärel avatakse andmestiku kaardileht.
Jaotises "Andmeelemendid" kuvatud andmeelementide summades ei arvestata kustutatud ja skaneerimisel mitteleitud andmeelementidega.
Uus andmestik | Skaneeritud andmestik |
![]()
| ![]()
|
Andmehalduritel on võimalik uue andmestiku korral:
lisada andmestikule omanik(ud) vajutades selleks lingile "Lisa andmestiku omanik" (vt ptk Andmeomanikud);
lisada andmestikule kontakt(id) vajutades selleks lingile "Lisa andmestiku kontakt" (vt ptk Andmestiku kontaktpunkt);
lisada andmehoidla ühendus vajutades selleks lingile "Lisa andmehoidla ühendus" (vt ptk Füüsilise andmehoidla lisamine ja muutmine).
Andmehalduritel ja andmeomanikel, kellele on andmestik määratud, on võimalik muuta andmestiku metaandmeid. Selleks vajutada lingile "Vaata andmestiku metaandmeid", misjärel kuvatakse andmestiku metaandmete muutmise vorm (vt ptk Andmestiku metaandmed), teha vajalikud muudatused ja vajutada nupule "Salvesta". Samuti saavad nad lisada levitusi, vajutades lingile "Lisa levitus" ja alamandmestikke, vajutades lingile "Lisa andmestiku seos".
Kõikidel kasutajatel on võimalik:
vaadata andmestiku metaandmeid, vajutades selleks lingile "Vaata andmestiku metaandmeid", misjärel kuvatakse andmestiku metaandmete muutmise vorm vastavalt kasutaja õigustele (vt ptk Andmestiku metaandmed);
vaadata andmestiku levitusi;
vaadata organisatsiooni üldkontakti andmeid, vajutades selleks lingile "Vaata üldkontakti andmeid", misjärel kuvatakse organisatsiooni üldkontakti muutmise vorm vastavalt kasutaja õigustele (vt ptk Asutuse kontaktid);
vaadata andmestikuga seotud omanikke vajutades selleks lingile "Vaata andmestiku omanikke" (vt ptk Andmeomanikud);
vaadata andmestikuga seotud füüsilisi andmehoidlaid vajutades selleks lingile "Vaata andmehoidla ühendusi" (vt ptk Füüsiliste andmehoidlate ühendused);
vaadata andmestikuga seotud andmeelemente vajutades selleks lingile "Vaata andmeelemente" (vt ptk Andmeelemendid),
vaadata andmestiku alamandmestikke, vajutades selleks lingile "Vaata seoseid".
Andmestiku metaandmed
Andmestiku kirjelduse lisamine, muutmine ja sätete haldamine
Andmestiku lisamiseks vajutada andmestike nimekirjas nupule "+ Lisa andmestik"
![]()
| ![]()
| ![]() |
|---|
![]()
| ![]()
|
|---|
Täita andmestiku metaandmed. Andmekirjelduse vorm koosneb viiest sammust - lisatud andmete salvestamiseks ja järgmisse sammu liikumiseks tuleb täita vähemalt kohustuslikud väljad, mis on vormil tähistatud tärniga. Kirjeldajat abistavad täidetavate väljade kõrvale tooltipidena
lisatud selgitused.
Väli | Selgitus |
|---|---|
Üldkirjeldus | |
Andmestiku nimetus ATV-s | Andmestiku nimetus ATV-s, kui andmestik on seal olemas. Kui RIHAKEsel on seadistatud andmevahetus ATV-ga (vt dokumenti Seadistused andmevahetuseks Andmete teabeväravaga), kuvatakse ATV-s olevate organisatsiooni andmestike lühinimetusi tähestiku järjekorras. Valikut ei saa muuta peale andmete edastamist ATVsse. Peale valiku tegemist on andmestikud RIHAKEses ja ATVs seotud. Andmekirjeldusi saab pärida ka ATV-st, näiteks siis kui ATV-sse on üle viidud RIHAst pärinevad andmestikud, ATVs võetakse ATV UUID-na kasutusele RIHA UUID ja asutus soovib andmestike kirjeldusi salvestada RIHAKEses. Sellisel juhul saavad andmestiku omanik ja andmehaldur pärida ATVst andmestiku metaandmed ja salvestada need RIHAKEsse. Kui andmestikku veel RIHAKEses ei ole, luuakse andmestike nimekirja lehel uus andmestik nupuga “+Lisa”. Valides avanenud andmestiku lisamise-muutmise vormi väljal “Andmestiku nimetus ATVs” soovitud andmestiku nime, lisatakse vormi automaatselt ATV andmestiku metaandmed. Kasutaja peab ise täitma kohustusliku välja “Andmesõnastik”, valides seose olemasoleva andmesõnastikuga või luues uue. Andmestik salvestatakse RIHAKEse baasi uue andmestikuna koos ATV UUID-ga. RIHAKEses ei tohi olla varasemalt sama pealkirja või UUID-ga (näiteks RIHA-UUID) andmestikku. Kasutaja saab muuta ka RIHAKEses asuvat andmestikku, millel on olemas metaandmed ja andmeelemendid, aga ei ole veel ATV UUID-d märgitud. Selleks valib ta avatud metaandmete vormil väljal “Andmestiku nimetus ATVs” soovitud andmestiku nime ning talle kuvatakse teadet, et jätkamisel kirjutatakse kõik andmestiku kirjeldusväljad üle ATVst päritud kirjeldusega. Kui andmestikul on andmesõnastik juba eelnevalt salvestatud, siis säilitatakse andmestikul sama andmesõnastik. |
Pealkiri* | Andmekogu korral selle pidamist reguleerivas õigusaktis toodud ametlik pealkiri. Muu andmestiku puhul võimalusel õigusaktis toodud täielik nimetus või praktikas kasutatav täielik nimetus. Näide: "Ehitisregister". |
Lühinimetus | Andmestiku lühinimetus. Kui on olemas ATV-sse saatmise aeg, siis väärtust enam muuta ei saa. Näide: "ametipalk". |
Kirjeldus* | Andmestiku pidamise eesmärgi ja andmete sisuline lühikirjeldus. Andmekogu korral selle asutamise õigusaktis toodud eesmärk koos sisu kirjeldusega; muude andmestike korral loomise kirjeldus. Näide: "Keskkonnaregister on loodusvarade, looduspärandi, keskkonnaseisundi ja keskkonnategurite andmeid sisaldav riigi põhiregister. Keskkonnaregistri eesmärk on koondada kogu keskkonnaandmestik ühte registrisse, seostades selle kaudu kõik keskkonnaandmed ajas ja ruumis ning anda neile õiguslik tähendus, tagades sellega andmestiku usaldatavuse nii rahvusvahelisel kui siseriiklikul tasandil." |
Tüüp | Kirjeldatava andmestiku tüüp. Loendiks on Dublin Core Type Vocabulary. Näide "dataset". |
Valdkonnad* | RIHAKEses olevast Eesti märksõnastikust võetud ühe või mitme valdkonna nimetus. Kui lisada märksõna, siis RIHAKE lisab vastavad valdkonnad automaatselt, mida kasutaja võib soovi korral eemaldada. Näide "01 FILOSOOFIA. EETIKA. SEMIOOTIKA". |
Märksõnad | Valdkondadega seotud märksõnad. Kui lisada märksõna, siis RIHAKE lisab selle märksõnaga seotud valdkonnad väljale "Valdkond" automaatselt juhul, kui see valdkond juba väljas olemas ei ole. Näide "jäätmekäitlus; liikluskorraldus". |
Kasutusele võtmise kuupäev* | Andmestiku pidamise algusaeg ehk andmestiku infosüsteemi loomise või kasutuselevõtmise aeg. Näide "10.01.2003". |
Avalikustamise kuupäev | Andmete avalikustamise kuupäev ISO 8601-1 vormingus (AAAA-KK-PP) |
Omanik* | Organisatsiooni täielik nimetus. Andmekogu kirjeldamisel märgitakse siin andmekogu volitatud töötleja nimetus, muude andmestike korral märgitakse andmestiku omanik. Andmestiku lisamisel täidetakse see vaikimisi asutuse enda nimega. Kasutaja saab seda muuta, kui andmekogu omanikuks on nt RMIT, SMIT, Audru vald vms. |
Andmesõnastik* | Viide RIHAKEses olevale andmesõnastikule, mida andmestik kasutab selleks, et lisada uus termin kui andmestikuga seotud andmeelementi kirjeldatakse ja andmesõnastikus termin puudub. Andmestiku seost andmesõnastikuga saab muuta seni, kuni andmestiku andmeelement ei ole seotud valitud sõnastiku terminiga. Teisisõnu, kui valitud andmesõnastikku on juba kasutatud andmeelementide kirjeldamisel, siis sõnastikku vahetada ei saa. Alamandmestikul, millel on ülemandmestiku andmehoidla tabelid, peab olema seos sama andmesõnastikuga. Valikusse kuvatakse kõik andmesõnastiku nimetused, mis on RIHAKEsse salvestatud. Valida saab ainult ühe. Uue andmestiku lisamisel saab luua ka kohe uue andmesõnastiku, vajutades välja kõrval olevale “+”-nupule. Uues avanenud aknas tuleb täita andmesõnastiku nimetus ja kirjeldus, vajadusel täpsustada kasutusele võtmise kuupäeva ning kinnitada või katkestada andmesõnastiku lisamine. |
Andmekorje alused | |
Õiguslik alus: Õigusakti nimetus | Andmestiku loomise ja haldamise aluseks olev õigusakt (nt. andmekogu põhimäärus). Kui andmestikuga on seotud mitmeid õigusakte, siis on andmehalduril võimalik neid lisada, vajutades nupule "+ Lisa". Näide "Valga valla jäätmevaldajate registri põhimäärus". |
Õiguslik alus: Õigusakti link | Viide andmestiku loomise ja haldamise aluseks olevale õigusaktile. Näide "https://www.riigiteataja.ee/akt/407062018011". |
Andmete päritolu | Teise andmekogu nimetus, millest andmestiku andmed on päritud. Võimalik on kirjeldada kahe tüüpi päritolu: a) andmestiku eelkäija, või b) andmestiku aluseks olev teine andmestik. Võimalusel tuleks elemendis kasutada teise andmekogu unikaalset identifikaatorit. Näide "(eelkäija) Hooneregistri infosüsteem;(eelkäija) 70001975-skais;(alusandmestik, rahvastikuregister) 70000562-rr". Saab lisada mitu päritolu "Lisa" nupuga. |
Seotud tegevused | Seotud tegevused on loetelu organisatsiooni tegevustest, mille käigus andmestik tekib ja täieneb. Andmekogu korral tuleks sisestada selle asutamise õigusaktis toodud tegevused. Muude andmestike puhul (või kui õigusakt tegevusi ei kajasta) organisatsiooni liigitusskeemis toodud sobivad funktsioonid või sarjade aluseks olevad tegevused. Kui andmestikuga on seotud mitmeid tegevusi, siis on andmehalduril võimalik neid lisada vajutades nupule "+ Lisa". Näide "Lemmiklooma registreerimine". |
Andmestiku sisu | |
Keel | Andmestikus kasutatud keel(ed). Valikusse kuvatakse kehtiva keelte klassifikaatori (ISO 639-2) elementide nimetused. Vaikimisi on valitud "eesti". Saab valida mitu. Otsida saab nimetuse osa järgi. Näide "eesti". |
Ruumiline kaetus | Andmetega kaetud piirkond või asukoht, maksimaalselt "kogu Eesti", võimalik kuni valla/linna tasemeni. Vaikimisi on valitud "Kogu Eesti". Saab valida mitu. Otsida saab nimetuse osa järgi. |
Andmete piirdaatumid: algusaeg | Andmestiku kohta käiva ajaperioodi algusaeg. Andmestikus sisalduvate andmete piirdaatumid näitavad, millist ajaperioodi andmed katavad. Andmete piirdaatumeid ei tohi segi ajada andmekogumise või -sisestamise piirdaatumitega. Tagantjärele dokumenteeritud andmete puhul arvestada piirdaatumiteks kirjete koostamise aeg, sh paberil (nt arhiivimaterjalid). Kui andmestikus kirjeldatud sündmuste toimumise ja andmete sisestamise aeg erineb, märkida andmestiku esimese kirje tegemise aeg, sh paberil. Näiteks 1880. aastal ehitatud hoone andmed sisestati paberdokumenti aastal 1920. Sellisel juhul on algusajaks mitte 1880 (maja ehitamise aeg) või 2026 (andmete digitaalse sisestamise aeg), vaid paberdokumendi andmete sisestamise kuupäev - 1920. Algusaja aasta määramine on kohustuslik, aastaarv tuleb sisestada täielikuna. Näiteks Algusaeg "1920". Valikute lõpus on kalendri-nupp, kus kuupäeva valikuga täidetakse vastavalt valitule lahtrid aasta, kuu ja päev. |
Andmete piirdaatumid: lõppaeg | Andmestiku kohta käiva ajaperioodi lõppaeg. Andmestikus sisalduvate andmete piirdaatumid näitavad, millist ajaperioodi andmed katavad. Andmete piirdaatumeid ei tohi segi ajada andmekogumise või -sisestamise piirdaatumitega. Tagantjärele dokumenteeritud andmete puhul arvestada piirdaatumiteks kirjete koostamise aeg, sh paberil (nt arhiivimaterjalid). Aktiivselt täiendatava andmestiku puhul pole lõppdaatumit tarvilik märkida. Näide "2005-11/ ". Valikute lõpus on kalendri-nupp, kus kuupäeva valikuga täidetakse vastavalt valitule lahtrid aasta, kuu ja päev. |
Andmete uuendamise regulaarsus | Andmestiku andmete uuendamise regulaarsus. Vaikimisi on valitud andmete uuendamise regulaarsuseks "Ebaregulaarne". Võimalikud väärtused: "Pidev", "Kord tunnis", "Igapäevane", "Iganädalane", "Igakuine", "Iga-aastane", "Ebaregulaarne", "Mitte kunagi". |
Veebisait | Andmestiku avalik veebiliides või muu veebisait, millelt saab ligipääsu andmestikule ja/või leiab rohkem teavet andmestiku taaskasutustingimuste ja -võimaluste kohta. Ühe andmestiku kohta võib kirjeldada mitu veebisaiti. Mitte segi ajada levituse all kirjeldatava elemendiga "juurdepääsupunkt". |
Eritingimused | |
Kohalduvad õigusaktid | Viide andmestikule kohalduvale Euroopa Liidu õigusaktile, mis reguleerib andmestiku ja/või andmestiku kirjelduse avaldamist ja avaldamisele kohalduvaid nõudeid. Väärtusi saab olla mitu. Õigusakti märkimine on kohustuslik väärtuslike andmestike rakendusmääruse (HVD), avaandmete direktiivi (ODD) ja Euroopa andmehalduse määruse (DGA) kohaldamisalasse kuuluvate andmestike puhul, aga lubatud kasutada ka muude õigusaktide (nt INSPIRE) kohaldumisel. Väärtuse “HVD” lisamisel lisatakse automaatselt ka väärtus “ODD”, sest väärtuslikud andmestikud on alati ka avaandmestikud. Väärtuse “ODD” eemaldamiseks tuleb kõigepealt eemaldada väärtus “HVD”. NB! Kui kasutaja on sisestanud väljale “HVD kategooria” väärtuse ja väljal “Kohalduvad õigusaktid” on väärtus HVD valimata, siis lisatakse see automaatselt. Kui kasutaja on HVD kategooria lisanud ekslikult, siis saab väärtuse “HVD” eemaldada ainult peale HVD kategooria eemaldamist. |
Vastab standardile | Tehniline vorming või standard, mis kehtestab andmetele põhjalikumad nõuded või struktuuri. HVD andmestiku puhul soovituslik. Saab lisada mitu standardit "Lisa" nupuga. |
Andmete taaskasutamise tingimuste veebilehe aadress | Saab lisada viite veebilehele, kus kirjeldatakse täpsemalt kirjeldatud andmestiku taaskasutamise tingimusi. |
Juurdepääsutase | Andmestiku juurdepääsutaseme kirjeldus. Sisestada saab ühe viiest võimalikust väärtusest: avalik, konfidentsiaalne, mitteavalik, piiratud, tundlik. Kohustuslik DGA andmestike puhul. Vaikimisi väärtus "Avalik". |
HVD kategooria | Väärtusliku andmestiku (HVD) kategooria vastavalt rakendusmäärusele. 6 võimalikku kategooriat: 1) georuumilised andmed, 2) maa seire ja keskkond, 3) meteoroloogiateave, 4) statistika, 5) äriühingud ja äriühingu omandisuhted, 6) liikuvus. Saab valida mitu väärtust. NB! Kui kasutaja on sisestanud väljale “HVD kategooria” väärtuse ja väljal “Kohalduvad õigusaktid” on väärtus HVD valimata, siis lisatakse see automaatselt. Kui kasutaja on HVD kategooria lisanud ekslikult, siis saab kohalduvate õigusaktide väljalt väärtuse “HVD” eemaldada ainult peale HVD kategooria eemaldamist. |
Muu identifikaator: tüüp | Muu identifikaator on teisene viit andmestikule, näiteks DOI, valdkonnapõhine andmestiku identifikaator vms. Sisestatakse muu identifikaatori tüüp. HVD andmestiku kirjeldusprofiili puhul soovituslik element. |
Muu identifikaator: väärtus | Muu identifikaator on teisene viit andmestikule. Sisestatakse eelmisel real kirjeldatud identifikaatori tüübile vastav identifikaatori väärtus. |
Sätted | |
Automaatne saatmine andmete teabeväravasse (ATV) iga kuu esimesel päeval | |
Andmestiku ja andmeelementide kirjeldused | Kui märkeruudus on linnuke, siis RIHAKE saadab ATVsse andmestiku ja andmeelementide kirjelduse. Vaikimisi on märkeruut linnutatud, välja arvatud siis, kui juurdepääsutasemeks on märgitud “Konfidentsiaalne” või “Tundlik”. Kui andmestik on tavakasutajale peidetud, siis peab märkeruut olema tühi ja mitteaktiivne. |
Andmestiku ja andmeelementide kirjeldustega koos kõik seotud levitused | Kui märkeruudus on linnuke, siis RIHAKE saadab (automaatsel saatmisel) ATVsse andmestiku ja andmeelementide kirjelduse ja kõik andmestikuga seotud levitused. Kui andmestik on tavakasutajale peidetud, siis peab märkeruut olema tühi ja mitteaktiivne. |
Andmestiku ja andmeelementide kirjeldustega koos kõik seotud andmeteenused | Kui märkeruudus on linnuke, siis RIHAKE saadab (automaatsel saatmisel) ATVsse andmestiku ja andmeelementide kirjelduse ja kõik andmestikuga seotud andmeteenused. Kui andmestik on tavakasutajale peidetud, siis peab märkeruut olema tühi ja mitteaktiivne. |
Andmeelementide avalikustamine käsitsi või automaatsel saatmisel andmete teabeväravasse | |
Avalikustatakse ainult staatusega "Kirjeldatav" märgitud andmeelemendid | Saab määrata, millised andmeelemendid lisatakse ATVsse käsitsi/automaatselt saadetavasse manifesti. Kui märkeruudus on linnuke, saadetakse ATVsse ainult andmeelemendid, mis on avalikustamise märkega ja staatusega „Kirjeldatav“ (va kustutatud märkega andmeelemendid). Kõiki muudes staatustes (ei kirjeldata, ei ole kasutusel) andmeelemente ei avalikustata isegi siis, kui on tehtud avalikustamise märge („avalikustatakse“ või „avalikustatakse grupi kirjeldus“). Kui märkeruudus ei ole linnukest, saadetakse ATVsse kõik avalikustamise märkega andmeelemendid, sõltumata staatusest (v.a. kustutatud). Kui andmestik on tavakasutajale peidetud, siis peab märkeruut olema tühi ja mitteaktiivne. |
Andmestiku kuvamine RIHAKEses | |
Tavakasutajale on andmestik peidetud | Kui märkeruudus on linnuke, siis näevad andmestikku andmehaldur ja andmeomanik, aga mitte tavakasutajad. Kui märkeruudus pole linnukest, siis näevad andmestikku kõik, kes saavad RIHAKEsse sisse logida. Kui märkeruudus on linnuke, siis ei saa kasutajad valida ei andmestiku automaatset ega käsitsi edastamist ATVsse. |
Andmete salvestamiseks vajutada nupule "Salvesta", vahelehtedel järgmisse sammu liikumiseks "Salvesta ja jätka". Kui salvestamine õnnestub, siis kuvatakse andmestiku kaardilehte (vt ptk Andmestiku kaardileht).
Andmestiku eemaldamine RIHAKE-sest ja ATV-st
Andmestiku saab eemaldada andmehaldur, vajutades andmestiku kaardilehel jaotises "Andmestiku metaandmed" lingile "Vaata andmestiku metaandmeid". Avanenud andmestiku metaandmete vormi allosas vajutada nuppu "Eemalda" ja kinnitada valik. Andmestikku ei saa eemaldada, kui tal on seosed andmehoidla ühenduse, alamandmestike, levituste, eelkäijate/järeltulijate või teenuse kirjeldustega (seosed andmeomaniku ja ülemandmestikuga ei takista eemaldamist).
Kui kustutatav andmestik on ATV-sse saadetud, kuvatakse kasutajale teadet, et andmestiku kustutamisel RIHAKEses kustutatakse andmestik koos seostega ka teabeväravas. Kui kasutaja kinnitab andmestiku eemaldamise, käivitatakse ATVs andmestiku kustutamise protsess, mida saab jälgida taustatoimingute sahtlist. NB! Protsessi jälgimine taustatöödes tuleb järgmises versioonis. Kui ATV-s kustutamine ebaõnnestub, ei kustutata andmestikku ka RIHAKEsest.
Levitused
Kui andmestiku metaandmetes on andmestikule kohalduvaks õigusaktiks märgitud kas andmehalduse määrus (DGA) või väärtuslike andmete rakendusmäärus (HVD), on kohustuslik vähemalt ühe andmestiku levituse kirjeldamine. Kui levitus on kirjeldamata, ei saadeta andmestiku andmeid automaatselt andmete teabeväravasse.
Andmehalduse määruse (DGA) puhul võivad levitused olla juurdepääsupiiranguga. Seetõttu tulebki kirjeldada levitust, et kasutaja saaks näha, kas selle sisu võib olla talle huvipakkuv ning millistel tingimustel ta saab ligipääsu levitusele.
Andmehaldur ja vastava andmestiku omanik saavad muuta ja salvestada andmestikuga seotud levituse vormil levituse andmeid.
Andmehaldur saab levitusi eemaldada.
Tavakasutaja saab vaadata levituste nimekirja ja nimekirjast avataval levituse vormil levituse kirjeldust.
Levituste lisamine ja muutmine
Levituse kirjelduse lisamiseks vajutada andmestiku kaardilehel jaotises "Levitused" lingile "Lisa levitus". Kui andmestikul on juba kirjeldatud levitusi, kuvatakse jaotises "Levitused" link "Vaata levitusi". See avab levituste nimekirja, kust saab lisada uue levituse, vajutades nupule "Lisa levitus".
Andmestiku kaardilehel jaotises "Levitused" näeb kasutaja andmestikuga seotud levituste arvu ja vajutades lingile "Vaata levitusi" näeb levituste nimekirja. Nimekirjas levituse nimele vajutades avaneb levituse lisamise-muutmise vorm levituse kirjeldusega. Levituse kirjeldust vormil saab muuta.
![]()
| ![]() |
Täita avanenud lisamise-muutmise vormil levituse metaandmed. Väljad "Pealkiri", "Kohalduv õigusakt" ja "HVD kategooria" on täidetud vaikimisi andmestiku väärtustega ja need on muudetavad. Andmete salvestamiseks tuleb täita vähemalt kohustuslikud väljad, mis on vormil tähistatud tärniga.
Väli | Selgitus |
|---|---|
Pealkiri | Vaikimisi täidetakse levituse pealkirjaga, mida kasutaja saab levituse detailidega täiendada. |
Kohalduv õigusakt | Viide levitusele kohalduvale Euroopa Liidu õigusaktile, mis reguleerib levituse ja/või levituse kirjelduse avaldamist ja avaldamisele kohalduvaid nõudeid. Õigusakti märkimine on kohustuslik väärtuslike andmestike rakendusmääruse (HVD), avaandmete direktiivi (ODD) ja Euroopa andmehalduse määruse (DGA) kohaldamisalasse kuuluvate andmestike levituste puhul, aga lubatud kasutada ka muude õigusaktide (nt INSPIRE) kohaldumisel. Rippmenüüst saab valida mitu väärtust. Vaikimisi on täidetud andmestiku väärtustega, aga neid saab muuta, juhul kui levitusele kohaldub muu õigusakt. HVD ja DGA andmestike puhul tuleb levitusele märkida sama õigusakt. Väärtuse “HVD” lisamisel lisatakse automaatselt ka väärtus “ODD”, sest väärtuslikud andmestikud on alati ka avaandmestikud. Väärtuse “ODD” eemaldamiseks tuleb kõigepealt eemaldada väärtus “HVD”. NB! Kui kasutaja on sisestanud väljale “HVD kategooria” väärtuse ja väljal “Kohalduvad õigusaktid” on väärtus HVD valimata, siis lisatakse see automaatselt. Kui kasutaja on HVD kategooria lisanud ekslikult, siis saab väljalt “Kohaldauvad õigusaktid” väärtuse “HVD” eemaldada ainult peale HVD kategooria eemaldamist. |
Levituse vorming | Levituses sisalduvate andmete failivorming vastavalt IANA poolt defineeritud vormingute loendile. Valida rippmenüüst. Vormingu märkimine on kohustuslik andmehalduse määruse skoopi kuuluvate levituste puhul. |
Levituse suurus | Levituse faili suurus baitides. Kirjelduselemendi täitmine on kohustuslik andmehalduse määruse skoopi kuuluvate levituste puhul, sealjuures tuleb dünaamiliste teenuste kirjeldamisel väärtuseks märkida kogu andmestiku suurus. |
HVD kategooria | Väärtusliku andmestiku (HVD) kategooria vastavalt rakendusmäärusele. 6 võimalikku kategooriat: 1) georuumilised andmed, 2) maa seire ja keskkond, 3) meteoroloogiateave, 4) statistika, 5) äriühingud ja äriühingu omandisuhted, 6) liikuvus. Saab valida mitu väärtust. NB! Kui kasutaja on sisestanud väljale “HVD kategooria” väärtuse ja väljal “Kohalduvad õigusaktid” on väärtus HVD valimata, siis lisatakse see automaatselt. Kui kasutaja on HVD kategooria lisanud ekslikult, siis saab väljalt “Kohaldauvad õigusaktid” väärtuse “HVD” eemaldada ainult peale HVD kategooria eemaldamist. |
Juurdepääsutingimused | Levituse juurdepääsutingimusi põhjalikumalt kirjeldava veebilehe aadress või vabatekstiline juurdepääsuõiguste kirjeldus. Kirjelduselemendi täitmine on kohustuslik andmehalduse määruse skoopi kuuluvate levituste puhul. |
Ajaline täpsus | Levituses sisalduvate andmete minimaalne eristatav ajaperiood. Väärtus valida rippmenüüst. |
Avalikustamise kestus | Kuupäev, millal levitus viimaste päeva kättesaadav on. |
Andmete staatus | Levitatavate andmete kvaliteediseisund, neli võimalikku väärtust: täielik, taunitav, töös, tagasi võetud. Valida väärtus rippmenüüst. |
Kasutuslitsents | Kogu andmestikule kohalduv kasutuslitsents, kui see on määratud. Elemendi täitmisel soovitatakse kasutada Creative Commonsi litsentse. Kasutatakse standardlitsentse loendist. Rippmenüüst saab valida ühe väärtuse. |
Juurdepääsupunkt | URL, millelt andmestik kättesaadav on. Lisa-nupuga saab lisada mitu URLi välja. |
Seotud teenuse kirjeldus | Otsing-valikkast võimaldab siduda levitusega mitu teenuse kirjeldust. Valikusse kuvatakse kõik olemasolevate mittekustutatud teenuse kirjelduste nimed. |
Levituse identifikaator | Tekib automaatselt. |
Levituste kirjelduste saatmine ATV-sse
Levituste kirjeldusi saab eraldi (ilma andmestikuta) ATVsse saata andmehaldur ja seotud andmestike omanik. Levituse ATVsse saatmiseks valida andmestiku kaardilehe alt levituste nimekirjast soovitud levitused ja vajutada nupule "Saada levitused ATVsse". Levituste kirjeldusi saab eraldi ATV-sse saata ainult siis, kui kui levituste andmestikud on seal juba olemas.
Levitusi saab saata ATVsse ka koos andmestiku kirjeldusega.
Levituse eemaldamine RIHAKEsest ja ATV-st
Andmehaldur saab levituse eemaldada levituse lisamise-muutmise vormilt, vajutades nupule "Eemalda", mille järel saab ta oma valiku kinnitada või sellest loobuda.
Kui kustutatav levitus on ATV-sse saadetud, kuvatakse kasutajale teadet, et levituse kustutamisel RIHAKEses kustutatakse levitus ka teabeväravas. Kui kasutaja kinnitab levituse eemaldamise, käivitatakse ATVs levituse kustutamise protsess, mida saab jälgida taustatoimingute sahtlist. NB! Protsessi jälgimine taustatöödes tuleb järgmises versioonis. Kui ATV-s kustutamine ebaõnnestub, ei kustutata levitust ka RIHAKEsest.
Kontaktpunkt
Andmestikuga seotud üld- ja taaskasutamise teabekontakti info kuvatakse andmestiku kaardilehel.
Uue andmestiku lisamisel salvestab RIHAKE andmestikule üldkontaktiks vaikimisi määratud asutuse kontakti (vt ptk Asutuse kontaktid). Taaskasutamise teabekontakti välja täitmine on vabatahtlik.
Andmehalduritel ja vastava andmestiku omanikel on võimalik:
otsida RIHAKEse kasutajate, kellel on kontaktandmetena vähemalt e-mail kirjeldatud, ja asutuse kontaktide hulgast isik/üldkontakt ja see andmetiku kontaktiks määrata;
eemaldada andmestiku taaskasutamise teabekontakt.
Andmestiku kontakti lisamine, muutmine ja eemaldamine
Andmestikuga seotud üld- ja taaskasutamise teabekontakti lisamiseks valida andmestiku kaardilehelt "Lisa andmestiku kontakt". Seejärel avaneb vorm kahe sisestusväljaga.

Sisestusväljal klikates saab otsida ja valida asutuse kontaktide (üldkontaktide kui ka kasutajate kontaktide) (vt ptk Asutuse kontaktid) hulgast sobiv ning salvestada. Kui sobivat kontakti ei leia, siis tuleb see kontakt esmalt asutuse kontaktiks lisada, isikulise kontakti puhul tuleb lisada uus kasutaja kontaktandmetega (vähemalt e-mail) või lisada olemasolevale kasutajale kontaktandmed (vähemalt e-mail) (vt ptk Kasutajate (andmeomanike) lisamine ja muutmine).
Igal andmestikul peab olema üldkontakt. Kui asutusel on vaikimisi kontakt määratud (vt ptk Asutuse kontaktid), siis iga uue andmestiku lisamisel salvestatakse talle üldkontaktiks vaikimisi kontakt, mida saab muuta.
Andmestiku kontakti muutmine ja eemaldamine
Andmestikuga seotud üldkontakti muutmiseks ja taaskasutamise teabekontakti muutmiseks või eemaldamiseks valida andmestiku kaardilehelt "Muuda andmestiku kontakte". Seejärel avaneb vorm kahe sisestusväljaga, kus saab olemasoleva kontakti kustutamisel otsida uue kontakti andmed või jätta taaskasutamise teabekontakti eemaldamiseks väli tühjaks.
Andmeomanikud
Andmestiku omanike lisamine, muutmine ja eemaldamine
Andmestikuga seotud andmeomanike vaatamiseks vajutada andmestiku kaardilehel lingile "Vaata andmeomanikke". Kui andmomanikud on määratud, kuvatakse andmestikuga seotud omanike nimekiri. Uue andmeomaniku lisamiseks tuleb otsida kasutajat otsingukasti abil ja enterile vajutades küsitakse kinnitust kasutaja lisamise kohta. Andmestikule omaniku lisamisel lisab RIHAKE kasutaja automaatselt ka andmestiku andmesõnastiku omanikuks.
Kasutaja eemaldamiseks on kaks võimalust - samamoodi läbi otsingukasti või kasutaja nime taga prügikasti ikoonile vajutades. Andmestikult omaniku eemaldamisel eemaldatakse kasutaja automaatselt ka andmestiku andmesõnastiku omanike hulgast.

Andmehalduritel on võimalik:
otsida RIHAKEse kasutajate hulgast isik ja see andmeomanikuks määramiseks vajutada lingile "+ Lisa", misjärel kuvatakse valitud isiku andmeomanike nimekirja;
eemaldada seos isiku ja andmestiku vahel valides selleks isik käesolevast nimekirjast, kes enam ei ole andmeomanik, ning vajutada selle isiku rea lõpus olevale lingile "Eemalda".
Füüsiliste andmehoidlate ühendused
Toetatud ühendused:
MS SQL
MySQL
PostgreSQL
Oracle
MariaDB
Vertica
SAP HANA
XML fail
Kui vajad lisaks uut ühendust, siis anna oma soovist teada aadressil klient@ria.ee
Seadistamine:
Luua skaneeritavale andmebaasile ligipääs (RIHAKEse jaoks kasutaja ja parool),
Täita vastavalt RIHAKEses andmehoidla ühenduse lisamise vorm,
täpsem juhis ja viited andmehoidlate dokumentatsioonile allpool “Füüsilise andmehoidla lisamine ja muutmine”
Füüsiliste andmehoidlate nimekiri
Andmestikuga seotud andmehoidla ühenduste vaatamiseks vajutada andmestiku kaardilehel lingile "Vaata andmehoidla ühendusi".

Andmehalduritel on võimaik
lisada uus andmehoidla ühendus vajutades selleks nupule "+ Lisa ühendus" (vt ptk Füüsilise andmehoidla lisamine ja muutmine);
eemaldada olemasolev andmehoidla ühendus, valides sobiva ja selle rea lõpus vajutada lingile "Eemalda" (vt ptk Füüsilise andmehoidla ühenduse eemaldamine).
Andmehalduritel ja andmeomanikel, kellele on andmestik määratud, on võimalik muuta skaneerimise aega (vt ptk Füüsilise andmehoidla lisamine ja muutmine).
Andmehalduritel ja andmeomanikel, kellele on andmestik määratud, on võimalik vaadata olemasolevat andmehoidla ühendust vajutades selleks andmehoidla ühenduse lingile (vt ptk Füüsilise andmehoidla lisamine ja muutmine).
Füüsilise andmehoidla lisamine ja muutmine
Füüsilise andmehoidla lisamiseks vajutada andmestiku kaardilehelt lingile "Lisa andmehoidla ühendus" või andmehoidla nimekirjas nupule "+ Lisa ühendus".

Täita füüsilise andmehoidla ühenduse andmed.
Väli | Selgitus |
|---|---|
Nimetus | Füüsilisele andmehoidlale antav nimetus |
Andmehoidla tüüp | Füüsilise andmehoida tüüp |
JBDC URL | Füüsilise andmehoidla aadress. URL tuleb defineerida vastavalt andmebaasi tüübile. Kohustuslikud väljad on märgitud tärniga "*". PostgreSQL URLi näidis: jdbc:postgresql://serverName:5432/databaseName?currentSchema=minuSkeem URLis kasutatavate elementide selgitused:
URL näidisandmete ja täiendavate parameetritega: jdbc:postgresql://rihake-dev.ria.ee:5432/rihake_dev?currentSchema=rihakeskeem&sslmode=verify-full&sslfactory=org.postgresql.ssl.DefaultJavaSSLFactory Ametlik dokumentatsioon: Initializing the Driver | pgJDBC Oracle URLi näidis: dbc:oracle:thin:@host:1521/teenus URLis kasutatavate elementide selgitused:
URL näidisandmetega: jdbc:oracle:thin:@rihake-dev.ee:1521/OUILXWSX Ametlik dokumentatsioon: Fusion Middleware Administrator's Guide for Oracle Business Intelligence Publisher ja OracleDriver (Oracle Database JDBC Java API Reference) Microsoft SQL Server URLi näidis: jdbc:sqlserver://serverName=minu-serveri-nimi;databaseName=MinuAndmebaas;integratedSecurity=false;encrypt=false; URLis kasutatavate elementide selgitused:
URL näidisandmetega: jdbc:sqlserver://;serverName=rihake-dev.ee;databaseName=rihakedb;integratedSecurity=false;encrypt=false; Ametlik dokumentatsioon: Building the connection URL with the Microsoft JDBC Driver for SQL Server - JDBC Driver for SQL Server MySQL URLi näidis: mysql: jdbc:mysql://[host]:[3306]/[database]?[key1]=[value1]&[key2]=[value2] URLis kasutatavate elementide selgitused:
URL nädisandmetega: jdbc:mysql://database-db.nt.ee:3306/classicmodels?allowPublicKeyRetrieval=true&useSSL=false Ametlik dokumentatsioon: MySQL :: MySQL Connector/J Developer Guide :: 6.3 Configuration Properties MariaDB URLi näidis: jdbc:mariadb://host:3306/dataset URLis kasutatavate elementide selgitused:
URL näidisandmetega: jdbc:mariadb://database-db.nt.ee:3307/nation Ametlik dokumentatsioon: Connecting to MariaDB Server Vertica URLi näidis: jdbc:vertica://host:5433/Andmebaas URLis kasutatavate elementide selgitused:
URL näidisandmetega: jdbc:vertica://database-db.nt.ee:5433/VMart Ametlik dokumentatsioon: VerticaConnection (Vertica JDBC API Documentation) SAP HANA URLi näidis: jdbc:sap://host:3306/[database]?[key1]=[value1]&[key2]=[value2] URLis kasutatavate elementide selgitused:
URL näidisandmetega: jdbc:sap://127.0.0.1:39041/?databaseName=ABNIMI Ametlik dokumentatsioon: SAP Help Portal | SAP Online Help XML XML-i korral skaneeritakse faili, mitte andmehoidlat. URL on xml-faili aadress, mis koosneb hosti ja xml-faili nimest. URLi näidis: http://host/faili_nimi.xml URLis kasutatavate elementide selgitused:
URL näidisandmetega: estonian-tsl.xml |
Kasutajanimi | Füüsilise andmehoidla kasutaja nimi. Asutuse IT-osakond tekitab andmehoidla jaoks lugemisõigusega kasutaja (RIHAKE loeb ainult andmemudelit: skeemid, tabelid, vaated (esialgu ainult Vertica andmebaasi puhul) ja veerud, andmeid mitte). Ei ole vajalik XML andmeühenduse lisamisel. |
Parool | Füüsilise andmehoidla parool Ei ole vajalik XML andmeühenduse lisamisel. |
Vaadete skaneerimine sisse lülitatud | Võimaldab skaneerida lisaks tabelitele ka vaateid. |
Kaasatavad skeemid, Kaasatavate tabelite muster, Välistatud tabelite muster | Kasutaja saab valida, kas ta soovib skaneerida ja kirjeldada kogu andmebaasi ja märkida näiteks logi tabelitele/veergudele/vaadetele staatuseks "Ei kirjeldata" või mõnele tabelile/veerule/vaatele "ei kasutata" või soovib ta skaneerida ainult valitud skeeme/tabeleid/vaateid. a) Kui kasutaja soovib skaneerida kogu andmehoidla, siis jätta lahtrid "Kaasatavad skeemid", "Kaasatavate tabelite muster" ja "Välistatud tabelite muster" täitmata. Kui lahter on täitmata, siis kaasatakse suurim võimalik andmehulk ja ei piirata skaneeritavaid objekte antud välja alusel. b) Kui kasutaja soovib skaneerida ainult valitud skeeme/tabeleid/vaateid, siis saab seda teha täites ühte või mitut järgnevat lahtrit:
Lahtrite täitmise juhis: Sisestusviis: RegExp avaldis. Skeemide ja tabelite lisamisel tuleb nimetused lisada sulgudesse ja mitme tabeli lisamisel kasutada eraldamiseks püstkriipsu. Näide. Kasutaja soovib andmehoidla "Elu" puhul skaneerida kõik lindude tabelid. Kasutaja teab, et iga tabeli nimetus sisaldab teksti "lind" või "linnud". Kasutaja valib andmehoidla tüübi, täidab parameetrid, lisab lahtrisse "Kaasatavate tabelite muster" järgmised väärtused "(lind|linnud)" ja valib skaneerimise aja ja sageduse ning salvestab andmed. Skaneerimise tulemusena on nüüd RIHAKEses tabelid, mis sisaldavad teksti "lind" ja "linnud", näiteks tabel "veelinnud" veergudega "nimetus", "pesitsuspaik" jne |
Skaneerimise algus | Esimese skaneerimise kuupäev ja kellaaeg (andmehoidla ühenduse lisamisel). Skaneerimise aja muutmine: Muuta skaneerimise algust ja skaneerimise kordust ning vajutada nupule "Salvesta". Aja saabudes süsteem käivitab skaneerimise ja ja skaneerimise lõppedes saadab e-kirjaga teavituse andmehalduritele ja neile andmeomanikele, kes on andmestikule omanikuks määratud. |
Skaneerimiseni jäänud aeg | Süsteemi poolt arvutatav järgmise skaneerimise aeg. |
Skaneerimise kordus | Andmehoidla skaneerimise korduvus. |
Andmehalduritel on võimalik enne ühenduse salvestamist testida, kas ühenduseks vajalikud andmed on korrektsed ja saadakse füüsilise andmehoidlaga ühendust. Selleks vajutada nupule "Testi ühendust".
Andmete salvestamiseks vajutada nupule "Salvesta". Kui salvestamine õnnestub, siis kuvatakse füüsilise andmehoidlate nimekiri (vt ptk Füüsiliste andmehoidlate nimekiri).
Andmehoidla skaneerimine võib võtta aega kümneid minuteid. Andmehoidla skaneerimise järgselt tekivad/uuenevad andmestiku all andmeelemendid ning on võimalik näha andmemudeli visuaali.
Andmehaldur või -omanik saab tellida skaneerimise õnnestumise kohta e-maili teavituse, kus loetletakse juurde tulnud ja eemaldatud elementide arv. Teavituse saamiseks tuleb lisada oma e-posti aadress andmehalduri/vastava andmestiku omaniku e-posti aadressiks.
Füüsilise andmehoidla lisamine alamandmestikule
Alamandmestikule saab lisada täiesti uut, ülemandmestikust sõltumatut andmehoidlat samuti nagu tavalise andmestiku puhulgi (vt ptk Uue andmehoidla ühenduse lisamine alamandmestikule (ei ole seotud ülemandmestikuga)). Kui soovitakse kasutada ülemandmestiku andmeelemente, tuleb lisada ülemandmestiku andmehoidla ka alamandmestiku andmehoidlate nimekirja (vt ptk Ülemandmestiku andmeelementide osaline või täielik lisamine ka alamandmestikule).
Vaata muudatusi andmehoidlates
Andmestikuga seotud füüsilise andmehoidla skaneerimise tulemusena saadakse RIHAKEsse skeemid, andmehoidla tabelid ja tabeli veerud ning nendega seotud info. Kui RIHAKE avastab skaneerimise käigus, et andmebaasi struktuuris on toimunud muudatused (näiteks tabeli veeru lisandumine, tabel on kustutatud vms), siis näeb kasutaja seda muudatust vajutades andmestiku kaardilehel lingile "Vaata muudatusi andmehoidlates", misjärel kuvatakse vastava andmestiku füüsiliste andmehoidlate skaneerimise tulemusena saadud muudatuste nimekiri.
Nimekirjas "Skaneerimise tulemusel tehtud muudatused" kajastatakse tehtud muudatusi järgnevalt.
Element | Tüüp | Selgitus |
|---|---|---|
Andmehoidla nimetus | viide | Kasutaja poolt füüsilisele andmehoidlale antud nimetus ja andmehoidla tüüp. Nimetust saab otsida teksti järgi ja muuta väärtuste järjestust. |
Toiming | nupp | Toimingu nimetus järgnevate väärtustena, mille järjestust saab noolest muuta: Andmebaasiskeem lisatud - kajastab andmebaasiskeemi lisamist andmebaasi Andmebaasiskeem kustutatud - kajastab andmebaasiskeemi kustutamist andmebaasist või RIHAKE ei saa tõrke tõttu andmeid kätte (uue ühenduse õnnestumisel märgitakse taasleitud skeemid ja seotud andmeelemendid mittekustutatuks) Lisatud uus tabel - kajastab tabeli lisamist andmebaasi Tabel kustutatud - kajastab tabeli kustutamist andmebaasist või RIHAKE ei saa tõrke tõttu andmeid kätte (uue ühenduse õnnestumisel märgitakse taasleitud tabelid ja seotud andmeelemendid mittekustutatuks) Lisatud uus andmeelement - andmebaasi on lisatud uus andmeelement Andmeelementi muudeti - andmebaasis on muutunud andmeelemendi mõni omadus, nt välja tüüp või lisatud kommentaar Andmeelement kustutatud - andmeelement on andmebaasist kustutatud või RIHAKE ei saa tõrke tõttu andmeid kätte (uue ühenduse õnnestumisel märgitakse taasleitud andmeelemendid mittekustutatuks) Lisatud uus vaade - kajastab vaate lisaminst andmebaasi Vaade kustutatud - kajastab vaate kustutamist andmebaasist või RIHAKE ei saa tõrke tõttu andmeid kätte (uue ühenduse õnnestumisel märgitakse taasleitud vaated ja seotud andmeelemendid mittekustutatuks) Vaade uuesti leitud - kajastab vaate leidmist uuel skaneerimisel peale tõrget |
Skeem | tekst | Skeemi nimetus. Nimetust saab otsida teksti järgi ja väärtuste järjestust muuta. |
Tabel | link | Tabeli nimetus. Nimetust saab otsida teksti järgi ja väärtuste järjestust muuta. |
Andmeelemendi ID | link | Otsitava andmeelemendi ID. Saab otsida teksti järgi ja väärtuste järjestust muuta. |
Muudetud | kuupäev | Muutmise kuupäev. Saab otsida konkreetset kuupäeva ja väärtuste ajalist järjestust muuta. |
Füüsilise andmehoidla ühenduse eemaldamine
Andmestikuga seotud füüsilise andmehoidla ühenduse eemaldamiseks vajutada andmestiku kaardilehel lingile "Vaata andmehoidla ühendusi", misjärel kuvatakse füüsiliste andmehoidlate nimekiri. Konkreetse andmehoidla ühenduse eemaldamiseks tuleb minna selle andmehoidla detailvaatesse klikates selle nimel ning seejärel vajutada nupule "Eemalda ühendus". Kui andmehoidlaga on seotud kirjeldatud andmeelemente, siis süsteem küsib kinnitust ja hoiatab, et andmehoidla ühenduse eemaldamisel kaovad kõik sellega seotud andmeelemendid ja nende kirjeldused.
Andmeelemendid
Andmeelemendid tähistavad RIHAKEses andmebaasi tabelite veerge. Andmeelementide saamiseks tuleb esmalt lisada andmehoidla ühendus, mille käigus skaneerib RIHAKE vastavat andmehoidlat ning salvestab selle andmehoidla skeemid, tabelid ja veerud, mis tekivad andmeelementide nimekirja.
Andmeelemente saab otsida ja vaadata kahest eri vaatest. Andmeelementide koondvaade kuvab ja võimaldab korraga otsida kõiki andmeelemente üle andmestike. Andmestiku all saab otsida ja vaadata selle konkreetse andmestiku andmeelemente.
Andmeelementide koondvaade
Andmestike nimekirja lehe ülaservast saab kasutaja valida jaotise "Andmeelemendid". Seal avaneb andmeelementide koondvaade, kus kuvatakse andmeelementide otsing ja vaikimisi tabelina kõik andmeelemendid andmestike üleselt. Koondvaates ei kuvata, otsingusse ei kaasata ja otsingutulemustes ei näidata kustutatud ja skaneerimisel mitteleitud andmeelemente. Kasutaja saab otsida andmeelemente, valides vajadusel andmestiku, kust otsitakse. Otsida saab ka andmesõnastiku termini, ärisõnastiku mõiste ja siltide järgi. Lisaks tervele sõnale saab otsida sõnaosa - otsing algab esimesest tähemärgist. Leitud andmeelemendid kuvatakse tabelis. Kui andmestikul on ülemandmestik, otsitakse ja kuvatakse ka sellega seotud andmeelemente. Kui andmeelement on seotud mitme andmestikuga, kuvatakse nende kõigi pealkirjade lingid.

Andmeelementide koondvaate nimekirjas on järgmised väljad:
Väli | Selgitus |
|---|---|
Tähis | Otsingutingimustele vastava andmeelemendi nimetus, mis on kuvatud lingina. Lingile vajutamisel suunatakse kasutaja valitud andmeelemendi vormile, kui tal on õigus andmestikule ligi pääseda. |
Tabel | Otsingutingimustele vastava andmeelemendi tabeli tehniline nimetus, mis on kuvatud lingina. Tabel ja vaade on tähistatud erinevate ikoonidega. Lingile vajutamisel suunatakse kasutaja valitud tabeli andmeelementide nimekirja, kui tal on õigus andmestikule ligi pääseda. |
Andmestik | Otsingutingimustele vastava andmeelemendi andmestiku pealkiri, mis on kuvatud lingina. Lingile vajutamise suunatakse kasutaja vastava andmestiku kaardilehele, kui tal on õigus andmestikule ligi pääseda. |
Andmesõnastiku termin | Otsingutingimustele vastava andmeelemendiga seotud termin kuvatakse lingina. Lingile vajutamisel suunatakse kasutaja valitud andmesõnastiku termini detailvaatesse. |
Ärisõnastiku mõisted | Ärisõnastiku mõiste, mis on seotud andmeelemendile lisatud andmesõnastiku terminiga, on esitatud lingna. Mitu väärtust on omavahel eraldatud komaga. Lingile vajutamisel suunatakse kasutaja valitud ärisõnastiku termini detailvormile |
Sildid | Kuvatakse kõik otsingutingimustele vastava andmeelemendiga seotud sildid tekstina. Mitu silti on omavahel eraldatud komaga. |
Staatus | Kuvatakse otsingutingimustele vastava andmeelemendi staatust tekstina. |
Andmeelemendid ühe andmestiku vaates - tabelite ja andmeelementide nimekirjad
Ühe konkreetse andmestikuga seotud andmeelementide vaatamiseks vajutada andmestiku kaardilehel lingile "Vaata andmeelemente".
Kõigepealt kuvatakse skaneerimisel saadud tabelite ja vaadete nimekiri.
Kui skeemas pole ühtki tabelit, siis sellist skeemat ei kuvata andmetabelite nimekirjas.
Ei nimekirjas ega koondvaate otsingus ei kuvata kustutatud ja skaneerimisel mitteleitud elemente. Samas tuleb tähele panna, et veerus "Elemente tabelis" kuvatakse skaneerimisel leitud ja mitteleitud andmeelementide summa.

Andmehoidla tabelite nimekirjas kuvatakse järgmiseid välju:
Väli | Selgitus |
|---|---|
Andmehoidla | Andmehoidla nimetus, mis anti andmehoidlale selle ühenduse lisamise vormil. |
Skeem | Andmebaasi skeema tehniline nimetus. |
Tabel | Andmebaasi tabeli tehniline nimetus, tabel ja vaade on tähistatud erinevate ikoonidega. |
Kommentaar | Andmebaasi tabeli tehniline kommentaar. Andmehoidla skaneerimise tulemusena saadud andmehoidla tabeli veeru kommentaar, ei ole kasutaja poolt muudetav. Kui andmebaasis ei ole veerule kommentaari lisatud, siis on väärtus tühi. Kui Andmeelemendil (tabeli veerul) kirjeldust ei ole, siis lisab RIHAKE kirjelduseks automaatselt tabeli veeru kommentaari, mida kasutaja saab soovi korral muuta. Veeru kommentaari ei lisata automaatselt andmeelemendi kirjelduseks juhul, kui kirjeldus on juba olemas. |
Sildid | Tabelis esinevad andmeelementide sildid. Filtreerimiseks klikata otsingul ning linnutada üks või mitu silti ning klõpsata otsingust kõrvale, et sulgeda otsing ning käivitada filter. |
Kirjelduste muutmise aeg | Tabeli andmeelementide kõige viimane muutmise aeg. |
Elemente tabelis | Tabeli väljade (veergude) arv. Ei arvestata kustutatud ja skaneerimisel mitteleitud andmeelemente. |
Kirjelduste staatus |
|
Andmehoidla tabelite nimekirjas konkreetse tabeli nimetusele vajutades avaneb tabelis olevate veergude ehk andmeelementide nimekiri.

Soovi korral on võimalik tabeli nimekirja tagasi liikuda nupuga "Tagasi".
Tabeli veergude nimekirjas on järgmised väljad:
Väli | Selgitus |
|---|---|
Tähis (veerg) | Andmehoidla skaneerimise tulemusena saadud andmehoidla tabeli veeru (andmeelemendi) nimetus, ei ole kasutaja poolt muudetav. |
Kirjeldus | Lühike kirjeldus andmeelemendi allikast, kontekstuaalsest tähendusest, kasutusest. Kui andmeelemendil (tabeli veerul) kirjeldust ei ole, lisab RIHAKE kirjelduseks automaatselt tabeli veeru kommentaari, mida kasutaja saab soovi korral muuta. Kui andmebaasis ei ole veerul kommentaari, siis on väärtus tühi. Kui kirjeldus on juba olemas, ei lisata veeru kommentaari automaatselt andmeelemendi kirjelduseks. |
Andmetüüp | Andmehoidla skaneerimise tulemusena saadud andmehoidla tabeli veeru tüüp (number, tekst vm) - ei ole kasutaja poolt muudetav. |
Andmesõnastiku termin | Andmeelemendile inimloetava nimetuse andmiseks tuleb kasutajal siduda andmeelement andmesõnastiku terminiga. Seose saab luua andmeelemendi detailvaatest, vajutades andmeelemendi nimetusel. |
Ärisõnastiku mõisted | Kui andmeelement on seotud ärisõnastiku eelisterminiga, siis kuvatakse siin seda terminit. Andmesõnastiku ja ärisõnastiku termini vahelise seose saab luua andmesõnastiku termini detailvaatest. |
Sildid | Andmeelemendile lisatud sildid. Filtreerimiseks klikata otsingul ja linnutada üks või mitu silti ning klõpsata otsingust kõrvale, et sulgeda otsing ja käivitada filter. |
Viimane muutmise aeg | Andmeelemendi kirjelduse või staatuse viimase muutmise aeg, ei ole kasutaja poolt muudetav. |
Staatus | Andmeelemendi kirjelduse staatus, kus % aluseks on kirjeldatud kohustuslike väljade osakaal. Andmeelement loetakse 100% kirjeldatuks juhul, kui kõik kohustuslikud väljad on vastavalt staatusele (kirjeldatud, ei kirjeldata, ei ole kasutusel) täidetud ning element on saadetud ATVsse. |
Märgistused | Kuvatakse tabeli andmeelementidele määratud märgistuste ikoonid. Veergu kuvatakse alles siis, kui andmehaldur on märgistused seadistanud (vt ptk Varade märgistuste haldamine) Seejärel saavad andmehaldur ja andmeomanik nimekirjas seadistatud märgistusi andmestikele lisada, muuta ja eemaldada, klikkides andmestiku real oleva märgistuse ikoonile. Avanevas aknas saab konkreetse märgistuse lisamiseks või muutmiseks klikkida soovitud väärtusele, valik “Määramata” eemaldab märgistuse. Märgistust näevad kõik kasutajad. Hiirega üle märgistuse ikooni liikudes kuvatakse märgistuse selgitus ja konkreetse kujundi+värvi tähendus. Sarnase märgistusega andmestike filtreerimiseks vajutada päises filterkastile, kus sobivale ikoonile klikkides kuvatakse ainult valitud filtrile vastavaid andmestikke. |
Andmeelementide nimekirjas andmeelemendile vajutades kuvatakse andmeelemendi kirjeldus, vt Ahttps://abi.ria.ee/rihake/3-andmestikud#id-3.Andmestikud-Andmeelementidekirjeldusevaatamine,muutminejasidumineterminitega.
Kõik kasutajad saavad vaadata tabelite (sealhulgas vaadete), nende veergude ja andmeelementide kirjeldusi, v.a tavakasutajal juhul, kui andmestik on peidetud.
Samuti saavad kasutajad hulgakaupa muuta andmeelementide staatusi - selleks tuleb valida nimekirjast tabelid, märgistades rea ees märkeruudu. Kui tabeli staatus on "Kirjeldatav" ning selles on vähemalt üks täielikult kirjeldatud andmeelement, siis küsib süsteem kinnitust. Peale vajalike tabelite märgistamist vajutada lehekülje all nupule "Muuda staatus" ja valida avanenud nimekirjast sobilik. Pärast uue staatuse valimist muudab süsteem valitud tabelites kõikide andmeelementide staatused uue staatuse vastu.
Staatuseid saab mitme andmeelemendi kaupa muuta ka andmeelementide (andmebaasi tabeli veergude) nimekirjas. Kui määrata igale tabeli veerule sama staatus, muutub ka tabeli staatus vastavaks.
Andmeelementide kirjelduse vaatamine, muutmine ja sidumine terminitega
Andmeelementide vaatamiseks on kaks võimalust:
valida andmestike nimekirja vaates pealkiri “Andmeelemendid” ning otsida ja avada koondvaates sobiv andmeelement;
andmestikuga seotud andmeelementide vaatamiseks vajutada andmestiku kaardilehel lingile "Vaata andmeelemente", misjärel kuvatakse tabelite nimekiri > vajutada konkreetse tabeli nimetuse lingile, mis avab tabelis olevate veergude nimekirja > vajutades konkreetse tabeli veeru nimetuse lingile, avatakse andmeelemendi detailne kirjeldus koos seoste visuaaliga.

Andmeelemendi kirjelduses on järgmised väljad:
Väli | Selgitus |
|---|---|
Staatus | Andmeelemendi staatus. Üks kolmest väärtusest:
|
Kirjeldus | Lühike kirjeldus andmeelemendi allikast, kontekstuaalsest tähendusest, kasutusest. Kui skaneerimise käigus saadakse veerule kommentaar ja kirjelduse väärtus on tühi (kasutaja ei ole kirjeldust sisestanud/muutnud), siis lisab RIHAKE kommentaari automaatselt ka kirjelduseks. Kasutaja saab seda kirjeldust muuta. |
Mõõtühik | Andmeelemendi mõõtühik SI-süsteemist. Valitakse rippmenüüst. |
Andmeelementide grupi nimetus | Andmeelementide grupi nimetus, saab lisada ühe väärtuse. Väärtust saab eemaldada ja muuta/asendada uuega. |
Kommentaar andmebaasis | Andmehoidla skaneerimise tulemusena saadud andmehoidla tabeli veeru kommentaar, ei ole kasutaja poolt muudetav. Kui andmebaasis ei ole veerule kommentaari lisatud, siis on väärtus tühi. Kui Andmeelemendil (tabeli veerul) kirjeldust ei ole, siis lisab RIHAKE kirjelduseks automaatselt tabeli veeru kommentaari, mida kasuaja saab soovi korral muuta. Veeru kommentaari ei lisata automaatselt andmelemendi kirjelduseks juhul, kui kijrledus on juba olemas. |
Seos andmesõnastiku terminiga | Andmeelement tuleb siduda andmestiku andmesõnastiku terminiga. Termineid saab valida andmestikuga seotud (seos lisatud andmestiku metaandmete vormilt) andmesõnastikust. Kui terminit sõnastikus veel ei ole, saab selle otse sõnastikku "+" nupust lisada. Andmeelemendi saab siduda ka kehtetu andmesõnastiku terminiga, sel juhul kuvatakse termini kirjelduse lõpus sulgudes märgitud "Kehtetu". Andmeelementi ei saa siduda kustutatud andmesõnastiku terminiga. |
Ärisõnastiku mõisted | Kui andmesõnastiku terminil on otsene seos ühe või mitme ärisõnastiku terminiga, kuvatakse seotud termineid kohe pärast andmesõnastiku termini valimist. |
Sildid | Andmeelemendile saab lisada silte. Siltide järgi saab andmeelementide ja andmehoidla tabelite nimekirjades filtreerida. RIHAKEses on valikud:
Kasutaja saab uusi silte juurde lisada järgmiselt:
|
Seotud loendi tähis | Veeruga seotud klassifikaator või koodiloend. Andmeelemendi saab siduda ka kehtetu loendiga, sel juhul kuvatakse loendi kirjelduse lõpus sulgudes märgitud "Kehtetu". Andmeelementi ei saa siduda kustutatud loendiga. |
Andmeelementide grupi nimetus | Andmeelementide grupi nimi, kuhu andmeelement kuulub. Gruppe saab otsida ning valida ühe väärtuse. Väärtust saab lisada/muuta/eemaldada ainult andmehaldur. |
Viide võtmele | RIHAKE lisab väärtuse andmehoidla skaneerimise käigus.
|
Andmeelemendi GUID | Andmeelemendi globaalne unikaalne identifikaator. |
Andmeelemendi URI | Andmeelemendi URI, mis genereeritakse pärast andmeelementide ATVsse saatmist. |
Vajab tähelepanu | RIHAKEse kasutaja poolt sisestatud märkus. Kui lisada väärtus väljale "Vajab tähelepanu", siis kuvatakse sellel veerul ja tabelil punast hüüumärki, et kasutaja teaks, millise elemendi juurde peaks veel tagasi pöörduma, näiteks põhjusel, et kirjeldamine jääb pooleli, kuna elemendi olemus on ebaselge ja vajab uurimist. |
Märkus | RIHAKEse kasutaja poolt sisestatud täpsustus andmeelemendi kohta või muu kirjeldus. |
Avalikustamine ATVsse saatmisel | Märge "Avalikustatakse" - märgistatud andmeelement lisatakse andmeelementide manifesti ja avalikustatakse ATVs Märge "„Avalikustatakse grupi kirjeldus“ - märgistatud andmeelemendi korral lisatakse manifesti ning avalikustatakse ATVs andmeelemendi asemel grupi kirjeldus. Kui märgistus tegemata, siis andmeelementi manifesti ei lisata ning ATVs ei saadeta. Vaikimisi on "Avalikustatud". Andmehaldur/omanik saab märget muuta. |
Andmeelementide kirjeldusi saavad muuta andmehaldurid ja andmeomanikud, kellele on andmestik määratud.
Kui sobivat andmesõnastiku terminit ei leitud (väljal "Seos andmesõnastiku terminiga"), saab otse siit vormilt lisada andmestikuga seotud sõnastikku uus termin. Selleks vajutada "Seos andmesõnastiku terminiga" välja taga olevat ikooni, misjärel avatakse aken termini sisestamiseks.

Avanenud aknasse sisestada uus termin. Kui sisestatud termin on siiski andmesõnastikus olemas, siis kuvatakse selle kohta välja alla teade. Sisestatud termini andmestikuga seotud andmesõnastikku salvestamiseks vajutada nupule "Lisa termin". Salvestamise õnnestumisel, sisestusaken kaob ning lisatud termin kuvatakse välja "Seos andmesõnastiku terminiga". Hiljem tuleb lisada andmesõnastiku kaudu ka seos ärisõnastiku mõistega (vt ptk Andmesõnastiku termini sidumine ärisõnastiku mõistega).
Pärast muudatuste sisestamist vajutada nupule "Salvesta ja ava järgmine", misjärel kuvatakse järgmine andmeelement. Kui tabeli veerude nimekiri on lõpuni käidud, siis kuvab süsteem sellekohase teavituse.
Andmeelemendi vormi sulgemiseks vajutada nupule "Tagasi".
Andmeelemendi kirjelduse vormi all kuvatakse andmeelemendiga seotud termineid visuaalina. Visuaali kuvatakse juhul, kui andmeelemendil on seos andmesõnastiku terminiga.

Visuaalil kuvatakse andmeelemendi kohta (esimene hall kast) järgmine info:
skeem (joonisel "rel_synniregister"), kus asub tabel (joonisel "isikuandmed"), kus asub andmeelement (joonisel "isa_isikukood").
andmeelemendiga seotud andmesõnastiku termin (lilla kast)
andmesõnastiku terminiga seotud ärisõnastiku termin (roheline kast)
Kui ärisõnastiku terminil on veel omakorda seoseid, siis klikates termini nimele, avanevad järgnevad ärisõnastiku termini seosed.
Seoste graafilist visuaali saab vaadata täisvaates nupust
Täisvaates saab visuaali suurendada ja vähendada kasutades klahvi "Ctrl" + hiire rullik.
Täisvaatest saab väljuda nupust "X".
Andmeelementide importimine
Andmehalduritel ja vastava andmestiku andmeomanikel on võimalik täiendada andmeelementide kirjeldusi ning seejärel importida need muudatused RIHAKEsse läbi nupu "Impordi andmeelemendid" andmehoidla tabelite nimekirja lehel (vt ptk Andmetabelite nimekiri esimest joonist).
Andmeelementide kirjelduste muutmiseks, laadida alla andmeelementide fail (vt ptk Andmeelementide eksportimine).
Peale faili salvestamist oma arvutisse, saab selle importida RIHAKEsse.
Importida saab ainult lisatud või muudetud andmeelemendi kirjeldusi, seost andmesõnastiku terminiga, seost klassifikaatoriga, tähelepanu vajavat kommentaari, märkust ning staatust. Muuta ei saa tehnilisi andmeid, mis on eristatud eksportfailis halli tekstina. Importida ei saa andmeelemente, millel on seos kustutatud andmesõnastiku terminitega.
Andmeelementide importimiseks vajutada andmeelementide tabelite nimekirjas nupule "Impordi andmeelemendid". Seejärel valida andmeelementidega fail. Importimise õnnestumisel salvestatakse muudatused RIHAKEsse.
Andmeelementide importimise fail peab olema *.XLSX, kus esimesel lehel on imporditavad andmed ja esimene rida on päise rida. Esimeses reas olevad nimetused ja nende selgitused on toodud järgnevas tabelis.
PS! Halle veerge muuta ei tohi. Kui muudetakse veerge: Andmehoidla, Tabel, Andmeelement, siis import ebaõnnestub. Kui muudetakse veerge: Kommentaar (andmebaasis), Tüüp, Ärisõnastiku mõiste, Viimane muutmise aeg, siis import õnnestub, aga veergu lisatud infot andmebaasi ei salvestata.
XLSX veerg | Esimeses reas olev veeru nimetus | Selgitus | Andmete formaat |
|---|---|---|---|
A | Id | Andmeelemendi RIHAKEse unikaalne identifikaator. NB! Kasutaja väärtust ei muuda! | Täisarv |
B | Andmehoidla | Andmehoidla nimetus, mis anti andmehoidlale selle ühenduse lisamise vormil ning kust andmeelement pärineb. NB! Kasutaja väärtust ei muuda! RIHAKE tuvastab antud väärtuse alusel, millise andmeelemendi kirjeldust muudetakse. | Vabatekst, kohustuslik |
C | Tabel | Andmehoidla tabeli tehniline nimetus, kust andmeelement pärineb. NB! Kasutaja väärtust ei muuda! RIHAKE tuvastab antud väärtuse alusel, millise andmeelemendi kirjeldust muudetakse. | Vabatekst, kohustuslik |
D | Andmeelement | Andmehoidla tabeli veeru ehk andmeelemendi tehniline nimetus. NB! Kasutaja väärtust ei muuda! RIHAKE tuvastab antud väärtuse alusel, millise andmeelemendi kirjeldust muudetakse. | Vabatekst, kohustuslik |
E | Kirjeldus | Andmeelemendi kirjeldus. Lühike kirjeldus andmeelemendi allikast, kontekstuaalsest tähendusest, kasutusest. | Vabatekst |
F | Kommentaar (andmebaasis) | Andmebaasi tabeli veeru tehniline kommentaar. NB! Kasutaja väärtust ei muuda! | Vabatekst |
G | Tüüp | Andmebaasi tabeli veeru tüüp (tehniline). NB! Kasutaja väärtust ei muuda! | Vabatekst |
H | Andmesõnastiku termin | Andmeelemendiga seotud andmesõnastiku termini nimetus. Kasutaja saab lisada importimise teel seose ühe andmesõnastiku terminiga, mis on RIHAKEses olemas ning pärineb vastava andmestikuga seotud andmesõnastikust. Kui soovitakse importida terminit, mida veel andmestikuga seotud sõnastikus ei ole, tuleb termin esmalt lisada vastavasse sõnastikku RIHAKEses. Kohustuslik täita juhul, kui vastava andmeelemendi staatus on failis KIRJELDATAV ja kirjeldamist on alustatud (elemendile on lisatud märkus, seos või muu kirjeldus). | Vabatekst, kohustuslik kirjeldatud tingimustel |
I | Ärisõnastiku mõisted | Nimekiri andmeelemendiga läbi andmesõnastiku termini seotud ärisõnastiku terminite nimetustest. NB! Kasutaja väärtust ei muuda! Seost ärisõnastiku terminiga saab luua andmesõnastiku termini vaatest ning vastava andmesõnastiku termini sidumisel andmeelemendiga tekib andmeelemendi ja ärisõnastiku termini vahel seos automaatselt. | Vabatekst |
J | Sildid | Andmeelemendiga seotud sildid eraldatud komaga. Kasutaja saab lisada importimise teel seose ühe või mitme sildiga, mis on RIHAKEses olemas. Kui soovitakse importida silti, mida veel RIHAKEses ei ole, tuleb silt esmalt lisada RIHAKEsse (vt ptk Andmeelementide kirjelduse muutmine "Sildid" kirjeldust). Mitme sildi lisamiseks tuleb sildid eraldada komaga. Näide: "isikuandmed, põhiandmed". alates versioonist 1.13.0 | Vabatekst |
K | Mõõtühik | Andmeelemendi mõõtühik SI-süsteemist. Kasutada saab ainult mõõtühikuid, mis on olemas RIHAKESEs (vt andmeelemendi kirjeldusvormi rippmenüüst). Sisestada saab kas ainult lühendit, nimetust või nimetust koos lühendiga sulgudes. | Väärtused rippmenüüst |
L | Seotud loendi tähis | Klassifikaatori versiooni lühend. Koosneb klassifikaatori/loendi lühendist ja tema versiooni lühendist. Sisestada klassifikaatori või loendi lühend, tühik, versiooni lühend. Näide: EHAK 2022v4, kus EHAK on klassifikaatori "Eesti haldus- ja asustusjaotuse klassifikaator" lühend ning "2022v4" on selle klassifikaatori versiooni lühend Kasutaja saab lisada importimise teel seose ühe klassifikaatori või loend versiooniga, mis on RIHAKEses Klassifikaatorite all olemas. | Vabatekst |
M | Andmeelementide grupi nimetus | Andmeelementide grupi nimetus, saab lisada ühe väärtuse. Väärtust saab eemaldada. | Vabatekst, peab kattuma grupi nimega andmebaasis |
N | Vajab tähelepanu | RIHAKEse kasutaja poolt sisestatud märkus. Kui lisada väärtus väljale "Vajab tähelepanu", siis kuvatakse sellel veerul ja tabelil punast hüüumärki, et kasutaja teaks, millise elemendi juurde peaks veel tagasi pöörduma, näiteks põhjusel, et kirjeldamine jääb pooleli, kuna elemendi olemus on ebaselge ja vajab uurimist. | Vabatekst |
O | Märkus | RIHAKEse kasutaja poolt sisestatud täpsustus andmeelemendi kohta või muu kirjeldus. | Vabatekst |
P | Viimane muutmise aeg | Andmeelemendi viimase muutmise kuupäev. NB! Kasutaja väärtust ei muuda! | Kuupäev formaadis |
Q | Staatus | Andmeelemendi staatus. Üks kolmest väärtusest:
| Üks järgnevatest väärtustest:
Kohustuslik |
Märkused:
Halle veerge muuta ei tohi.
Kui muudetakse veerge: Id, Andmehoidla, Tabel, Andmeelement, siis import ebaõnnestub.
Kui muudetakse veerge: Kommentaar (andmebaasis), Tüüp, Ärisõnastiku mõiste, Viimane muutmise aeg, siis import õnnestub, aga veergu lisatud infot andmebaasi ei salvestata.
Kirjeldatava staatusega andmeelemendi kirjeldamisel on kohustuslikud väljad "Kirjeldus" ja "Andmesõnastiku termin", samuti ka importfailis.
Kirjeldatava staatusega andmeelemendi kirjeldamist saab ka importimisel vahele jätta.
Kui mõni kirjeldusväli, näiteks "Märkus" on täidetud, siis on kasutaja alustanud andmeelemendi kirjeldamist ning RIHAKE nõuab kohustuslike väljade täitmist. Kohustuslike väljade täitmist ei nõuta nende andmeelementide korral, mille kirjeldamist ei ole alustatud (väljad "Kirjeldus", "Andmesõnastiku termin", "Sildid", "Seootud loendi tähis" ja "Märkus").
Importimisel muudetakse ainult neid andmeelemente, mis on importfailis olemas. Kui kustutada failist osa ridu, siis jäetakse need failist eemaldatud andmeelemendid kirjeldamata.
Kui salvestamisel mõnes reas on viga, siis teisi ridu ka ei impordita - terve nimekiri salvestatakse korraga.
Kui importimine ebaõnnestub, siis kontrolli üle järgmised asjaolud:
Kas kõik andmed on õiges formaadis, väärtuse kujul ja pikkuses, vt ülemises tabelis veergu "Andmete formaat"? Kui ei, siis parandada andmed.
Kas leidub tühje ridu (süsteem leidis andmetega rea, kuigi visuaalselt andmeid ei paista)? Kui jah, siis kustutada tühjad read vahelt ära.
Kas andmed paistavad olevat kõik korrektsed, aga import ikkagi ei õnnestunud? Kui jah, siis kirjuta üles importimise aeg ja pöördu RIHAKEse süsteemi administraatori poole, et uurida logisid, miks import ebaõnnestub.
Andmeelementide eksportimine
Andmeelemente saab andmehoidla tabelite nimekirja lehel (vt ptk Andmetabelite nimekiri esimest joonist) nupust "Ekspordi andmeelemendid" xlsx-failina allalaadida. Fail genereeritakse vastavalt valitud tabelitele.
Kõikide andmestiku andmeelementide allalaadimiseks klikata andmebaasi tabelite nimekirja päisereas "vali kõik" linnuke ning "Ekspordi andmeelemendid".
Üksiku või üksikute andmestiku andmeelementide allalaadimiseks klikata vastava/-te tabelite valikul (linnuke) - valikuid saab teha ka vahelehti vahetades või otsingufiltrit kasutades. Seejärel "Ekspordi andmeelemendid".
Andmestiku seosed
Andmestiku seoste alamlehel saab vaadata ja hallata andmestiku eelkäijaid/järeltulijaid ning alamandmestikke.
Eelkäija on teine andmestik, mida asendab kirjeldatav andmestik. Järeltulija on teine andmestik, mis asendab kirjeldatavat andmestikku.
Andmestike seoste lehe ülemises plokis kuvatakse andmestiku eelkäijad ja järeltulija visuaalina.
Alumises plokis kuvatakse alamandmestike nimekiri koos detailidega - sealjuures alamandmestike andmeelementide summa kuvamisel ei arvestata kustutatud ja skaneerimisel mitteleitud elementidega.

Andmestiku seoseid saavad lisada ja muuta andmehaldur ja vastava andmestiku omanik.
Eelkäija/järeltulija kuvamine ja haldamine
Andmestiku eelkäijaid ja järeltulijaid saab vaadata andmestiku seoste lisamise lehelt. Sinna jõudmiseks tuleb Andmestiku kaardilehel klikata lingil "Lisa andmestiku seos" või "Vaata andmestiku seoseid"
Nupust "Halda eelkäijaid/järeltulijaid" avaneb uus aken, millelt andmehaldur/omanik saab lisada RIHAKEses olevaid andmestikke ja valida seose tüübi.
![]()
| ![]()
|
|---|
Alamandmestikud
Alamandmestik on oma olemuselt sarnane andmestikule: sarnane kaardileht, vormid, ATVsse saatmine, rollide õigused. Selle osa all on kirjeldatud alamandmestiku eripärad. Kõik muu toimib sarnaselt andmestikule.
Alamandmestike osas nimetame me andmestikku (millel on alamandmestikud) ka ülemandmestikuks, et tekst oleks paremini mõistetav.
RIHAKEses on võimalik jagada andmestik alamandmestikeks (alamandmestikule alamandmestikku lisada ei saa) ja seda kahel viisil.
Üks viis on luua andmestik nö katusena, kus on kirjeldatud metaandmed, kuid andmehoidlaga ühendust ei looda. Näiteks andmestik "Loomade register". Selle andmestiku alla saame lisada näiteks
alamandmestiku "Lemmikloomade register", mis on seotud ühe või mitme andmehoidlaga (Lemmikloomade andmebaas);
alamandmestiku "Metsloomade register", mis on seotud ühe või mitme andmehoidlaga (Metsloomade andmebaas);
jne.
Teine võimalus on jagada andmestiku andmehoidla tabelid erinevate alamandmestike vahel. Seda viisi saab kasutada suurte andmebaaside puhul, kus on tabelid mitme erineva teema kohta. Näiteks on üks suur andmebaas "Loomade andmebaas", mille ühenduse me lisame andmestiku "Loomade register" alla. Selle andmestiku alla saame lisada näiteks
alamandmestiku "Lemmikloomade register", mis on seotud "Loomade registri" all oleva Loomade andmebaasi kümne tabeliga;
alamandmestiku "Metsloomade register", mis on seotud "Loomade registri" all oleva Loomade andmebaasi seitsme tabeliga;
jne.
Erandjuhtudeks on jäetud võimalus ka mõlemaid viise kombineerida. Näiteks on võimalik lisada erinevaid andmebaasi ühendusi nii andmestikule kui ka alamandmestikule.
Asutus valib vastavalt vajadusele omale sobiva viisi andmestiku hierarhiliseks (kahetasandiline: andmestik, alamandmestik) kirjeldamiseks.
Alamandmestiku kirjeldamiseks on vaja läbida järgmised sammud:
Alamandmestiku lisamine (uue andmestiku lisamine või olemasolevate seast valimine) (vt ptk Alamandmestiku lisamine);
Andmeomanike lisamine (uue lisamine või pärimine ülemandmestikult) (vt ptk Andmeomanike lisamine alamandmestikule);
Andmehoidla ühenduse lisamine (uue lisamine ja/või ülemandmestiku andmehoidla pärimine) (vt ptk Andmeelementide lisamine alamandmestikule);
Andmeelementide lisamine (uue andmehoidla lisamisel tekivad automaatselt minutite jooksul, ülemandmestiku andmehoidla puhul tuleb valida tabelid) (vt ptk Andmeelementide lisamine alamandmestikule).
Alamandmestiku lisamine
Andmestikule alamandmestikku saab lisada Andmestiku kaardilehelt klikates lingil "Lisa andmestiku seos" või "Vaata andmestiku seoseid", kust suunatakse selle andmestiku seoste lisamise lehele.

Seejärel antakse võimalus, kas lisada uus andmestik andmestiku seoseks või valida varasemalt RIHAKEses kirjeldatud andmestik andmestiku seoseks:

Alamandmestiku lisamise viisid:
kui valida "Lisa uus", siis avaneb andmestiku metaandmete vorm, mis on eeltäidetud ülemandmestiku andmetega. Vajadusel võib neid andmeid muuta. Kui andmed salvestada, siis tekib uus andmestik alamandmestikuna vastava andmestiku alla. Alamandmestikku näeb ka Andmestike lehel;
kui alamandmestik on andmestikuna RIHAKEses eelnevalt juba kirjeldatud, siis saab ka selle lisada mõne andmestiku alamandmestikuks. Alamandmestikuks saab lisada vaid sellist andmestikku, mis ei ole juba mõne andmestiku alamandmestik.
Andmeomanike lisamine alamandmestikule
Alamandmestikule on võimalik lisada omanikke vastavalt sellele, kas alamandmestike omanikud on erinevad või samad, mis ülemandmestike omanikud.
Alamandmestikele saab lisada omanikke
käsitsi ükshaaval;
pärida omanike nimekiri ülemandmestikult.
Kui ülemandmestiku omanike nimekirjas muudatusi teha, siis need alamandmestike nimekirjas ei kajastu. Samuti ka vastupidi.
Andmeelementide lisamine alamandmestikule
Andmeelementide saamiseks tuleb lisada uus andmehoidla ühendus või pärida ülemandmestikult andmehoidla ühendus ja valida soovitud tabelid alamandmestikule.
Uue andmehoidla ühenduse lisamine alamandmestikule (ei ole seotud ülemandmestikuga)
Kui alamandmestikule soovitakse lisada uusi ülemandmestikust sõltumatuid andmebaasi tabeleid, st uut ülemandmestikust sõltumatut andmehoidla ühendust, siis tuleb lisada uus andmehoidla ühendus samuti nagu tavalise andmestiku puhul (vt ptk Füüsilise andmehoidla lisamine ja muutmine). Pärast andmehoidla ühenduse lisamist ja skaneerimist tekivad andmeelemendid automaatselt minutite jooksul ainult alamandmestikule.
Ülemandmestiku andmeelementide osaline või täielik lisamine ka alamandmestikule
Kui alamandmestikule soovitakse lisada ülemandmestiku andmeelemente, siis tuleb lisada ülemandmestiku andmehoidla ka alamandmestiku andmehoidlate nimekirja järgmiselt:
klikata alamandmestiku kaardilehel osas "Füüsiliste andmehoidlate ühendused" lingil "Vali andmeühendus ülemandmestikult";
avaneb vorm, kus tuleb valida ülemandmestiku andmehoidla, mille andmeelementide tabeleid soovitakse alamandmestikule pärida;
seejärel kuvatakse selle andmehoidla tabelite nimekiri, kust tuleb valida linnutades tabelid, mida soovitakse alamandmestikule lisada - ühte tabelit saab lisada ka mitmele alamandmestikule;
salvestamisel lisatakse kõik tabelid ka alamandmestiku alla.
Andmeelementide kirjelduste lisamisel/muutmisel andmestiku või alamandmestiku vaatest salvestatakse kirjeldused nii andmestiku kui ka alamandmestiku vaates ehk andmeelement, mis kuulub nii andmestikule kui ka alamandmestikule ei saa olla erinevates vaadetes erineva kirjeldusega.
Kui skaneerimise käigus lisandub ülemandmestiku tabelile uus veerg, siis kajastub see ka vastavalt alamandmestiku vaates.
Kui skaneerimise käigus lisandub ülemandmestikule uus andmehoidla tabel, siis kajastub see ainult ülemandmestiku vaates ning seda saab lisada soovi korral ka alamandmestikule või mitmele.
Vormil "Vali ülemandmestiku andmehoidla ühenduse tabelid" on linnutamise kastikeste kohal päises ka "Vali kõik" linnutamise kastike. Kui märkida kõikide tabelite korraga valimine, siis
valitakse mitme vahelehe puhul kõik tabelid vahelehtede üleselt;
kui tabeleid või skeeme on otsinguga filtreeritud, siis valitakse ainult kõik otsingu tulemusena saadud tabelid.
Tabelid kuvatakse vaikimisi tähestiku järjekorras.

Andmeelementide eemaldamine alamandmestikult
Andmeelementide eemaldamiseks tuleb vastavalt, kuidas elemendid on lisatud, kas eemaldada alamandmestiku andmehoidla ühendus või eemaldada alamandmestiku vaatest ülemandmestikult päritud andmehoidla ühendus.
Alamandmestiku andmehoidla ühenduse eemaldamine (ei ole seotud ülemandmestikuga)
Kui alamandmestikult soovitakse eemaldada ülemandmestikust sõltumatuid andmebaasi tabeleid, st ülemandmestikust sõltumatu andmehoidla ühendust, siis tuleb eemaldada andmehoidla ühendus samuti nagu tavalise andmestiku puhul (vt ptk Füüsilise andmehoidla ühenduse eemaldamine). Pärast andmehoidla ühenduse eemaldamist kaovad kõik selle andmehoidla andmeelemendid.
Ülemandmestiku andmeelementide osaline või täielik eemaldamine alamandmestikult
Kui alamandmestikult soovitakse eemaldada osaliselt ülemandmestiku andmeelemente (elemendid ülemandmestikule jäävad alles), siis tuleb eemaldada ülemandmestiku tabeleid alamandmestikult järgmiselt:
klikata alamandmestiku kaardilehel osas "Füüsiliste andmehoidlate ühendused" lingil "Vaata andmehoidlate ühendusi";
avaneb andmehoidlate nimekiri, kus tuleb valida ülemandmestiku andmehoidla link "Vali tabelid";
avaneb tabelite valimise vorm, kus saab lisada ja eemaldada tabelitelt linnukesi;
salvestamisel muutub vastavalt alamandmestiku vaates tabelite ja andmeelementide koosseis. Ülemandmestiku vaates ei muutu midagi.
Kui alamandmestikult soovitakse eemaldada kõik ülemandmestiku andmeelemendid (elemendid ülemandmestikule jäävad alles), siis tuleb eemaldada ülemandmestiku andmehoidla ühendus alamandmestikult järgmiselt:
klikata alamandmestiku kaardilehel osas "Füüsiliste andmehoidlate ühendused" lingil "Vaata andmehoidlate ühendusi";
avaneb andmehoidlate nimekiri, kus tuleb valida ülemandmestiku andmehoidla link "Vali tabelid";
avaneb tabelite valimise vorm, kus klikates nupul "Eemalda ühendus" kaovad alamandmestiku vaatest nii ühendus kui ka selle tabelid. Ülemandmestiku vaatesse jäävad need alles.
Andmemudel
Andmestiku andmemudeli visuaali osa kuvatakse andmestiku kaardilehel juhul, kui andmestikul on andmehoidla ühendus ja skaneerimise tulemusena saadud andmeelemendid. Andmemudeli visuaalil ei kuvata kustutatud ja skaneerimisel mitteleitud andmeelemente. Andmemudeli nägemiseks tuleb valida filtrites andmehoidla ning skeem, mille andmemudelit visualiseerida soovitakse. Seejärel genereerib RIHAKE olemasolevate andmete põhjal andmemudeli. Andmemudelil on kuvatud skaneerimise tulemusena saadud tabelid ja tabelite vahelised seosed. Tabeleid saab visuaalil ka lohistada. Selleks liikuda hiirega tabeli sisu osale, näiteks terminite kohale, ja hiire klikki peal hoides liigutade tabel visuaalil soovitud kohta.
Andmemudeli saab eksportida, vajutades andmestiku kaardilehel all paremal nupule "Ekspordi andmemudel". Eksportimisel ei kaasata kustutatud ja skaneerimisel mitteleitud elemente.

Tabeli päises on tabeli nimetus - link vastava tabeli veergude (andmeelementide) nimekirja lehele (NB! link realiseeritakse 1.8 versiooniga). Kui skaneerimise käigus on saadud ka tabeli kommentaar, siis kuvatakse tabeli päises paremal küsimärgi ikoon, millele hiirega peale liikudes kuvatakse selle tabeli kommentaar. Tabeli sisuks on tabeli veerud, mille selgitamiseks kuvatakse paremale selle andmeelemendiga seotud andmesõnastiku terminit. Tabeli täisvaates nägemiseks klikata allasuunatud noolega nupul.
Täisvaates kuvamiseks klikata andmemudeli üleval paremas nurgas täisvaate ikoonile. Täisvaate sulgemiseks klikata üleval paremal nurgas sulgemise nupul või Esc-nupuga klaviatuuril.
Andmestike sarjad
Vaatamiseks valida vasakmenüüst "Andmestikud", misjärel avatakse nimekirjade vaade, kus ülevalt ribalt saab valida “Sarjad”.
Andmestike sarja moodustavad mingi kindla rühmitamiskriteeriumi alusel kokku kuuluvad andmestikud. Sarjade nimekiri on leitav andmestike nimekirja lehelt.
Nimekirjas kuvatakse sarja pealkiri, andmestike arv sarjas ja sarja kirjelduse viimase muutmise aeg. Sarja nimele klikkimisel avatakse sarja detailvaade. Andmestiku sarja detailvaate jaotises "Sarja andmestikud" on kuvatud andmestikud esimesest kuni viimase andmestikuni. Vahepealsed andmestikud kuvatakse kasutaja määratud järjekorras.
Sarja andmestike nimekirjas kuvatakse andmestiku andmeelementide summa, kus ei arvestata kustutatud ja skaneerimisel mitteleitud andmeelemente.

Sarja lisamine ja eemaldamine
Sarja saab lisada andmehaldur sarjade nimekirja lehelt, klikates paremal üleval nupule "Lisa sari". Seejärel avaneb sarja metaandmete vorm.

Täita sarja metaandmed.
Väli | Selgitus |
|---|---|
Pealkiri* | Andmestike sarja täielik nimetus. Üksikutest tabelitest koosneva andmestike sarja defineerimisel tuleb pealkirjastamisel lähtuda tabelite pealkirjastamise reeglitest. Näide: "Remondi- ja rekonstrueerimistööde hinnanindeks võrreldes eelmise aastaga", "Liiklusõnnetused aastate kaupa" |
Kirjeldus* | Sarja kuuluvate andmestike sisuline lühikirjeldus ja andmetega seotud üldiste eesmärkide kirjeldus. Soovitav on kirjeldada ka andmestiku sarja komponentide ulatus, mis jaotuse tingis. Näide: "Remondi- ja rekonstrueerimistööde hinnaindeks aastate võrdluses, mida iseloomustab nimetatud töödele iseloomuliku ehitustegevuse maksumuse muutus ametihoonete puhul ehitusplatsi otsekulude tasemel. Lisaks on 2017. aasta andmed kuude ja kvartalite kaupa." |
Avalikustamise kuupäev | Sarja ametliku avalikustamise kuupäev. Kuupäev esitatakse ISO 8601-1 vormingus (AAAA-KK-PP). |
Omanik | Andmestike sarja sisu haldav organisatsioon, kes andmestikku levitab. Märkus 1: RIHAKE täidab andmestiku omaniku kirjelduse automaatselt kirjeldajaga seotud organisatsiooni nimetusega. |
Ruumiline kaetus | Andmetega kaetud piirkond või asukoht, maksimaalselt "kogu Eesti", võimalik kuni valla/linna tasemeni. Vaikimisi on valitud "Kogu Eesti". Saab valida mitu. Otsida saab nimetuse osa järgi. |
Andmete piirdaatumid: algusaeg | Sarja poolt hõlmatavate andmete algusaeg. Sarja andmete piirdaatumid näitavad, millist ajaperioodi sarja andmed katavad. Tagantjärele dokumenteeritud andmete puhul kirjete koostamise aeg, sh paberil (nt arhiivimaterjalid). Üldjuhul saab piirdaatumid määrata sarja andmestike piirdaatumite alusel - algusajaks valida sarja kõige varasema andmestiku algusaeg. Algusaja aasta määramine on kohustuslik, aastaarv tuleb sisestada täielikuna. Näiteks Algusaeg "1920". Valikute lõpus on kalendri-nupp, kus kuupäeva valikuga täidetakse vastavalt valitule lahtrid aasta, kuu ja päev. |
Andmete piirdaatumid: lõppaeg | Andmestiku kohta käiva ajaperioodi lõppaeg. Sarja andmete piirdaatumid näitavad, millist ajaperioodi sarja andmed katavad. Tagantjärele dokumenteeritud andmete puhul kirjete koostamise aeg, sh paberil (nt arhiivimaterjalid). Üldjuhul saab piirdaatumid määrata sarja andmestike piirdaatumite alusel - lõppajaks valida sarja kõige hilisema andmestiku lõppaeg. Täieneva sarja puhul ei ole lõppaja märkimise kohustuslik. Valikute lõpus on kalendri-nupp, kus kuupäeva valikuga täidetakse vastavalt valitule lahtrid aasta, kuu ja päev. Kui plokk "viimane andmestik sarjas" on andmestikuga täidetud, on lõppaja märkimine kohustuslik. |
Andmete uuendamise regulaarsus | Sarja uuendamise regulaarsus; uute andmestike sarja lisamise periood. Valitakse rippmenüüst. |
Kontaktpunkt | Andmestike sarja kontakt: organisatsioon või üksikisik ning alamelementidena kontaktandmed. Näide: Kultuuriministeerium, min@kul.ee, (372) 628 2222 Selgitus: organisatsiooni kontaktandmed |
Andmete salvestamiseks vajutada nupule "Salvesta".
Sarja eemaldamiseks klikib andmehaldur sarja detailvaates nupule "Eemalda" ja seejärel kinnitab või katkestab oma valiku. Kui sari on RIHAKEsest saadetud andmete teabeväravasse ja tal on ATV unikaalne identifikaator, kuvatakse kasutajale hoiatus "Sarja kustutamisel RIHAKEses kustutatakse sari ka Andmete Teabeväravas, kas olete kindel, et soovite sarja kustutada?". Kinnitamisel käivitatakse ATVs sarja kustutamise protsess ja kasutajale kuvatakse teadet, et käivitatud on kustutamise protsess, mida saab jälgida taustatööde aknast." Kui kustutamine ATV-s ebaõnnestub, siis ei kustutata sarja ka RIHAKEses.
Andmestike haldamine sarjas
Uute andmestike lisamiseks saab andmehaldur klikkida sarja detailvaate jaotises "Sarja andmestikud" kas nupule "Lisa" või "Muuda" , mis avab eraldi aknas sarja andmestike lisamise/muutmise vormi.
Andmestiku lisamiseks saab andmestikku kas otsida või valida kasutaja andmestike seast vormi vasakult ja lohistada andmestik sobivale positsioonile vormi paremal pool.
Sarja esimese ja viimase andmestiku koht on tähistatud. Vahepealsete andmestike lisamiseks tuleb vasakult lohistada andmestik "Vahepealsed sarjas" kasti või juba lisatud andmestiku peale, olemasolevale vahepealsele andmestikule saab uut andmestikku lisada nii üles- kui allapoole.
Andmestik märgitakse viimaseks juhul, kui on teada, et sarja rohkem andmestikke ei järgne. Sellisel juhul tuleb märkida ka sarja lõppaeg.
Andmete salvestamiseks vajutada nupule "Salvesta".

Sarja saab kustutada andmehaldur sarja detailvaates nupust "Eemalda".
Sarja saatmine ATV-sse
Andmestike sarja saab ATVsse saata andmehaldur. Sarja ATVsse saatmiseks valida andmestike nimekirjade lehelt sarjade nimekirjast soovitud sarjad ja vajutada nupule "Saada sarjad ATVsse".
Andmeelementide grupid
Vaatamiseks valida vasakmenüüst "Andmestikud", misjärel avatakse nimekirjade vaade, kus ülevalt ribalt saab valida “Andmeelementide grupid”.
Grupi eesmärk on teha andmeelementide haldamine mugavamaks. Grupid on RIHAKEse siseseks kasutamiseks haldamise parendamiseks ning parema ülevaate saamiseks. Neid ATVsse ei edastata. Erandina saab saata grupi kirjelduse andmeelemendi kirjelduse asemel - seda juhul, kui ei ole võimalik näiteks turvakaalutlustel üksikuid elemente saata.
Nimekirjas kuvatakse andmeelementide grupi pealkiri, andmeelementide arv grupis (ei arvestata kustutatud ega skaneerimisel mitteleitud andmeelemente) ja viimase muutmise aeg.

Uue andmeelementide grupi loomine ja sidumine ärisõnastiku mõistetega
Andmehaldur saab lisada andmeelementide gruppe. Selleks tuleb andmestike nimekirja lehe ülaservast valida jaotis "Andmeelementide grupid" ja vajutada nupule "+Lisa grupp". Avaneb andmeelementide grupi lisamise-muutmise vorm. Täita vähemalt kohustuslikud väljad ja salvestada.
Peale grupi salvestamist tekib võimalus lisada seos ärisõnastiku mõistega, selleks vajutada nupule "+Lisa seos". Seose lisamiseks avaneb eraldi aken, kus saab valida sõnastiku ja ärisõnastiku termini. Uuel avananud vormil kuvatakse valitud termini detailandmed ja seosed, seal tuleb kinnitada või katkestada seose lisamine. Seotud ärisõnastiku mõiste kuvatakse andmeelementide grupi vormil plokis "Seos ärisõnastiku mõistega", mille juures näidatakse numbrina, mite ärisõnastiku mõistet grupile on lisatud.

Väli | Kirjeldus |
|---|---|
Nimetus | Andmeelementide kogumit kirjeldav ühine nimetaja. Kohustuslik väli. Näide: ostuõiguse kehtetuks tunnistamise andmed. |
Kirjeldus | Kasutajale mõeldud andmeelementide selgitus selle sisu ja tähenduse järgi. Näide: ostuõiguse taotluse ja ostuõiguse kehtivuse andmed ning nõuete täitmise üle järelevalve teostamise andmed. |
URI | Vastavalt kokkuleppele konstrueeritud viide URI-vormingus. Genereeritakse RIHAKEse poolt. |
Seos ärisõnastiku mõistega | Saab lisada seosena 0 kuni mitu ärisõnastiku terminit. Seose eemaldamiseks klikata prügikasti ikoonil. |
|
|---|
Andmeelementide haldamine grupis
Andmeelementide grupi vormi alumises plokis "Andmeelemendid grupis" kuvatakse peale uue grupi loomist tühi tabel. Andmeelementide grupile saab lisada seose ärisõnastiku mõiste(te)ga. Andmeelementide lisamiseks vajutada nupule "Halda andmeelemete", mis kuvab otsingu elementide gruppi lisamiseks. Otsingu tulemustes ei kuvata kasutajale skaneerimisel mitteleitud ega kustutatud elemente. Juba gruppi lisatud mitteleitud ega kustutatud elemente ei näidata ka grupi koosseisus. Leitud andmeelementidest saab valida sobivad, valiku salvestamisel lisatakse andmeelemendid gruppi. Valida ei saa elemente, mis juba kuuluvad teise gruppi.
Andmeelementide grupist eemaldamiseks märgistada andmeelemendid, vajutada nupule "Eemalda grupist" ja kinnitada valik.
![]()
| ![]()
| ![]()
| ![]()
|
|---|
Andmehaldur saab andmeelementide gruppi koos andmeelementidega eemaldada. Selleks tuleb grupi detailvaates klikkida nupule “Eemalda” ja kinnitada valik. Kustutatud grupp koos andmeelementidega on nähtav kustutatud varade hulgas halduse jaotises ning seda saab taastada.

Andmeelemendid - otsing andmestike üleselt
Vaatamiseks valida vasakmenüüst "Andmestikud", misjärel avatakse nimekirjade vaade, kus ülevalt ribalt saab valida “Andmeelemendid”.
Antud vaate eesmärk on anda ülevaade andmeelementidest andmestike üleselt.
Andmeelemente kirjeldatakse andmestikupõhiselt, st vaatest Andmestikud > Andmestik > Vaata andmeelemente > Tabel > Andmeelement (vt ptk Andmeelementide nimekiri).















