Lisa 2: RIHAKEse protsessijoonised
Viimati muudetud: 21.10.2024
Sissejuhatus
Käesoleva dokumendi eesmärgiks on anda ülevaade RIHAKEse tegevustest samm-sammult. Protsessijoonised on RIHAKEse versioonist 1.23.0.
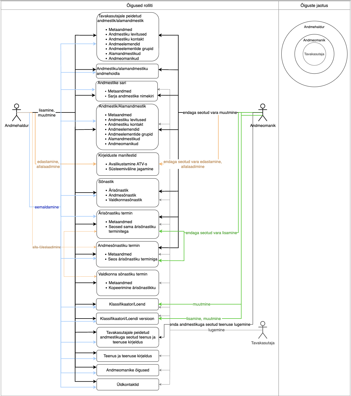
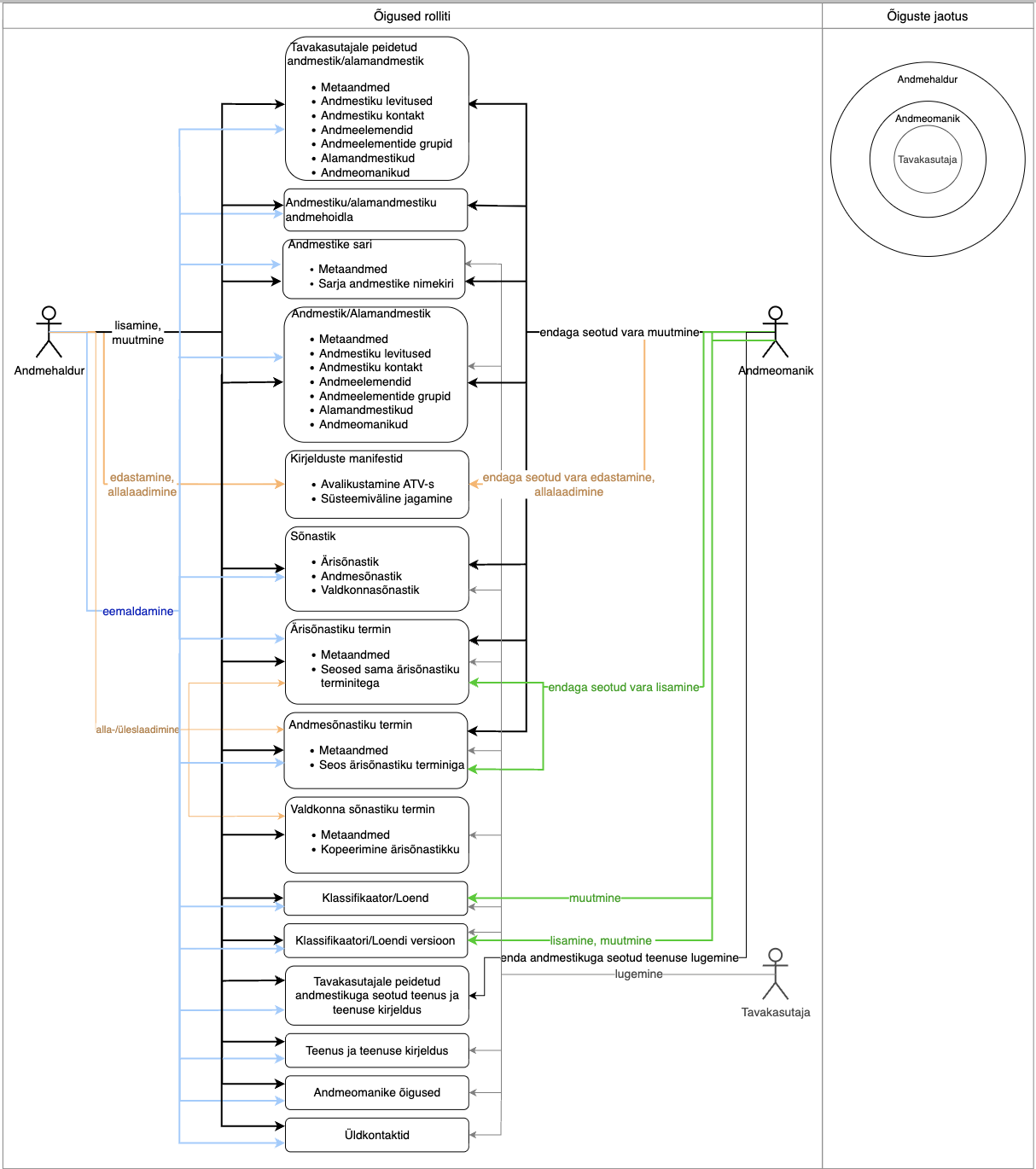
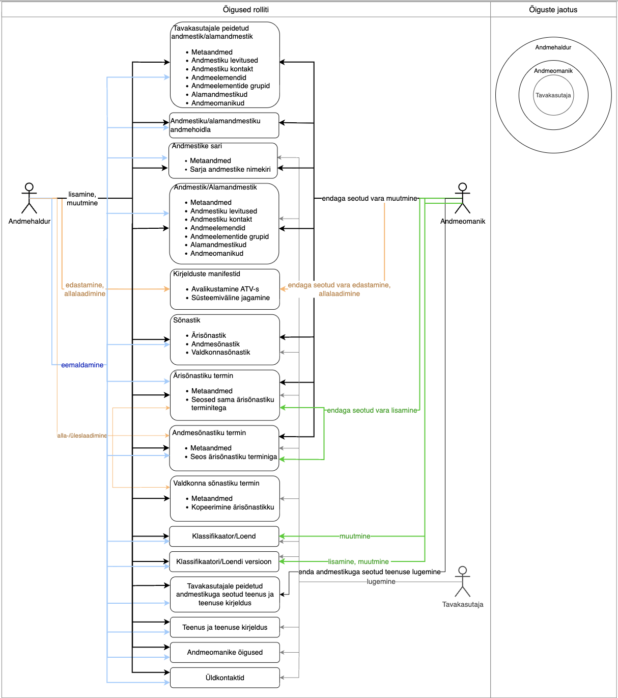
Kasutajarollid ja õigused RIHAKEses

Kasutajarollid ja õigused
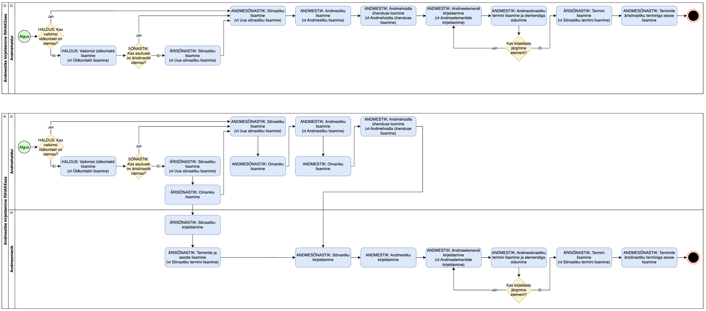
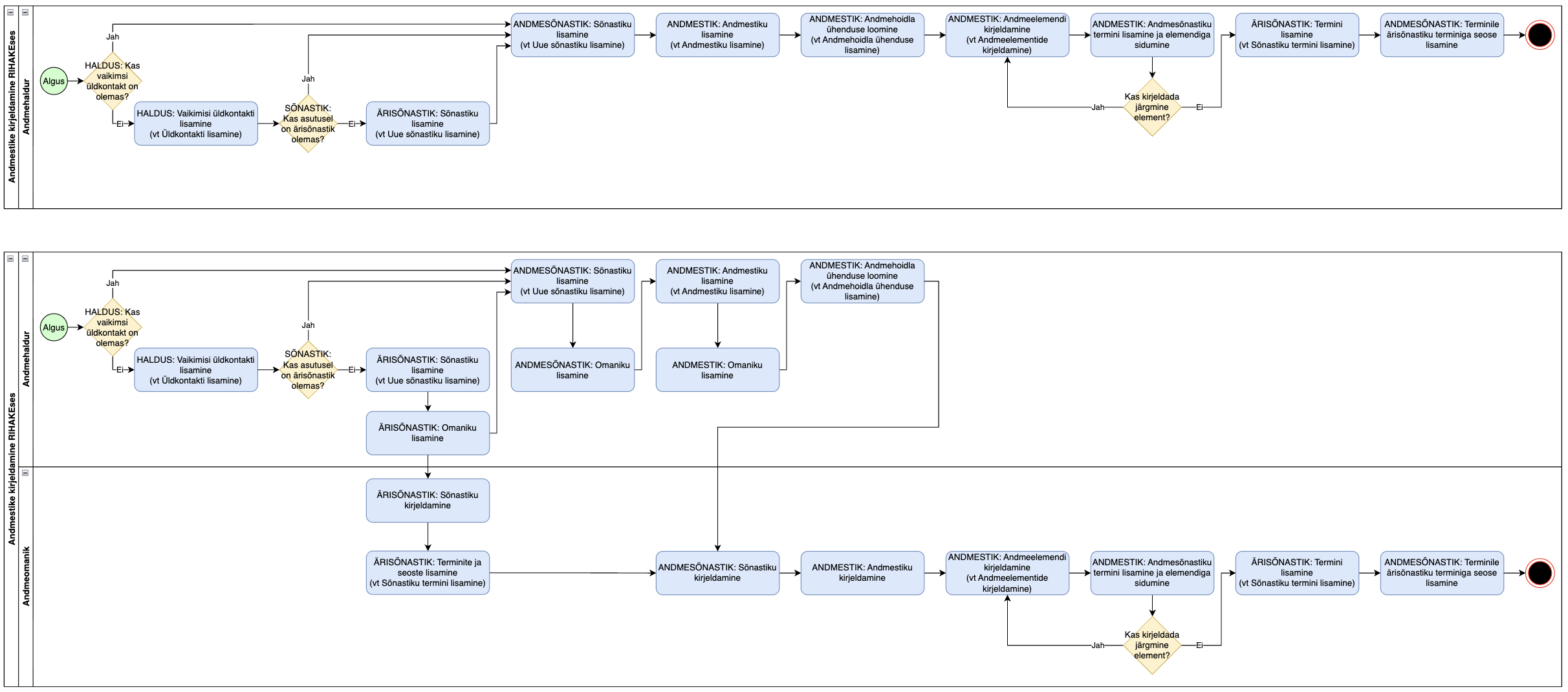
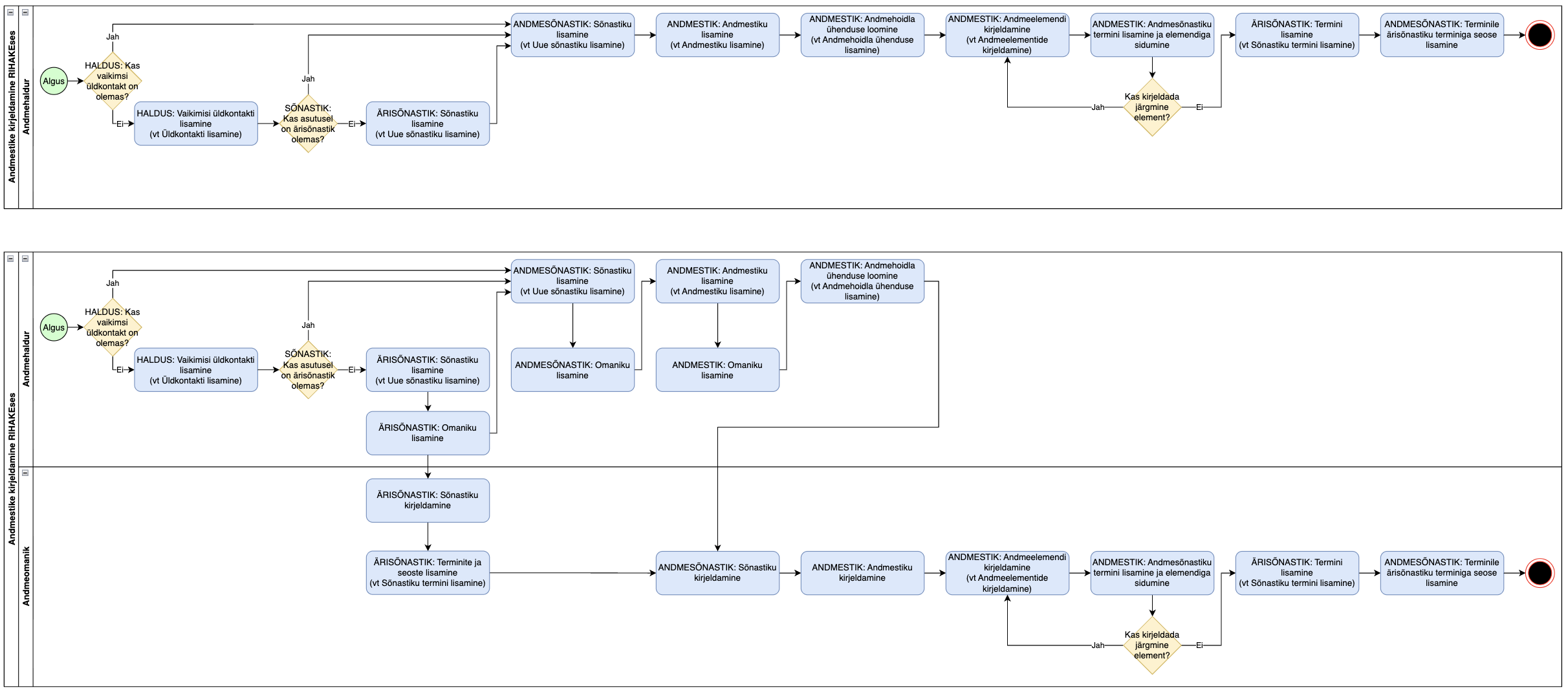
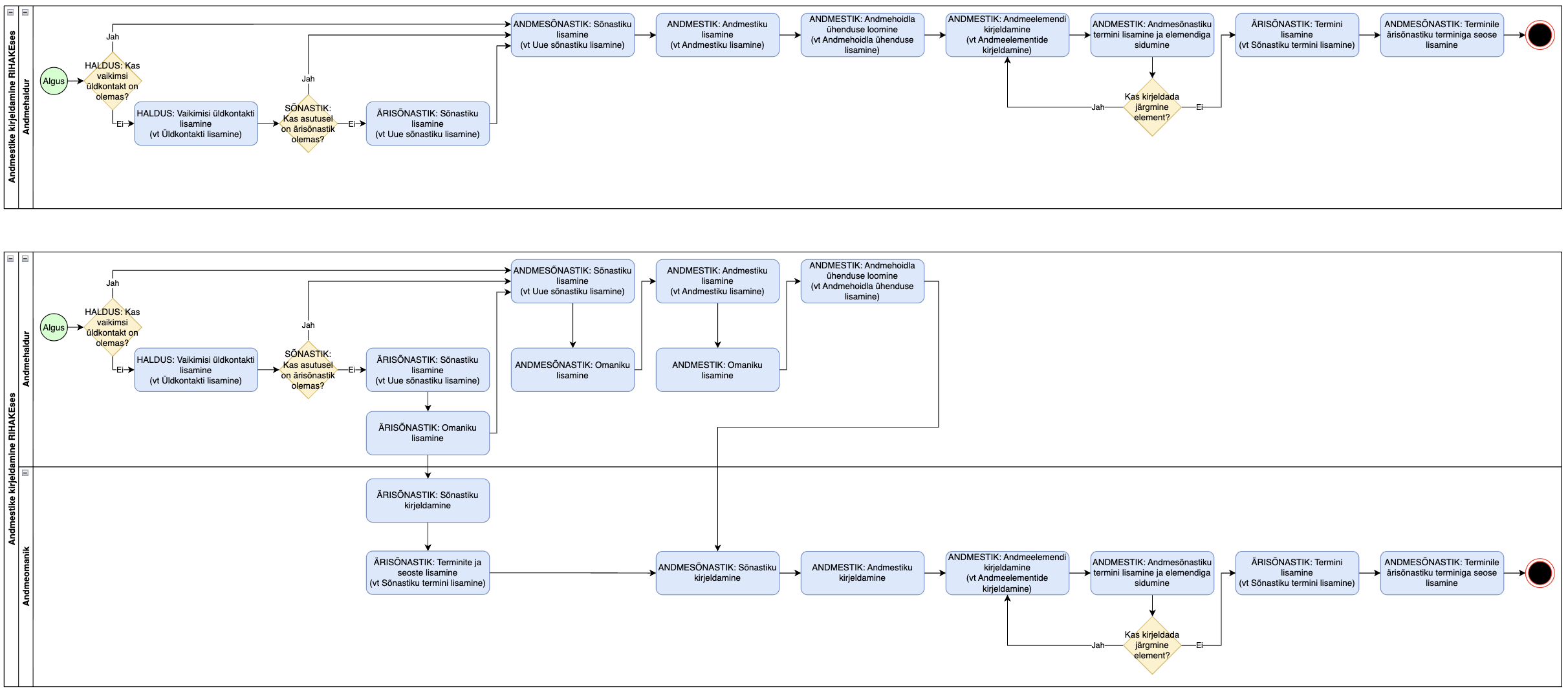
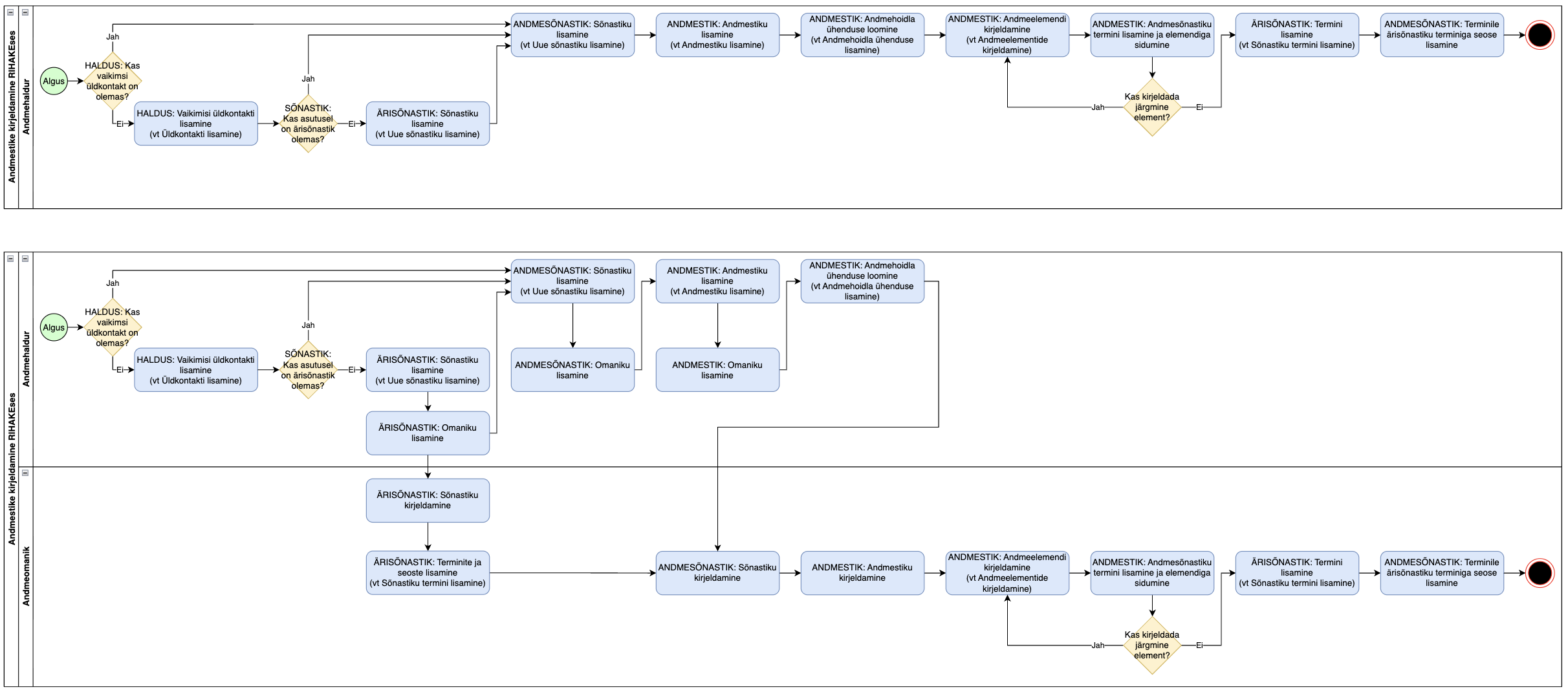
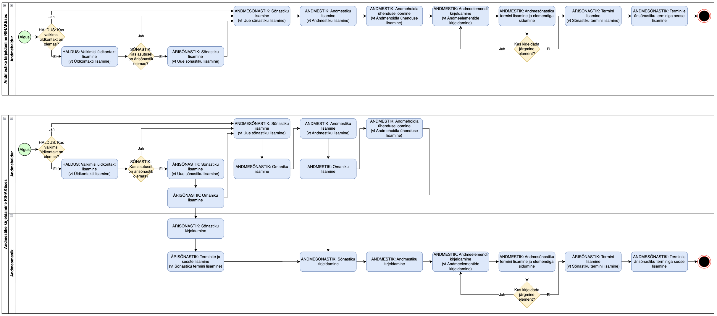
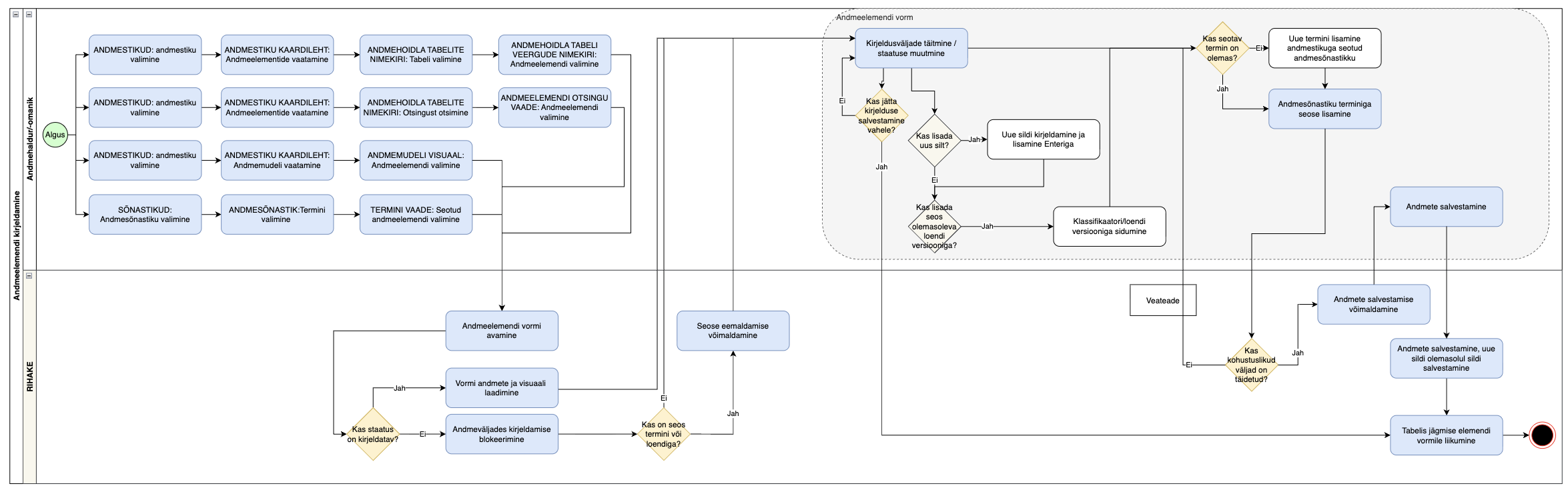
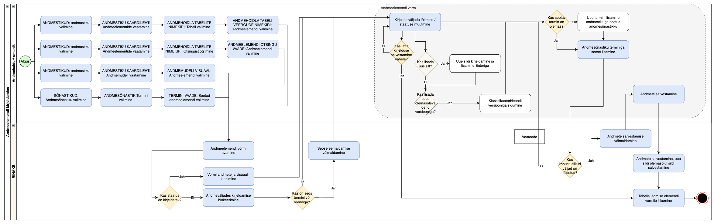
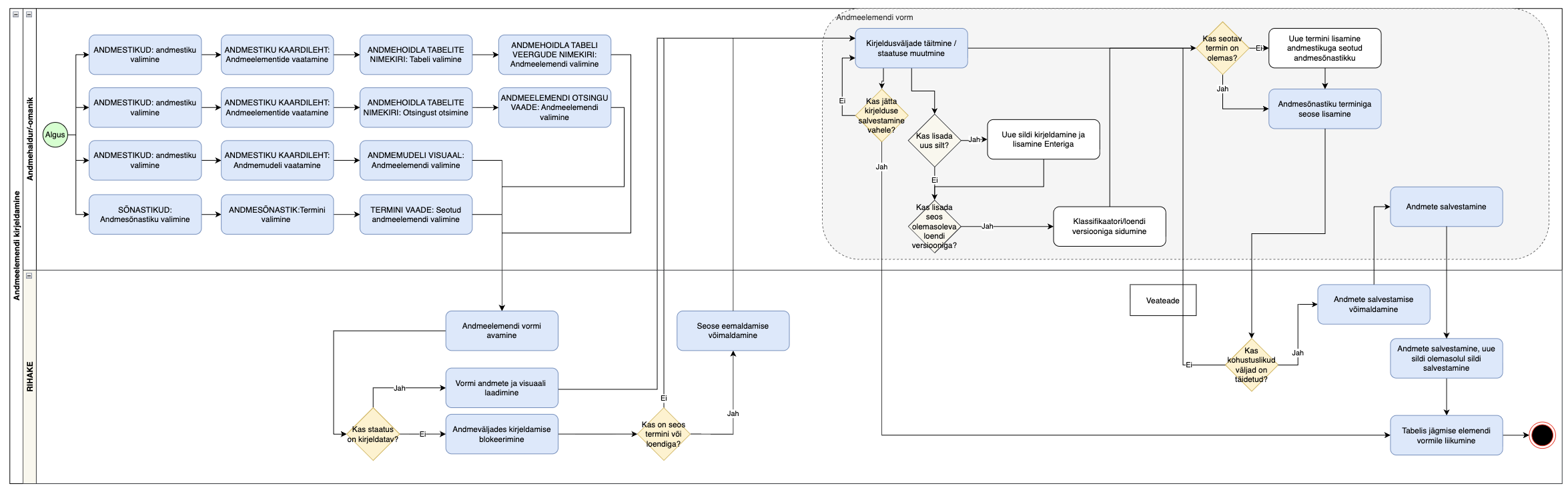
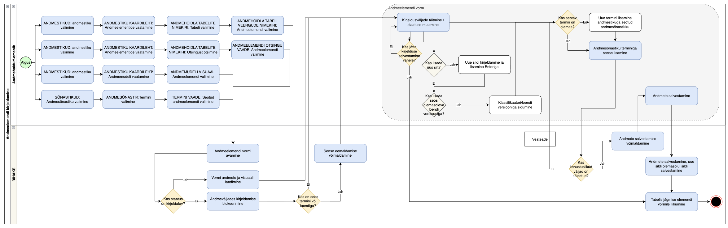
Andmestike kirjeldamise üldloogika
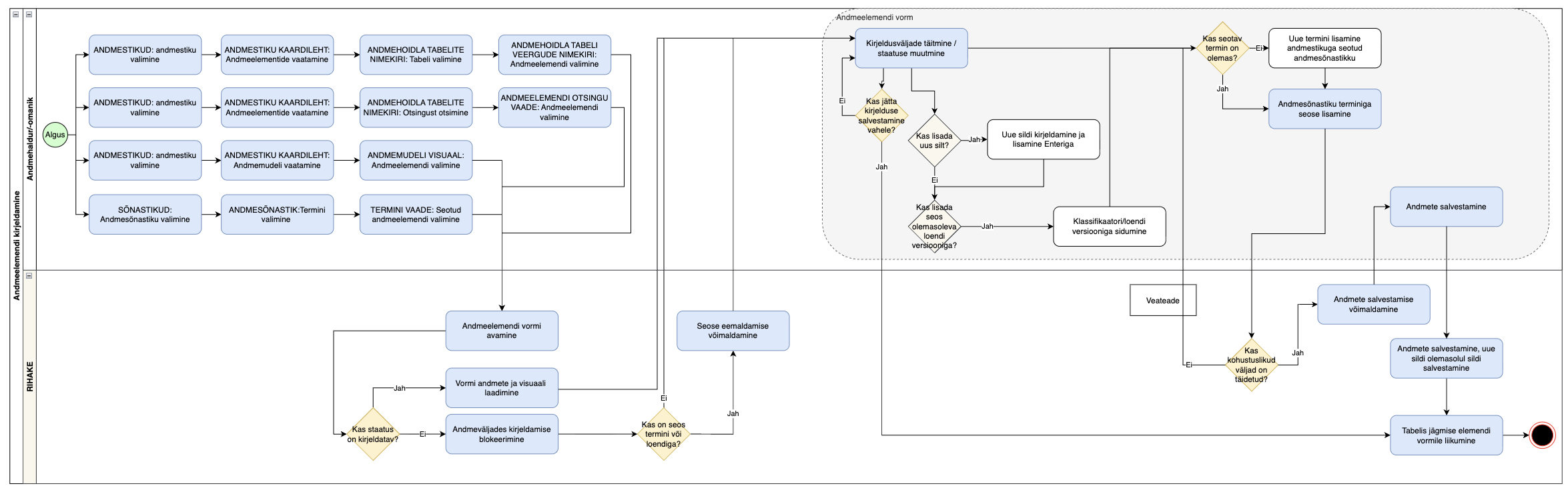
Siin on näidis, kuidas saab kirjeldusi luua. Asutuse andmestike kirjeldamisel tuleb kirjeldada andmestiku metaandmeid, skaneerida ja kirjeldada andmeelemente ning seostada need äri- ja andmesõnastiku terminitega.
Nende tegevuste järjekord sõltub kasutaja valikust - kas näiteks kirjeldada enne andmestikku või alustada sõnastike koostamisest.
Tulemus:
RIHAKEses on andmestike kirjeldused, mida võib edastada avalikustamiseks ATVsse ning sõnastikud, mille termineid saab seostada andmeelementidega.

Kirjelduste loomine RIHAKEses
Andmestik
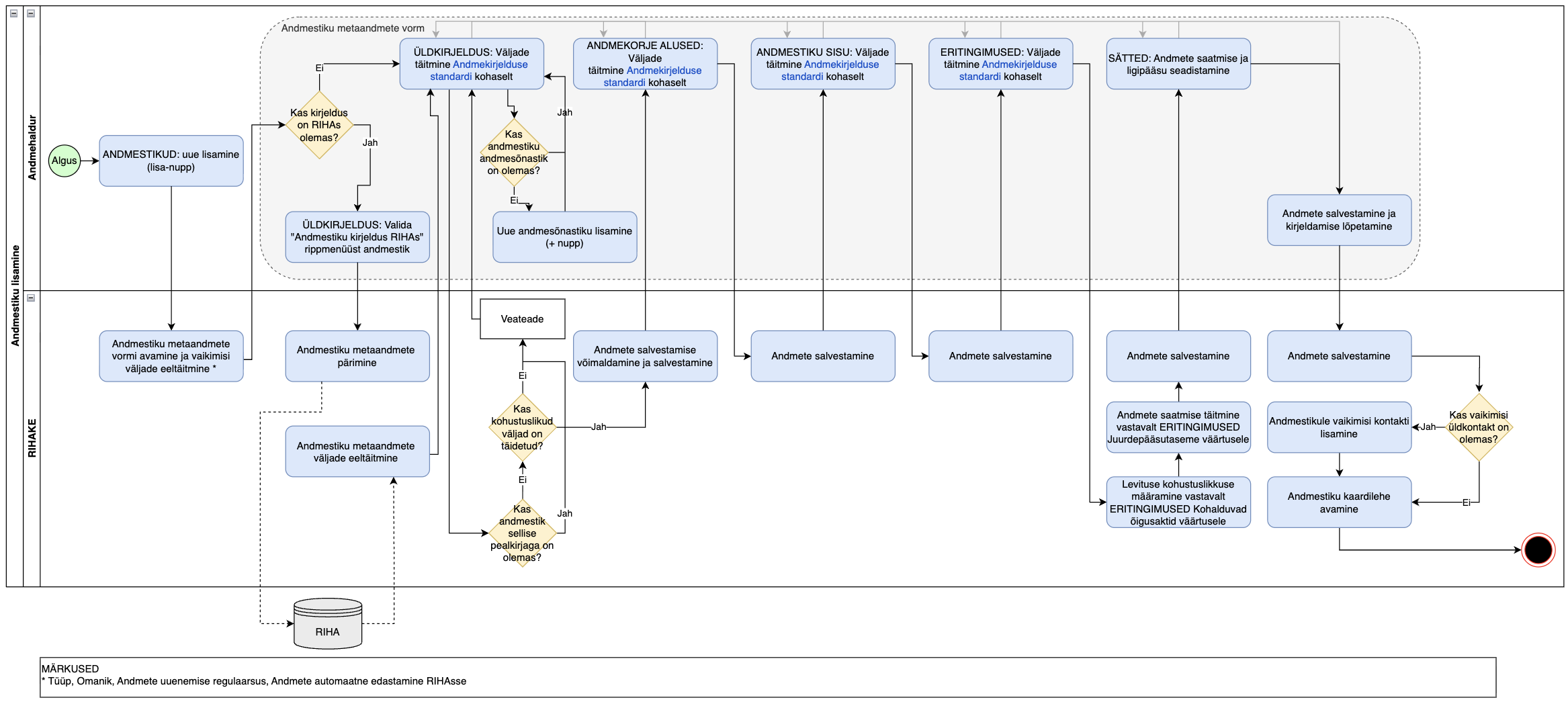
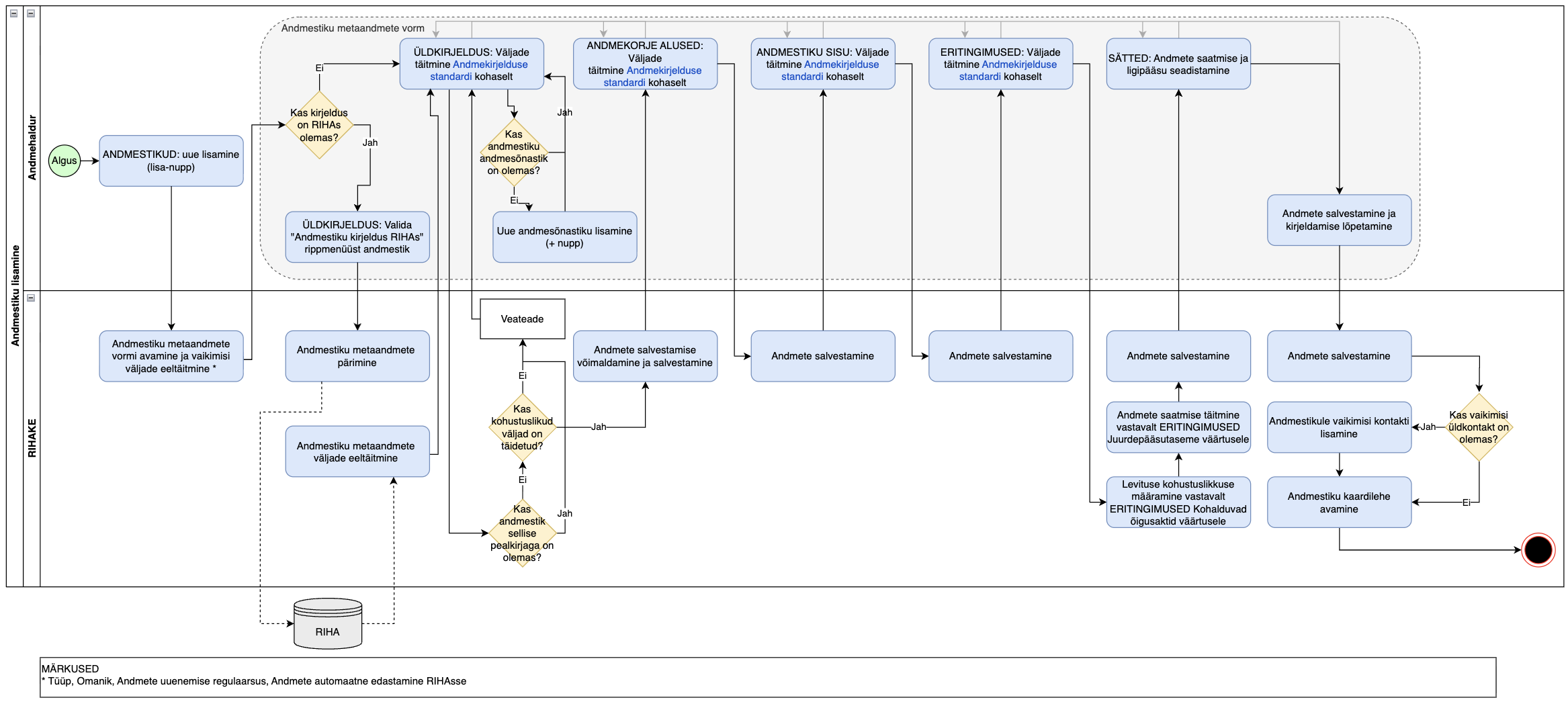
Uue andmestiku lisamine
Eeldused:
Asutuse üldkontakt on lisatud, vt “Üldkontaktide haldamine“
Tulemus:
Andmestiku kirjelduses on täidetud vähemalt kohustuslikud metaandmed ning järgnevalt saab hakata lisama muid kirjelduselemente (andmeelemendid, levitused jm)

Andmestiku lisamine
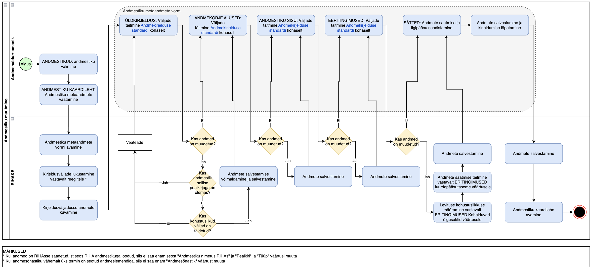
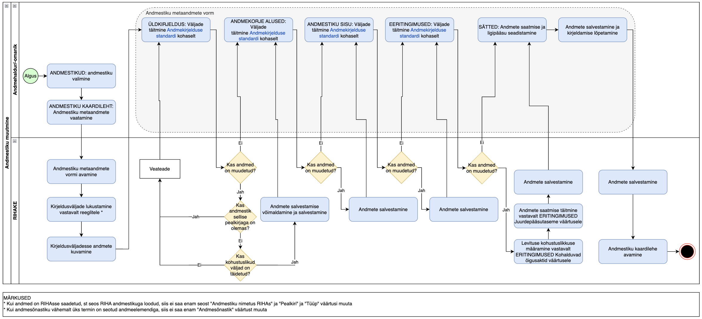
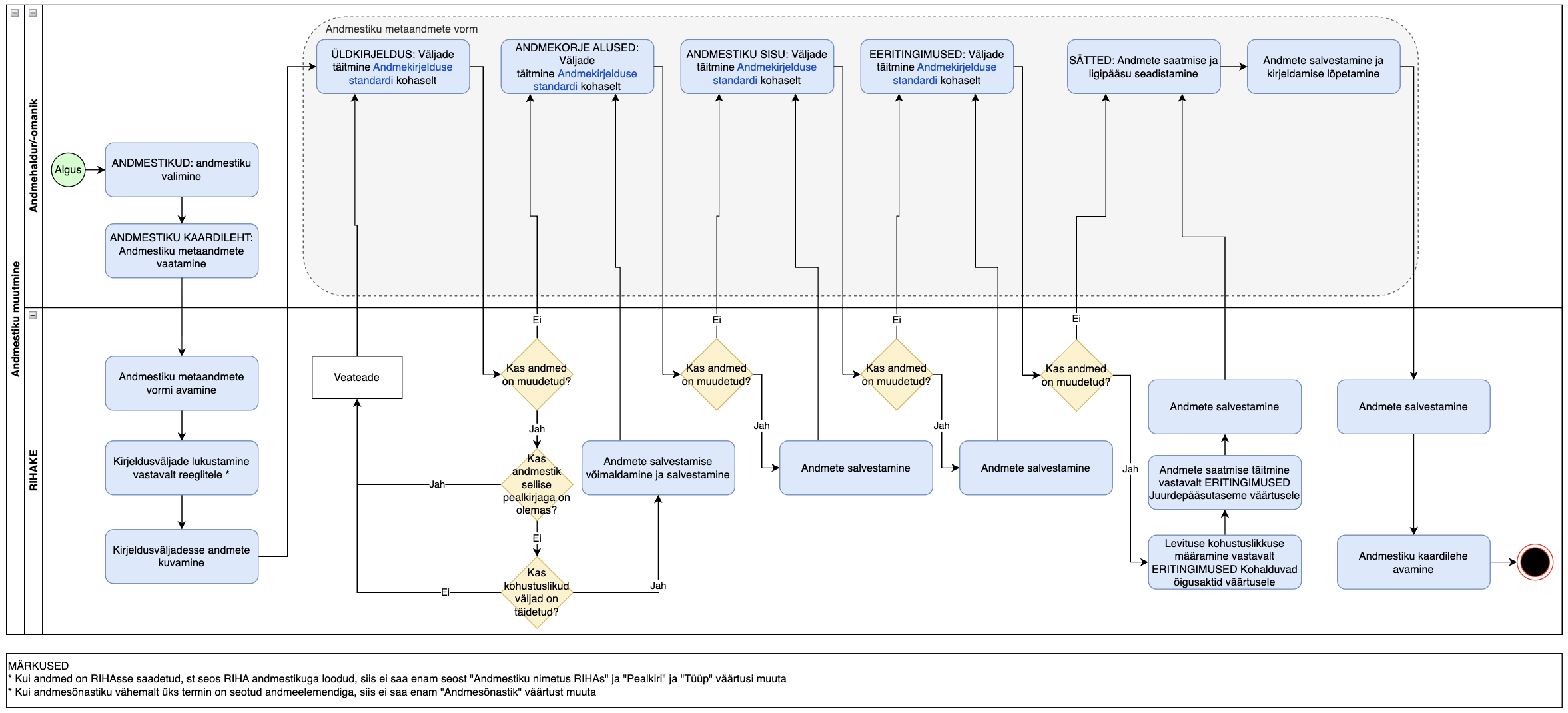
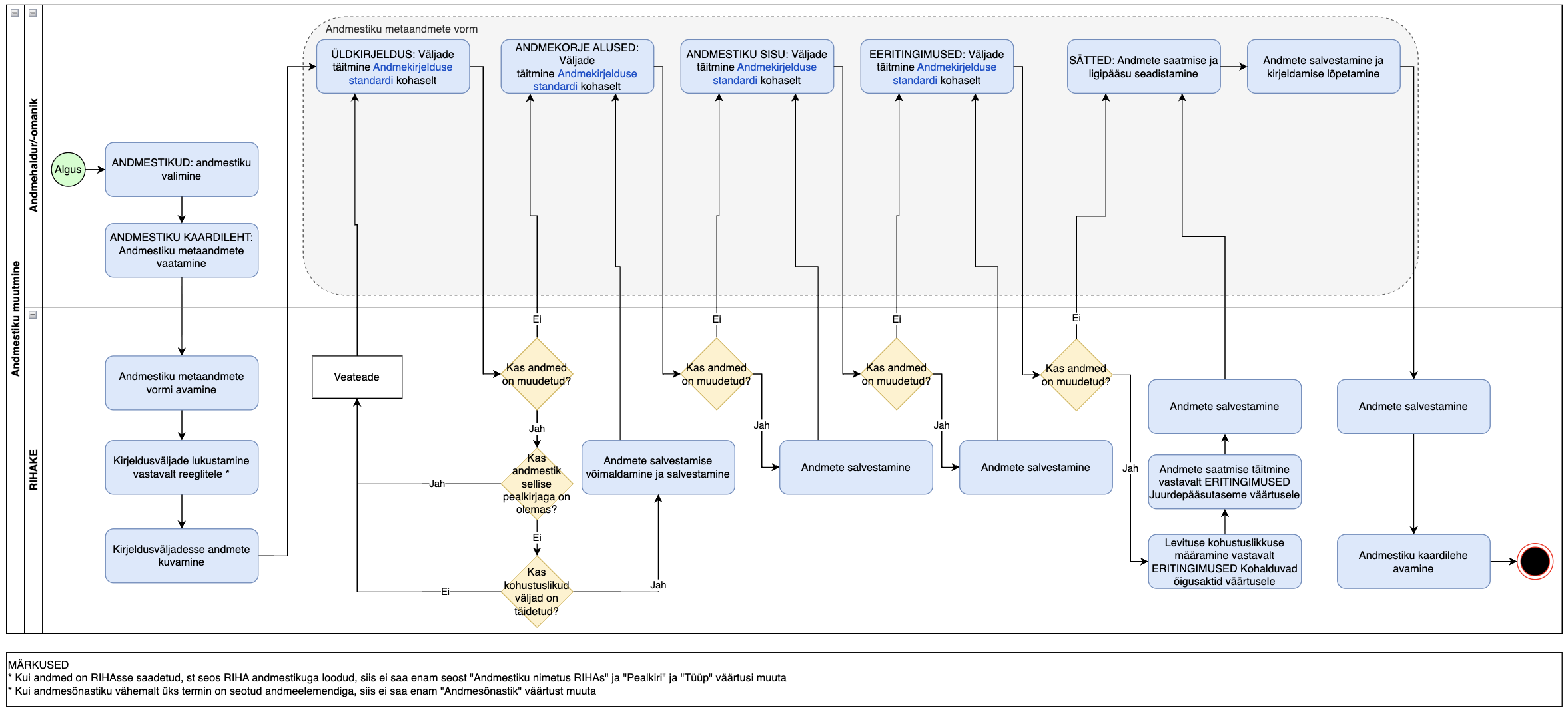
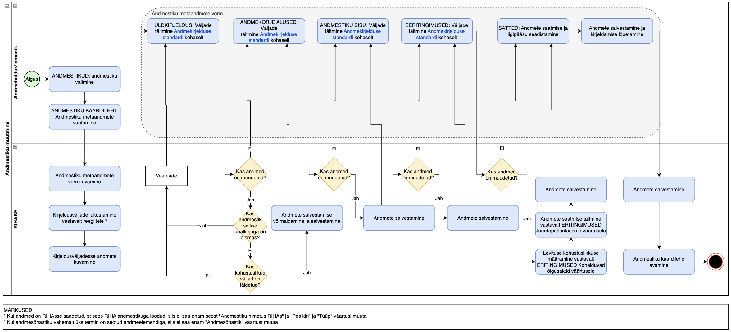
Andmestiku metaandmete muutmine
Eeldused:
Andmestik on RIHAKEsse lisatud, vt “Uue andmestiku lisamine”
Tulemus:
Andmestiku metaandmed on muudetud

Andmestiku metaandmete muutmine
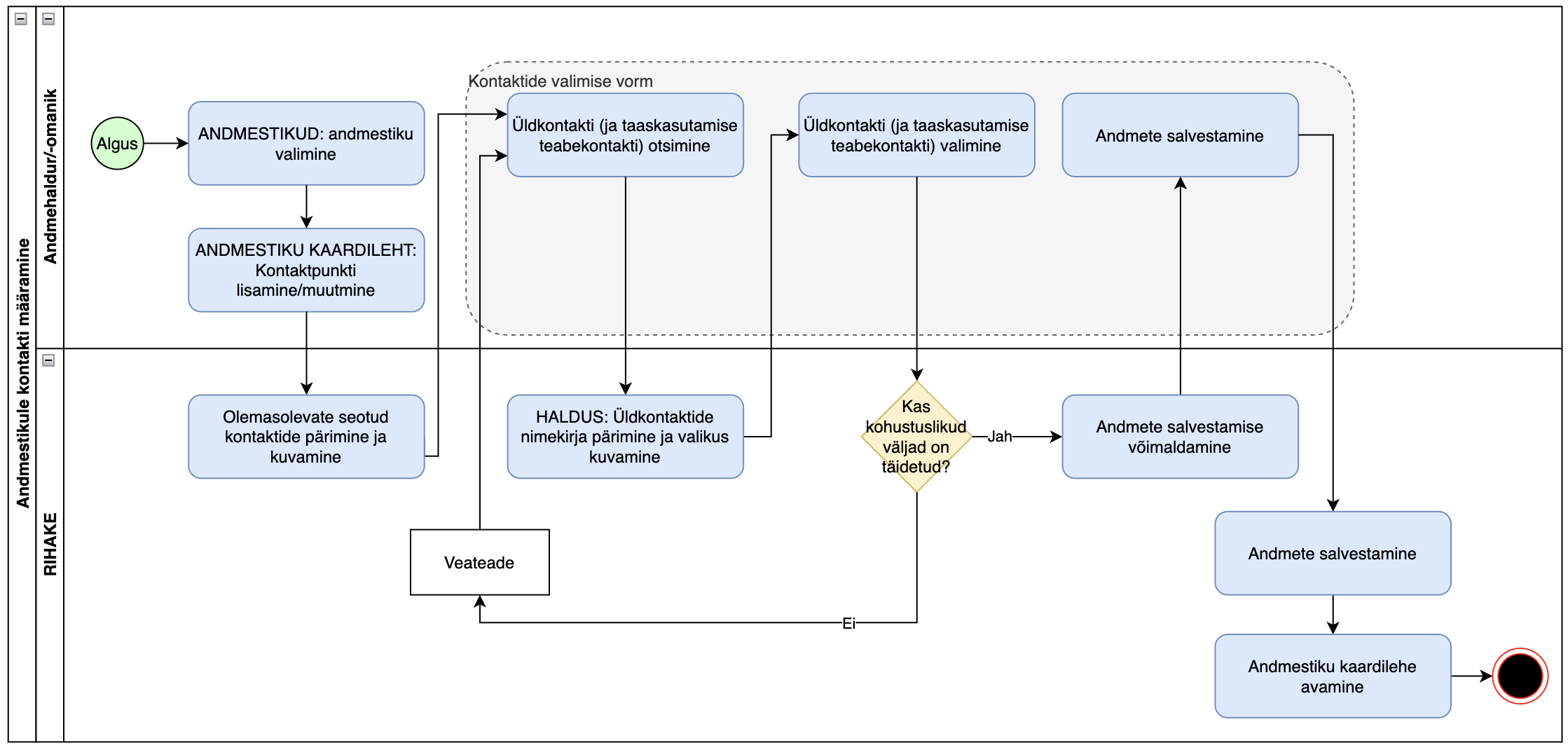
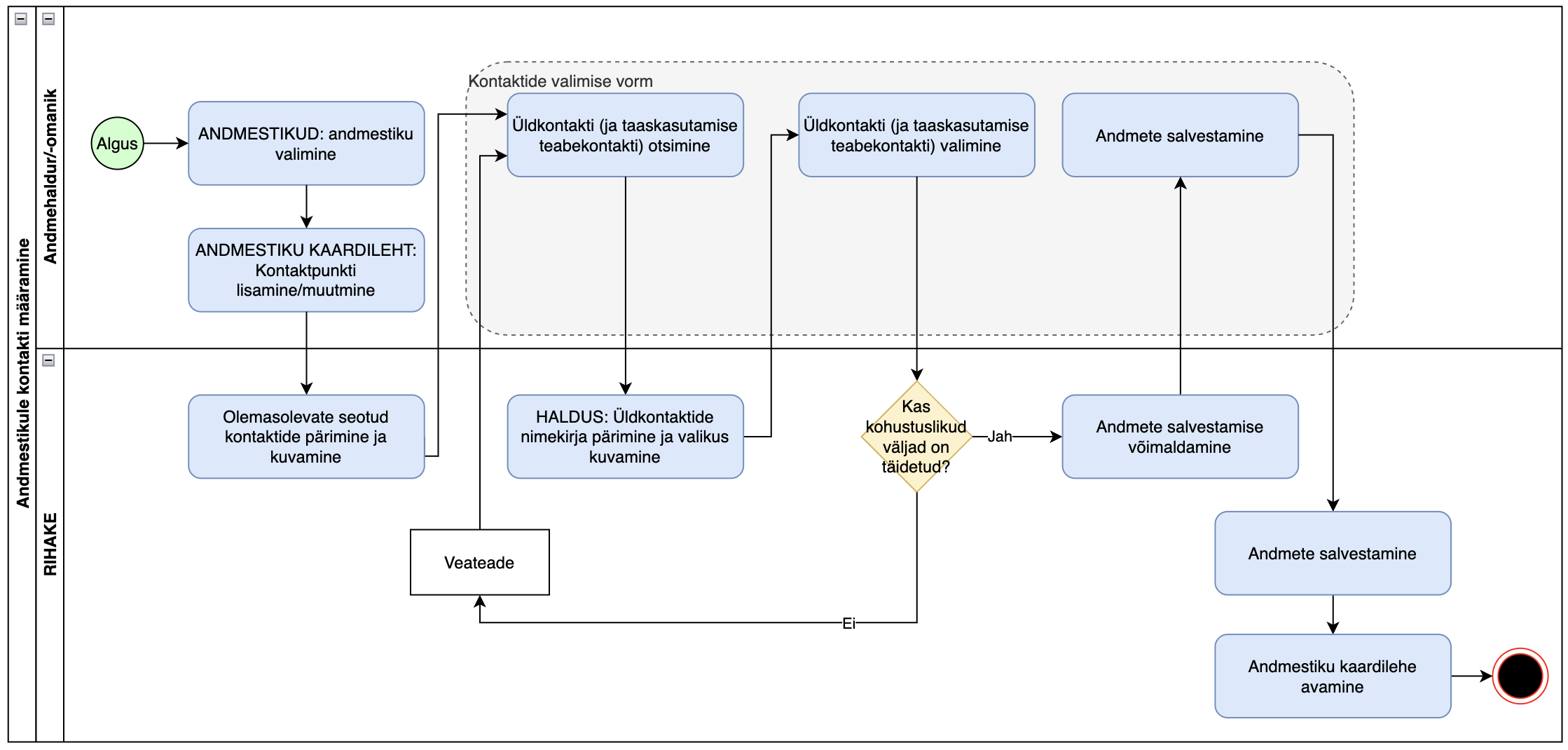
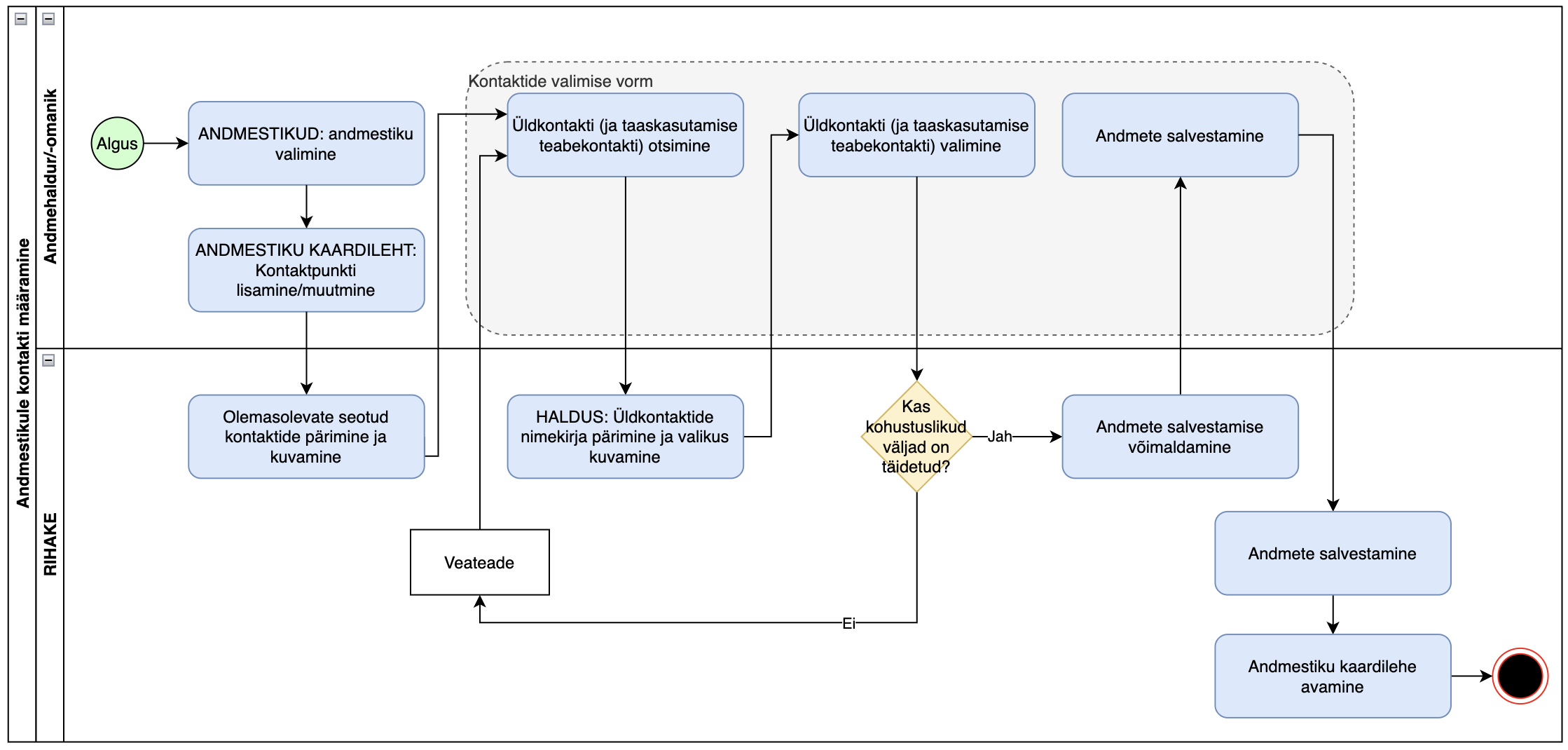
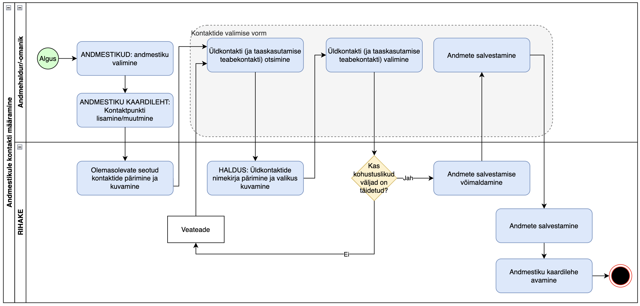
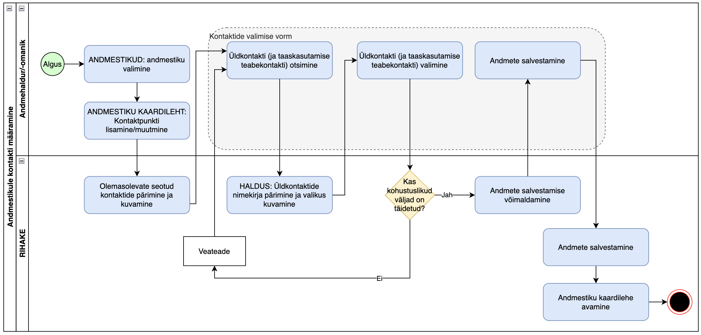
Andmestikule kontakti määramine
Eeldused:
Andmestik on RIHAKEsse lisatud, vt “Uue andmestiku lisamine”
Asutuse üldkontakt on lisatud, vt “Üldkontaktide haldamine“
Tulemus:
Andmestikuga on seotud kontakt

Andmestikule kontakti määramine
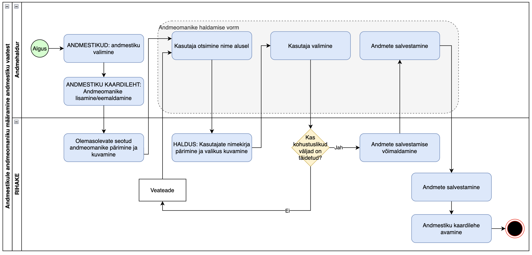
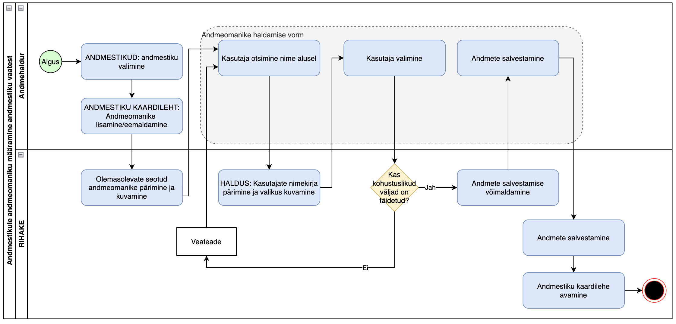
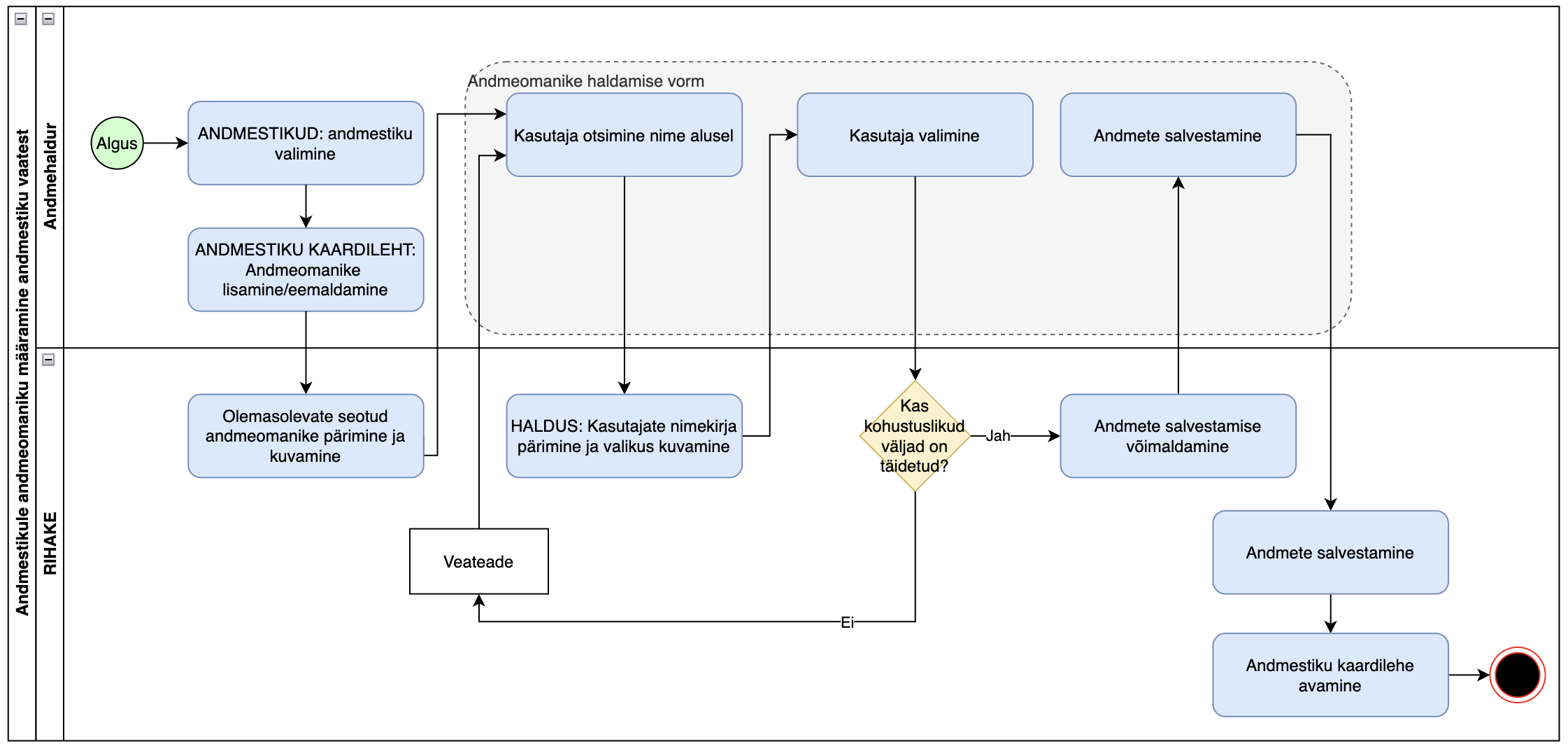
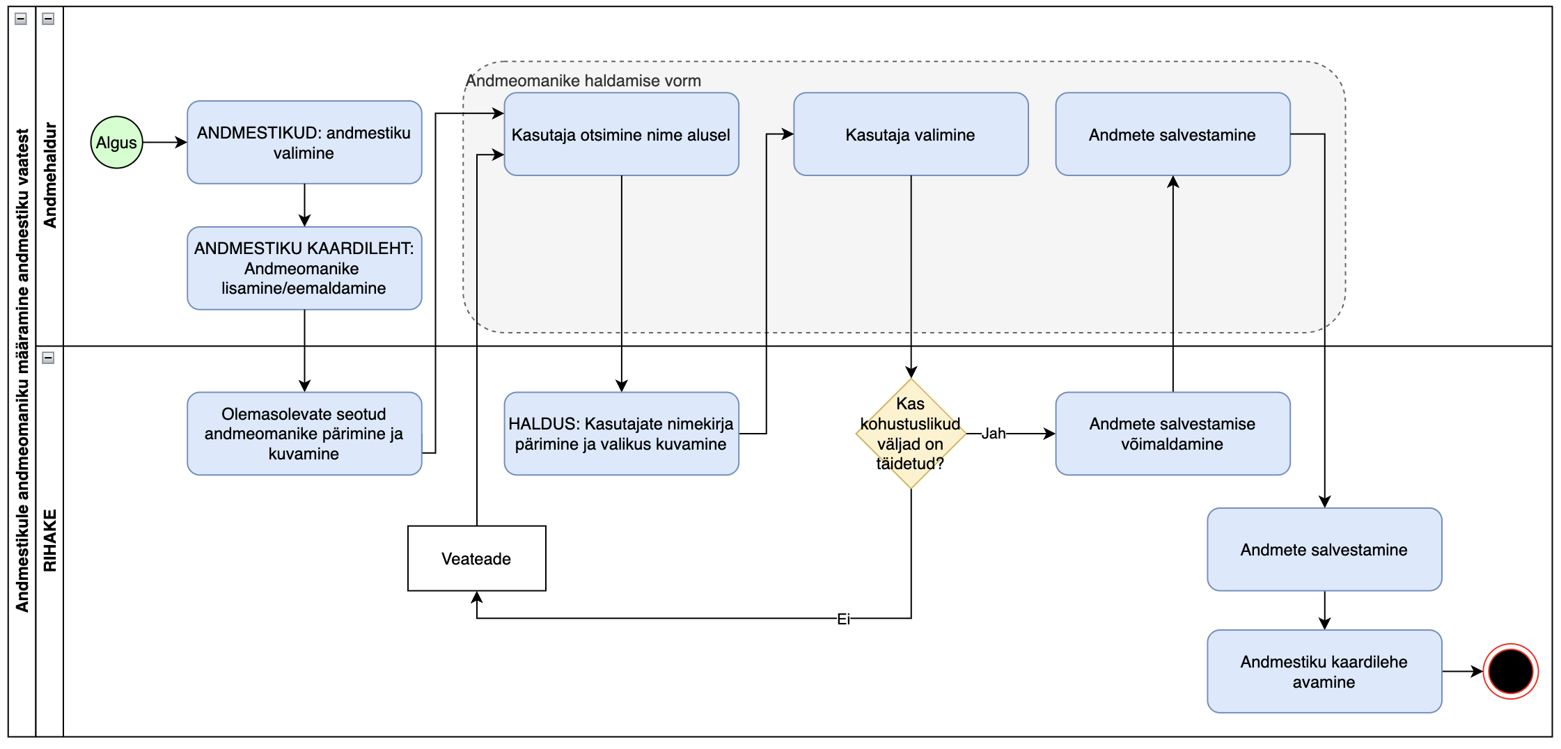
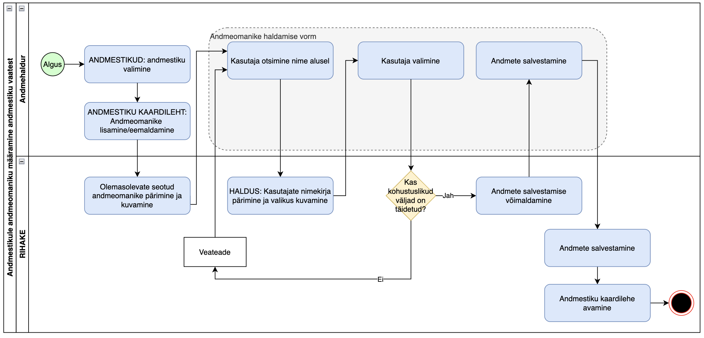
Andmeomaniku määramine (andmestiku vaatest)
Eeldused:
Andmestik on RIHAKEsse lisatud, vt “Uue andmestiku lisamine“
Kasutaja on lisatud, vt “Kasutaja lisamine“
Tulemus:
Andmestikuga seotud andmeomanik saab andmestiku kirjeldusi muuta
NB! Andmestikule saab omanikku määrata ka varade halduse vaatest, vt “Kasutajale varade lisamine“.

Andmeomaniku määramine
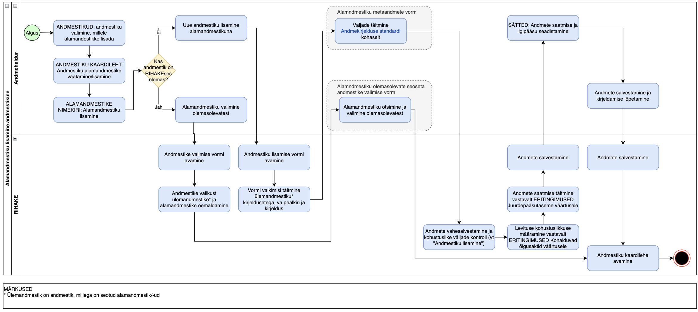
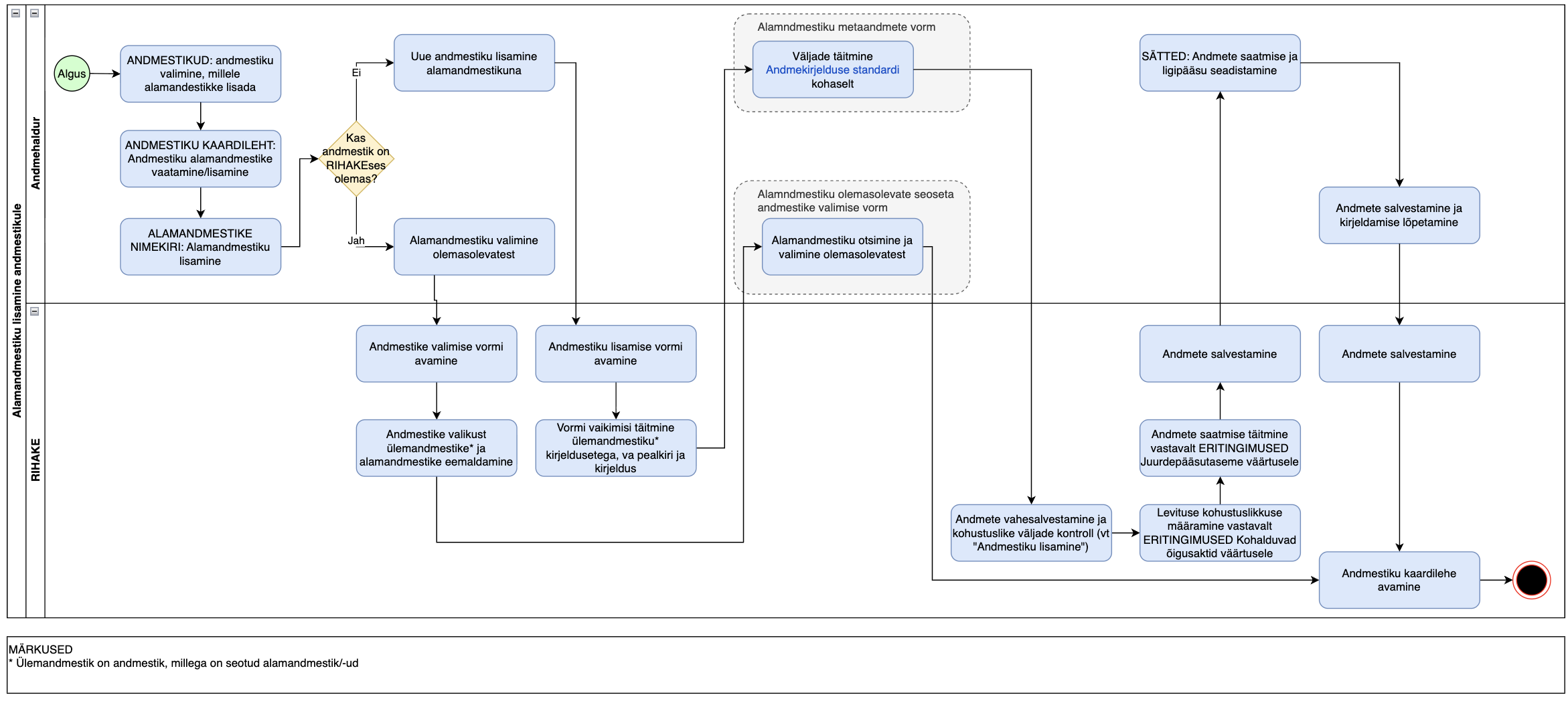
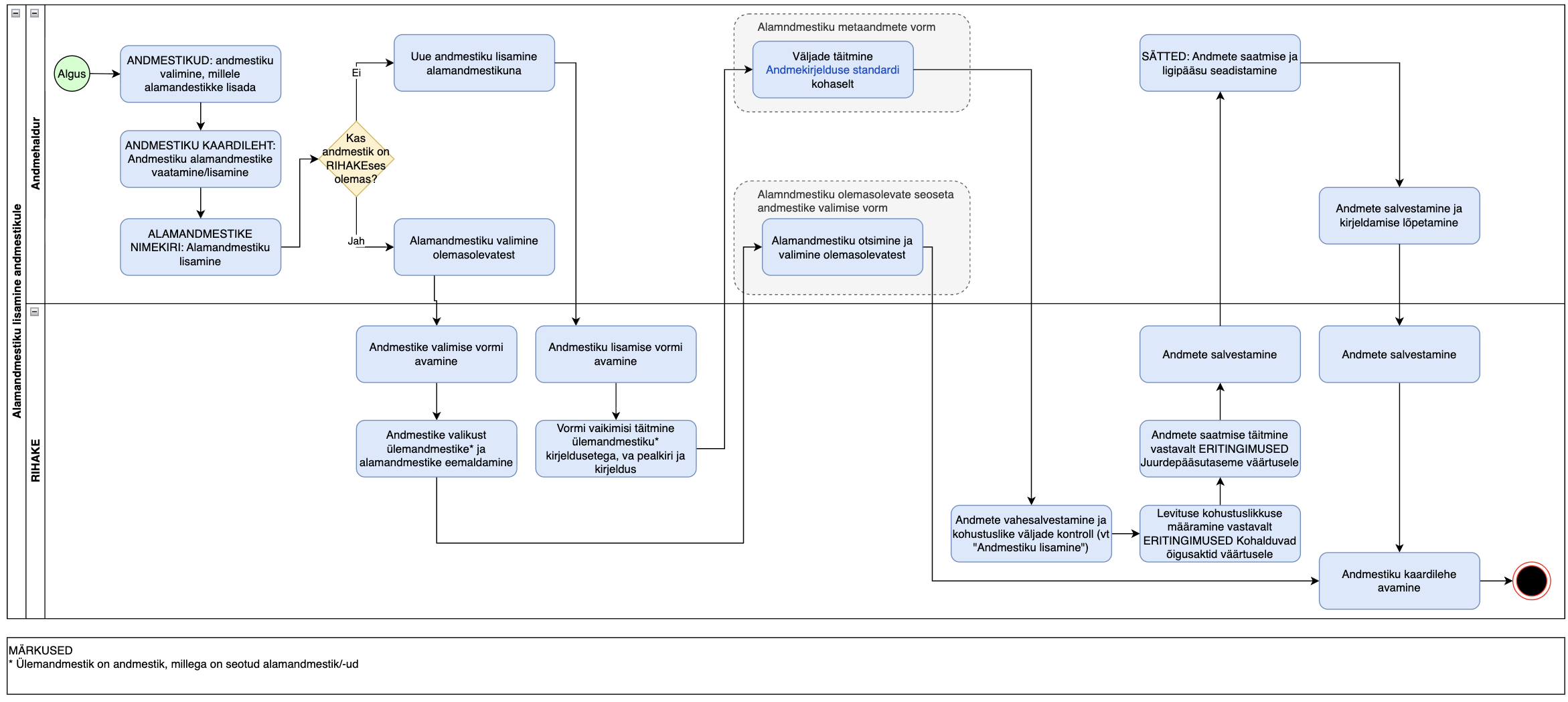
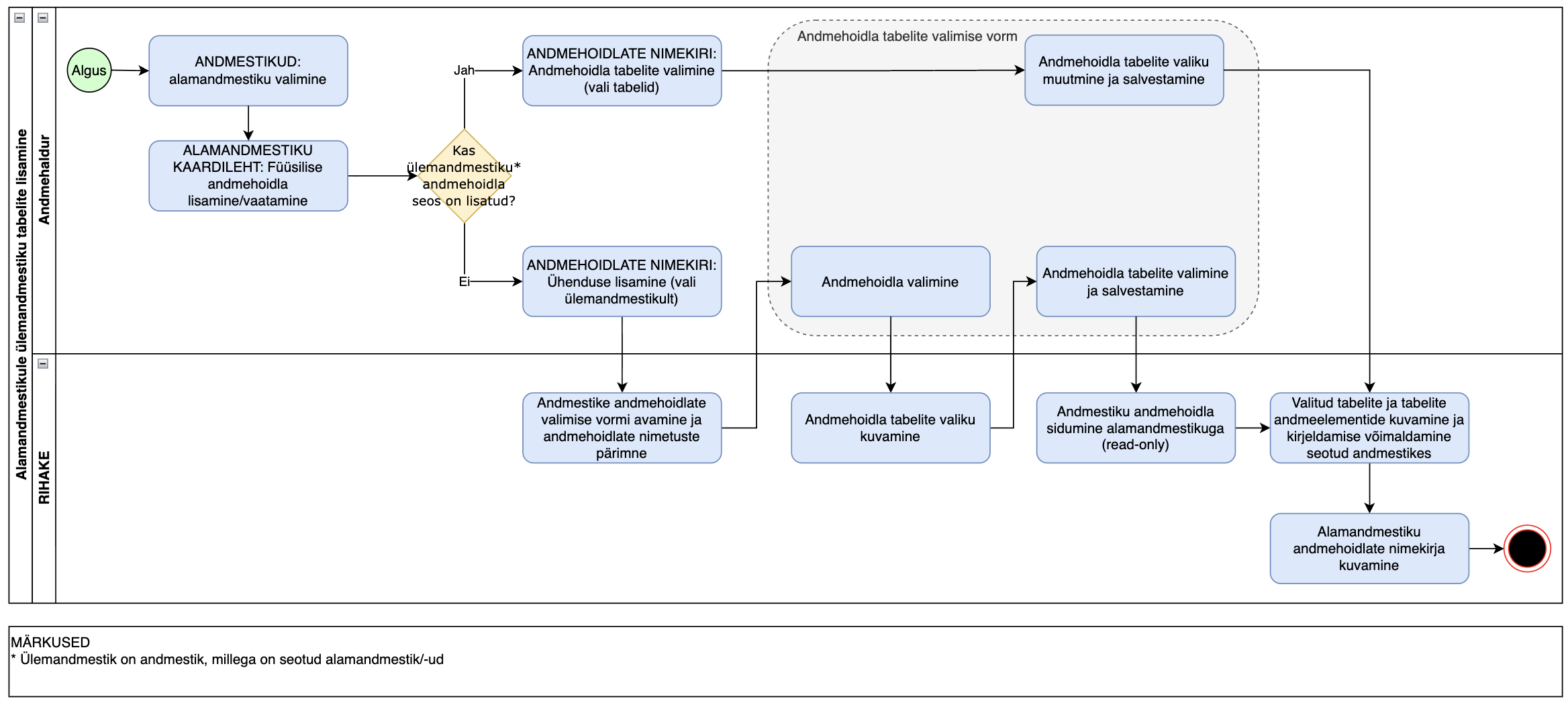
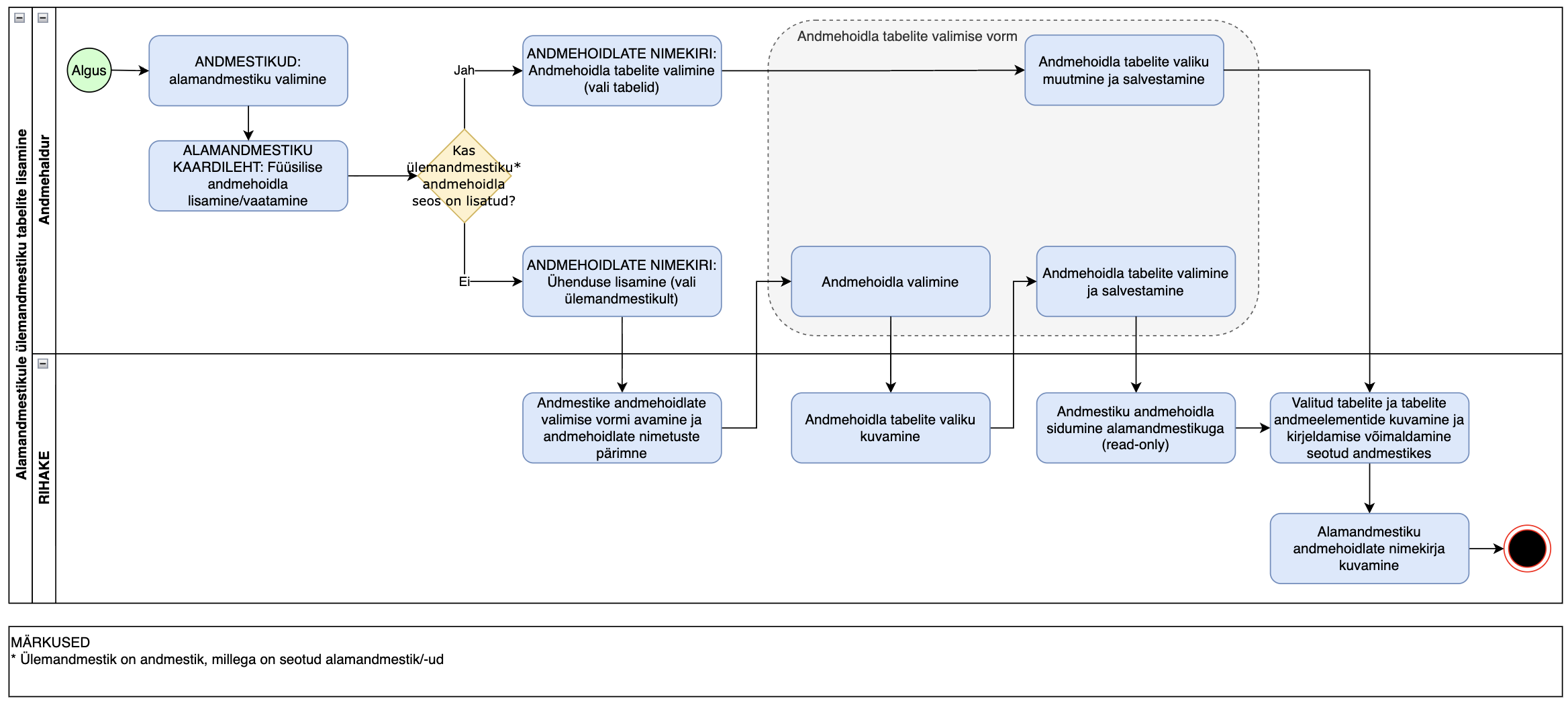
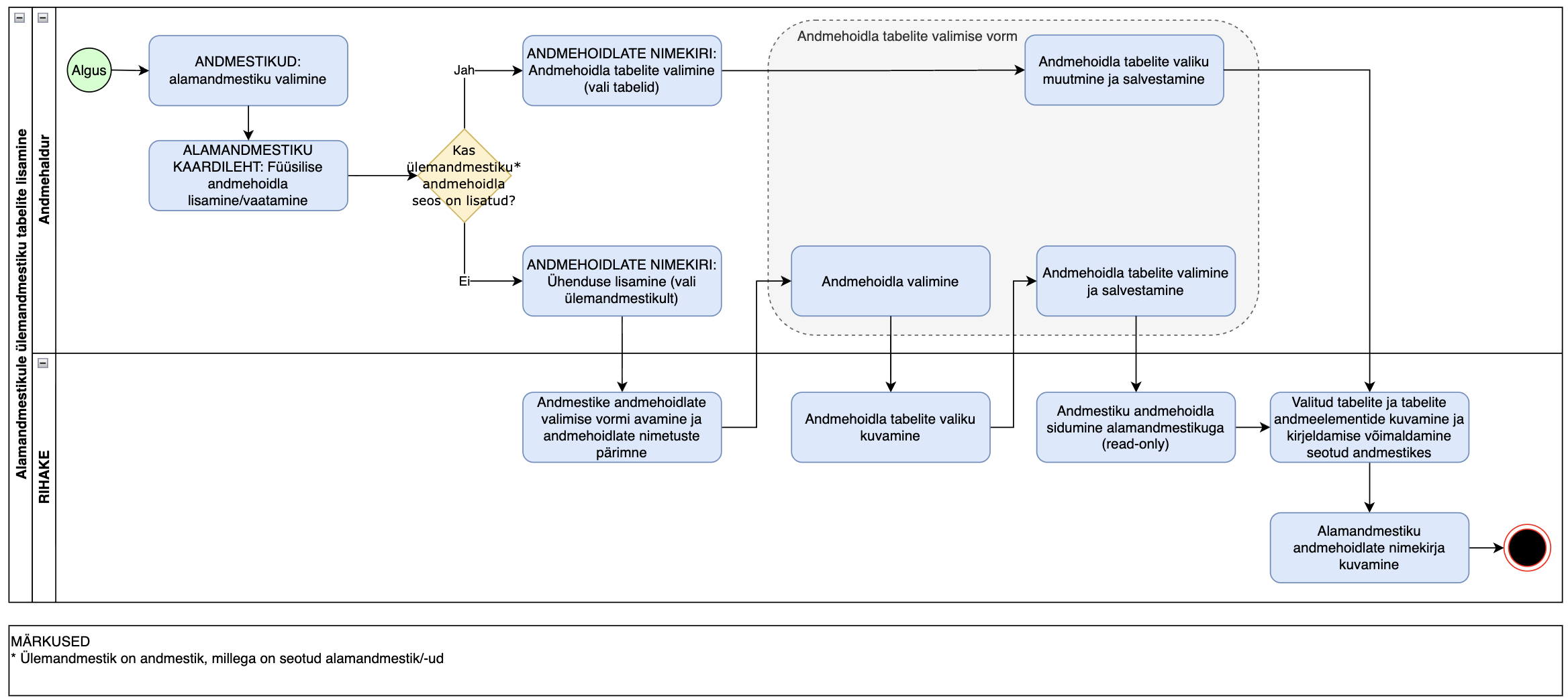
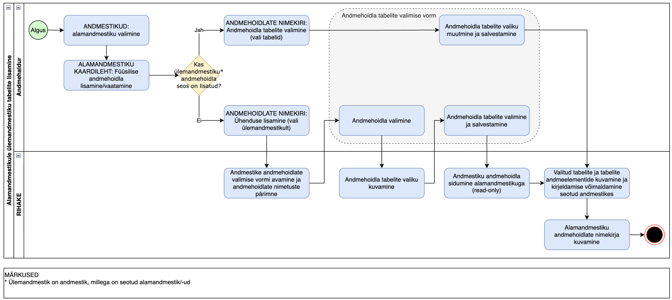
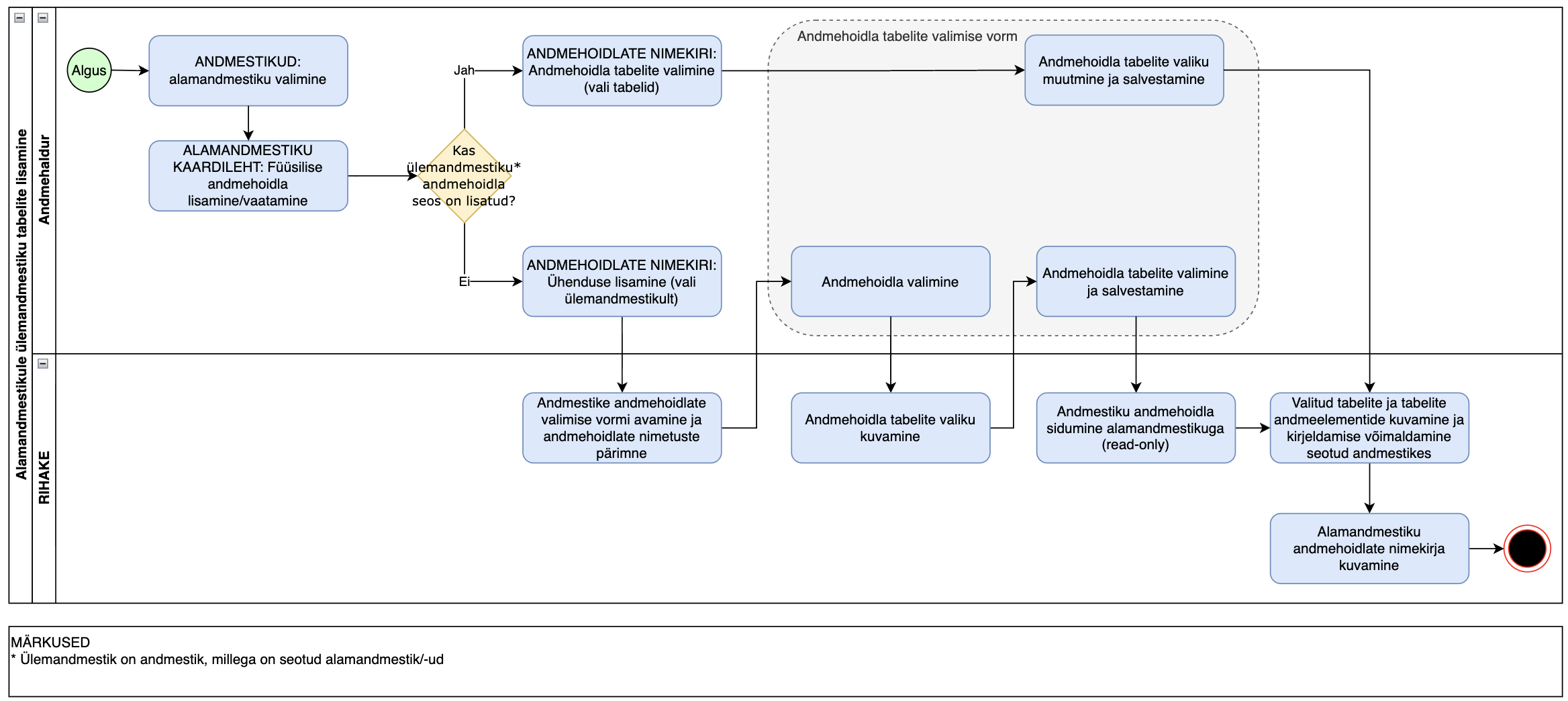
Andmestikule alamandmestiku lisamine
Eeldused:
Andmestik on RIHAKEsse lisatud, vt “Uue andmestiku lisamine“
Tulemus:
Alamandmestikule saab lisada valikuliselt (ülem)andmestiku tabelite kaupa andmehoidla andmeelemente

Alamandmestiku lisamine andmestikule
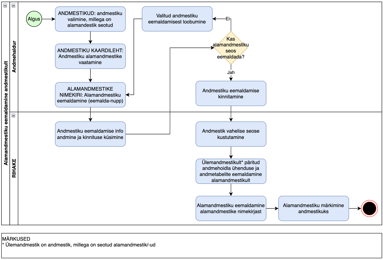
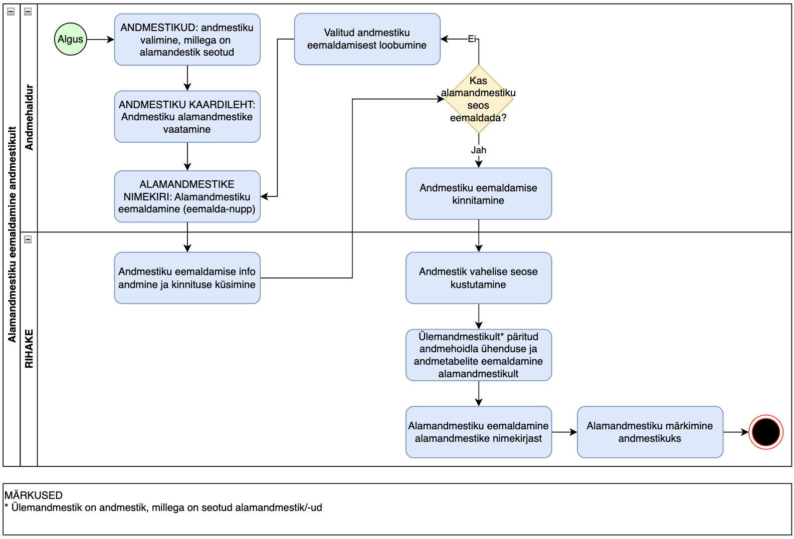
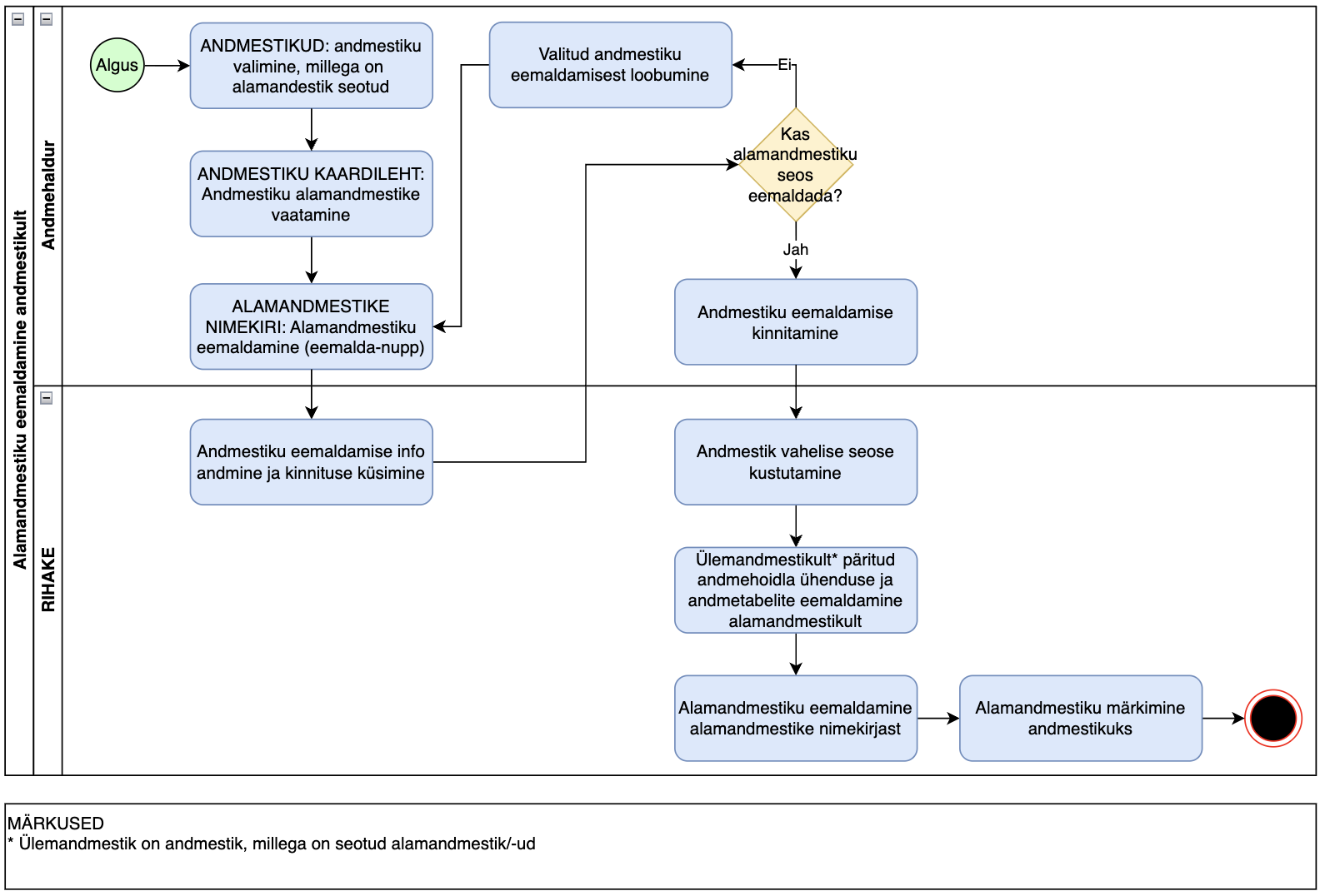
Andmestikult alamandmestiku eemaldamine
Eeldused:
Andmestik ja alamandmestik on RIHAKEsse lisatud, vt “Uue andmestiku lisamine“
Tulemus:
Alamandmestikust saab omaette andmestik

Andmestiku kirjelduse ja sõnastiku saatmine Andmete teabeväravasse
Eeldused:
Andmestik on RIHAKEsse lisatud, vt “Uue andmestiku lisamine“
Tulemus:
Andmestiku metaandmete (ja andmeelementide) kirjeldused on avalikult kättesaadavad Andmete teabeväravast (ATVst)
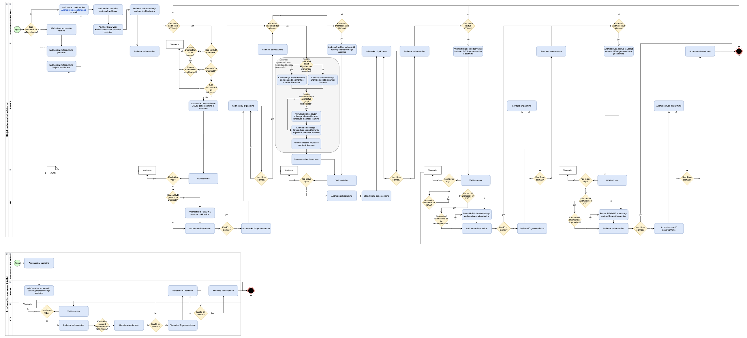
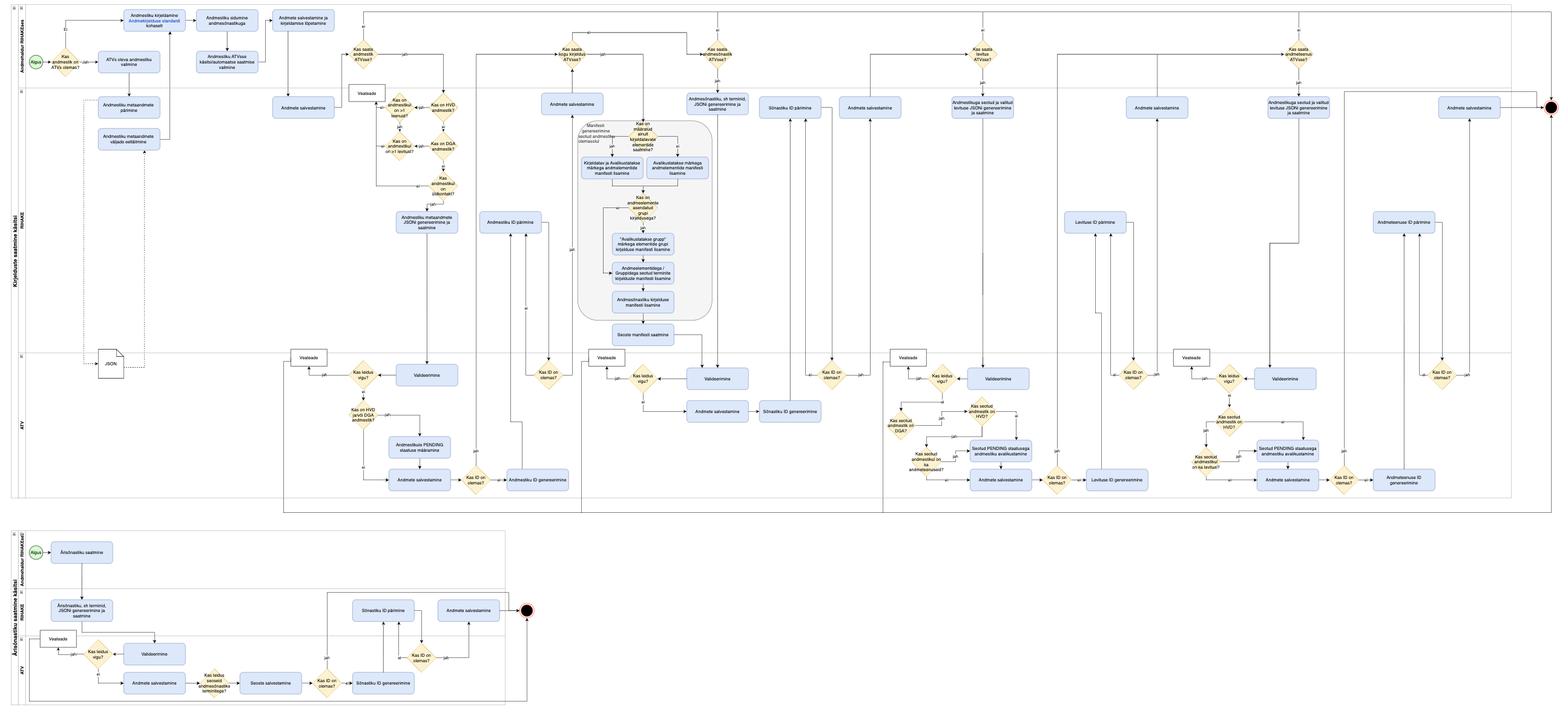
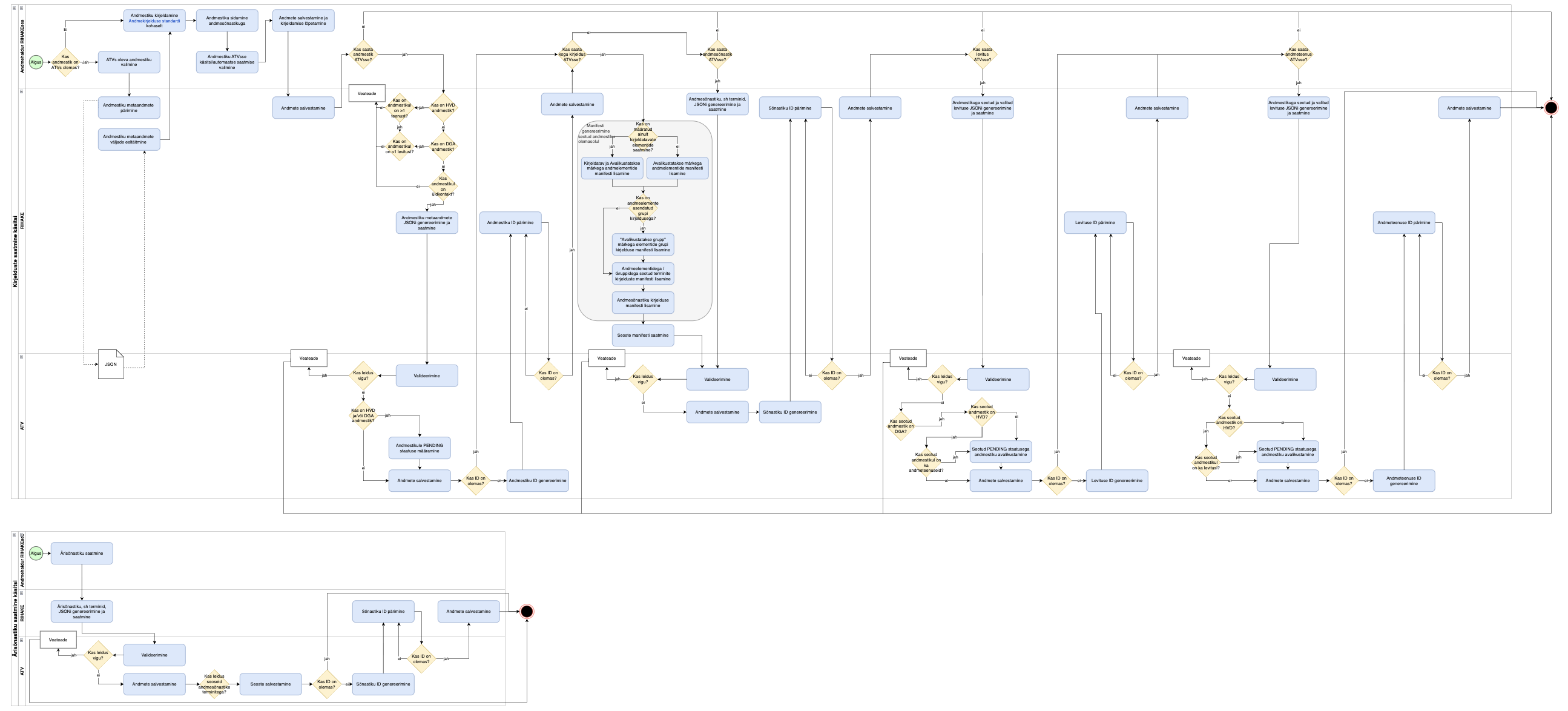
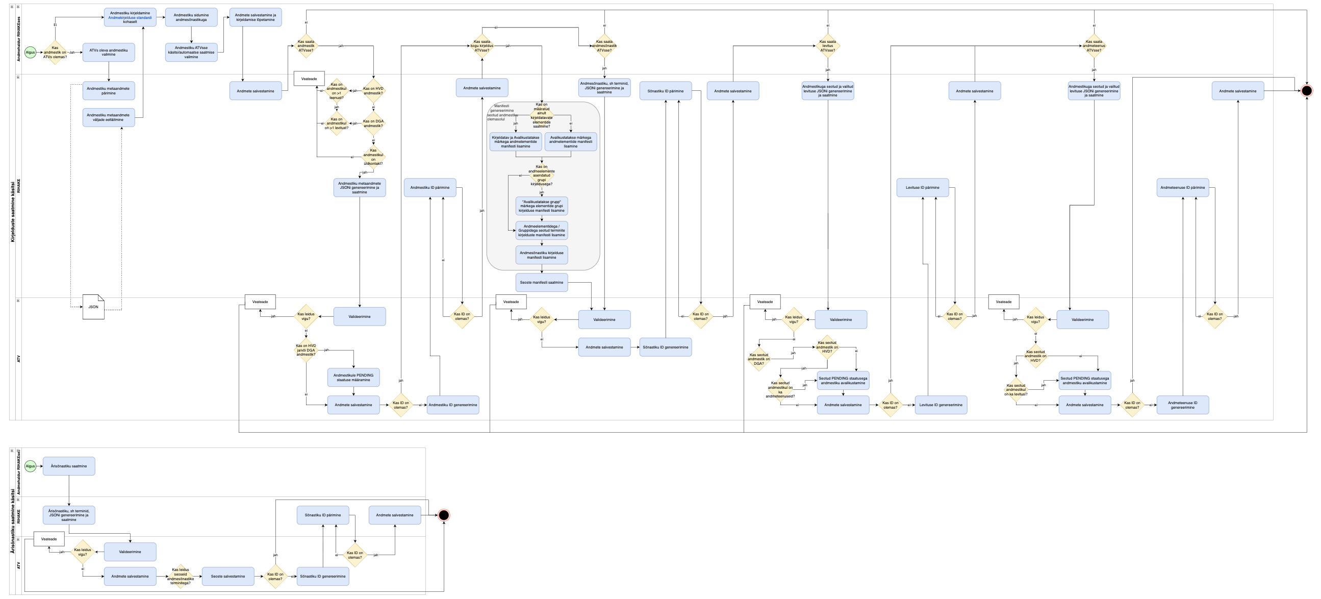
Andmestiku kirjelduse ja sõnastiku käsitsi saatmine RIHAKEsest ATVsse
Esimene joonis kirjeldab andmestiku kirjelduse käsitsi saatmist RIHAKEsest ATVsse.
Teine joonis kirjeldab ärisõnastiku käsitsi saatmist RIHAKEsest ATVsse.

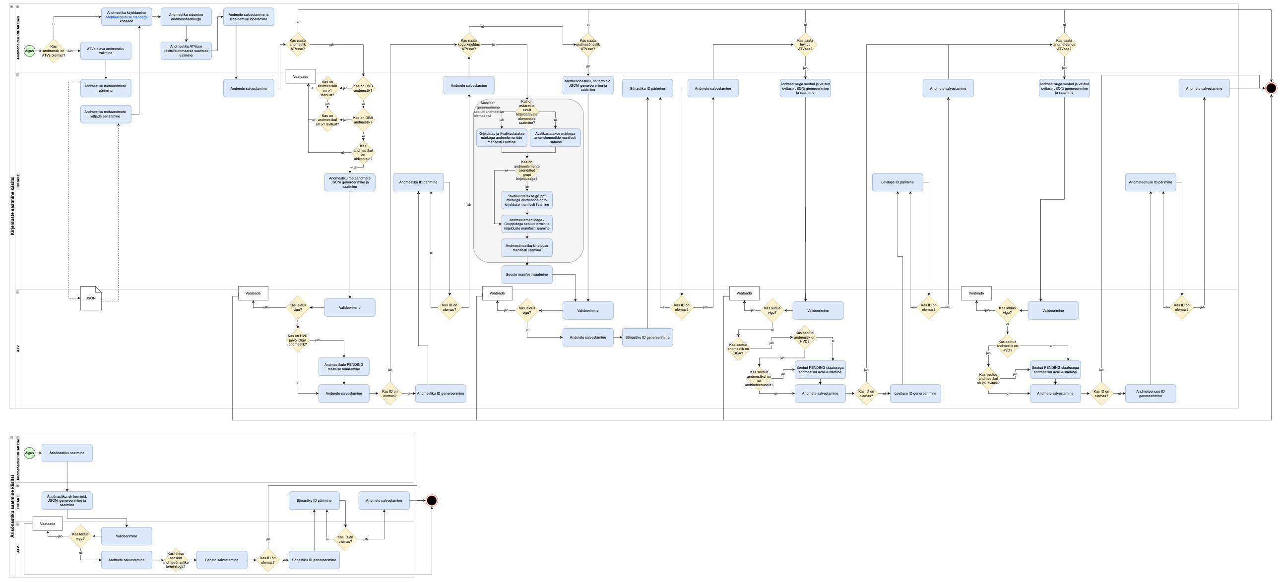
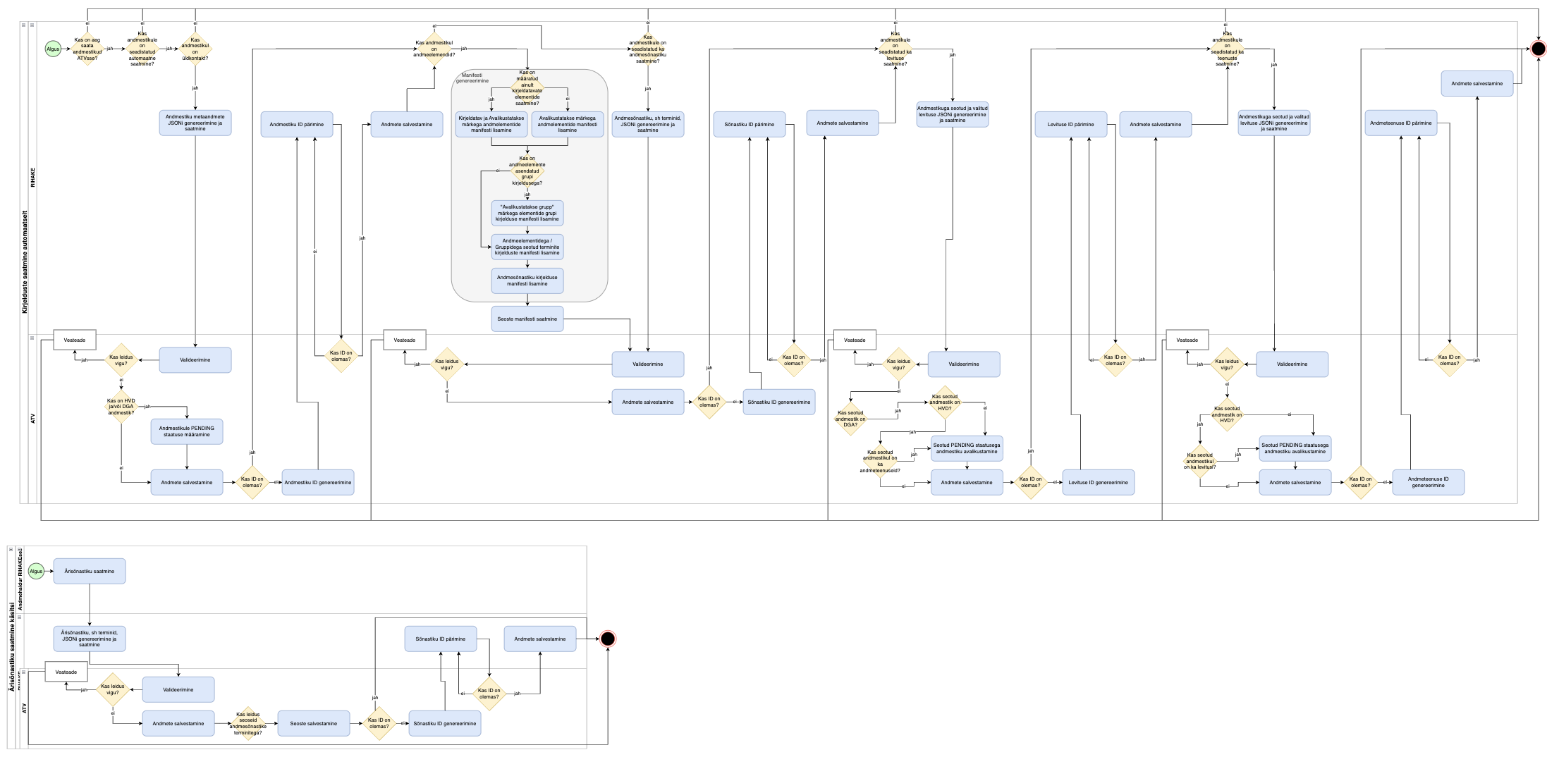
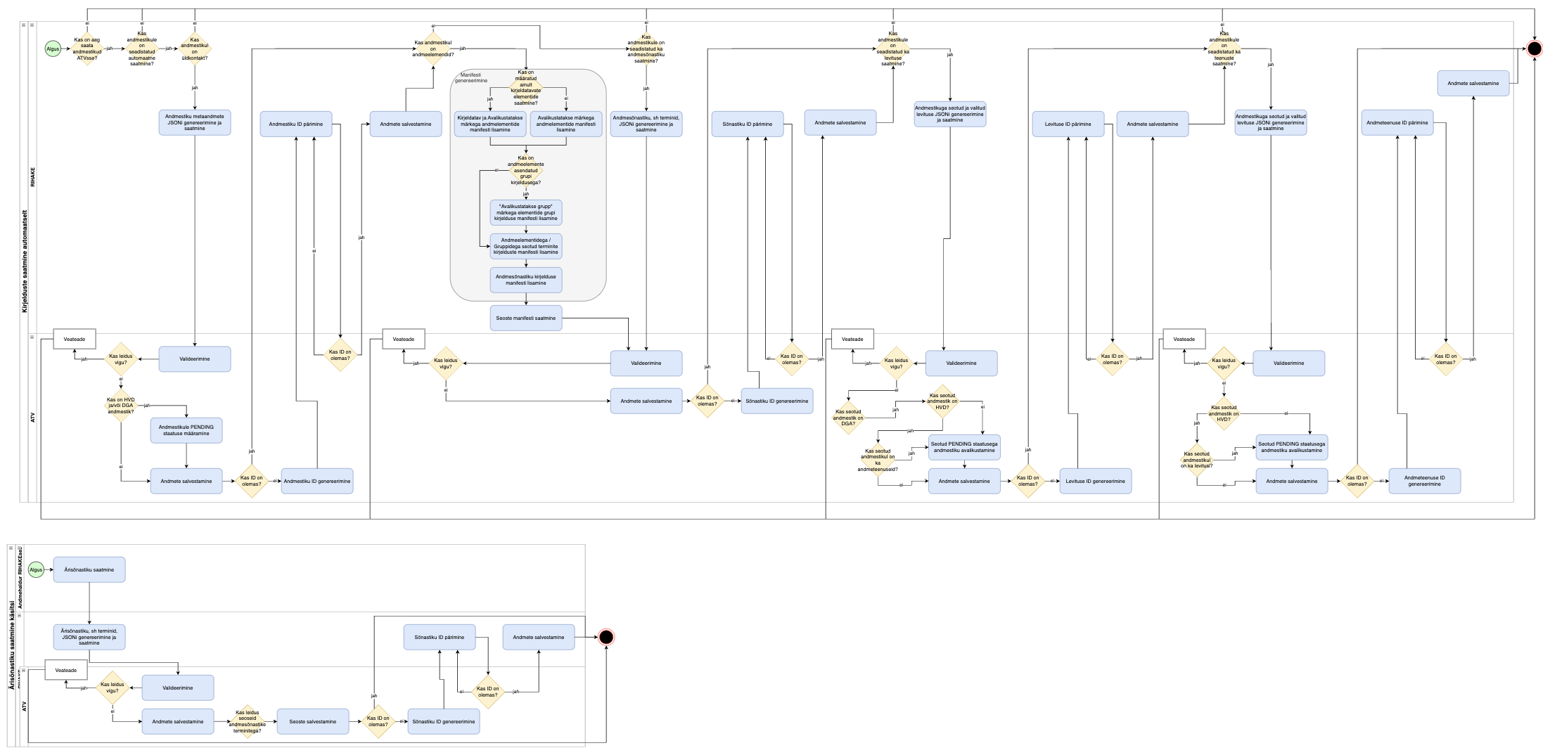
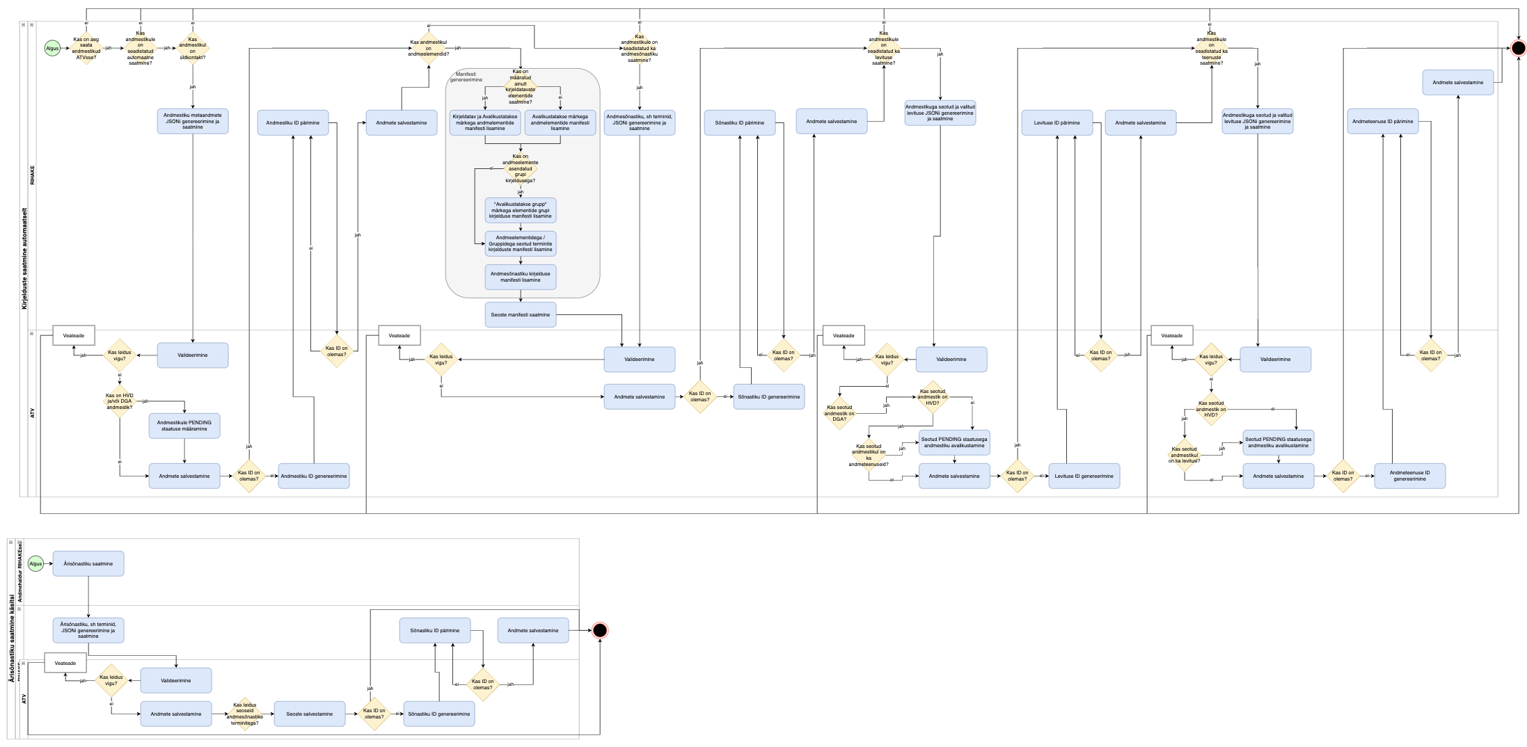
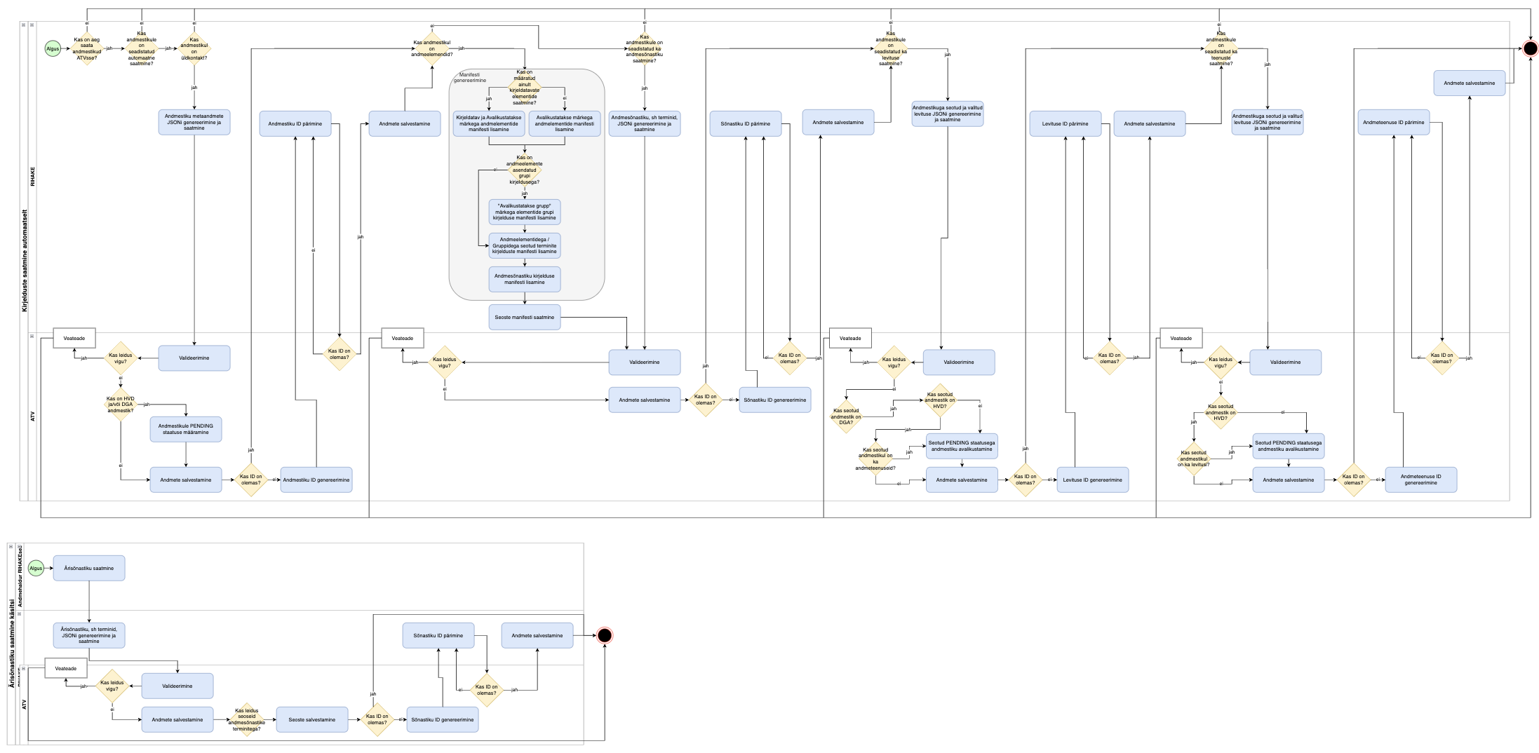
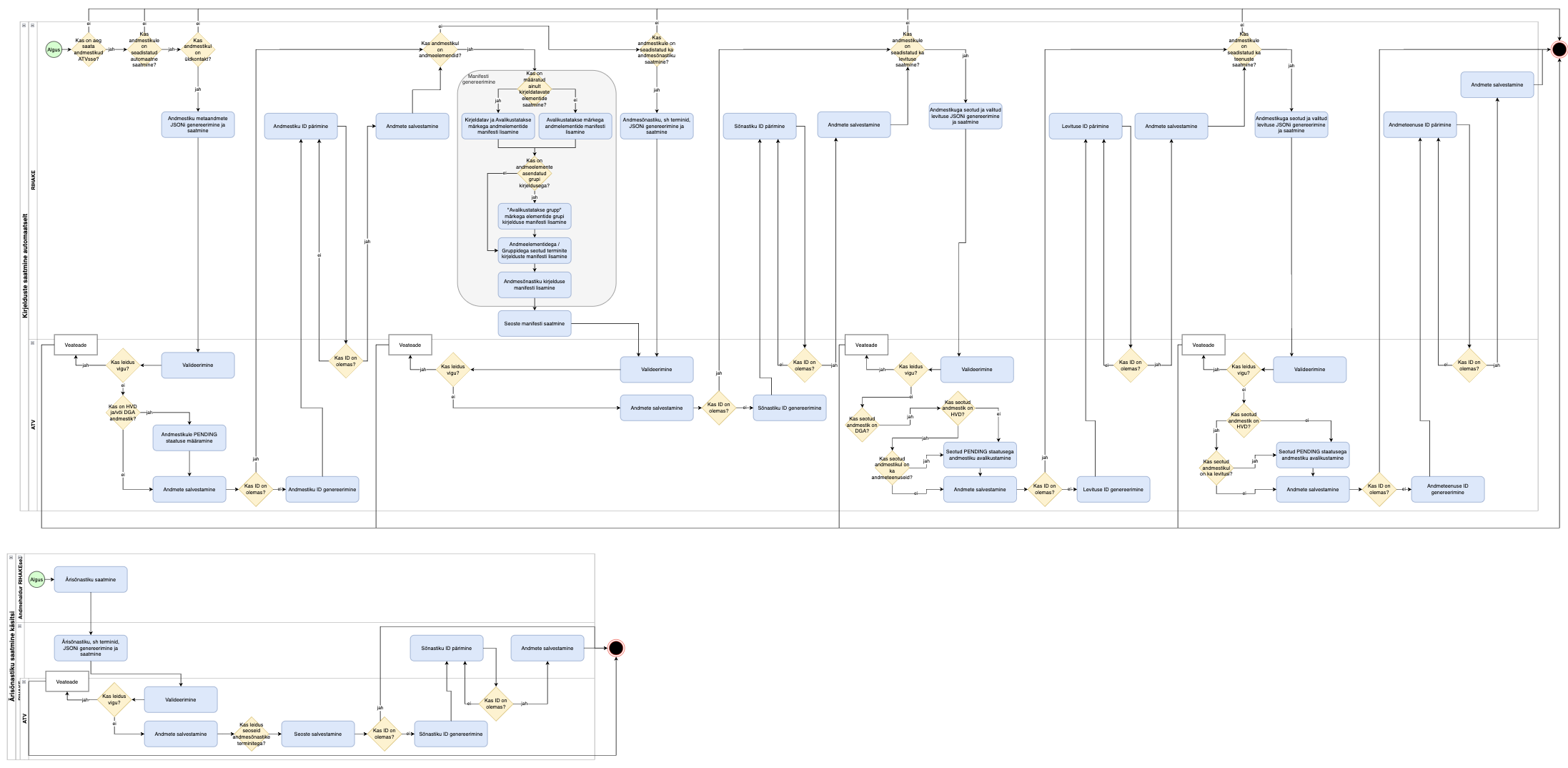
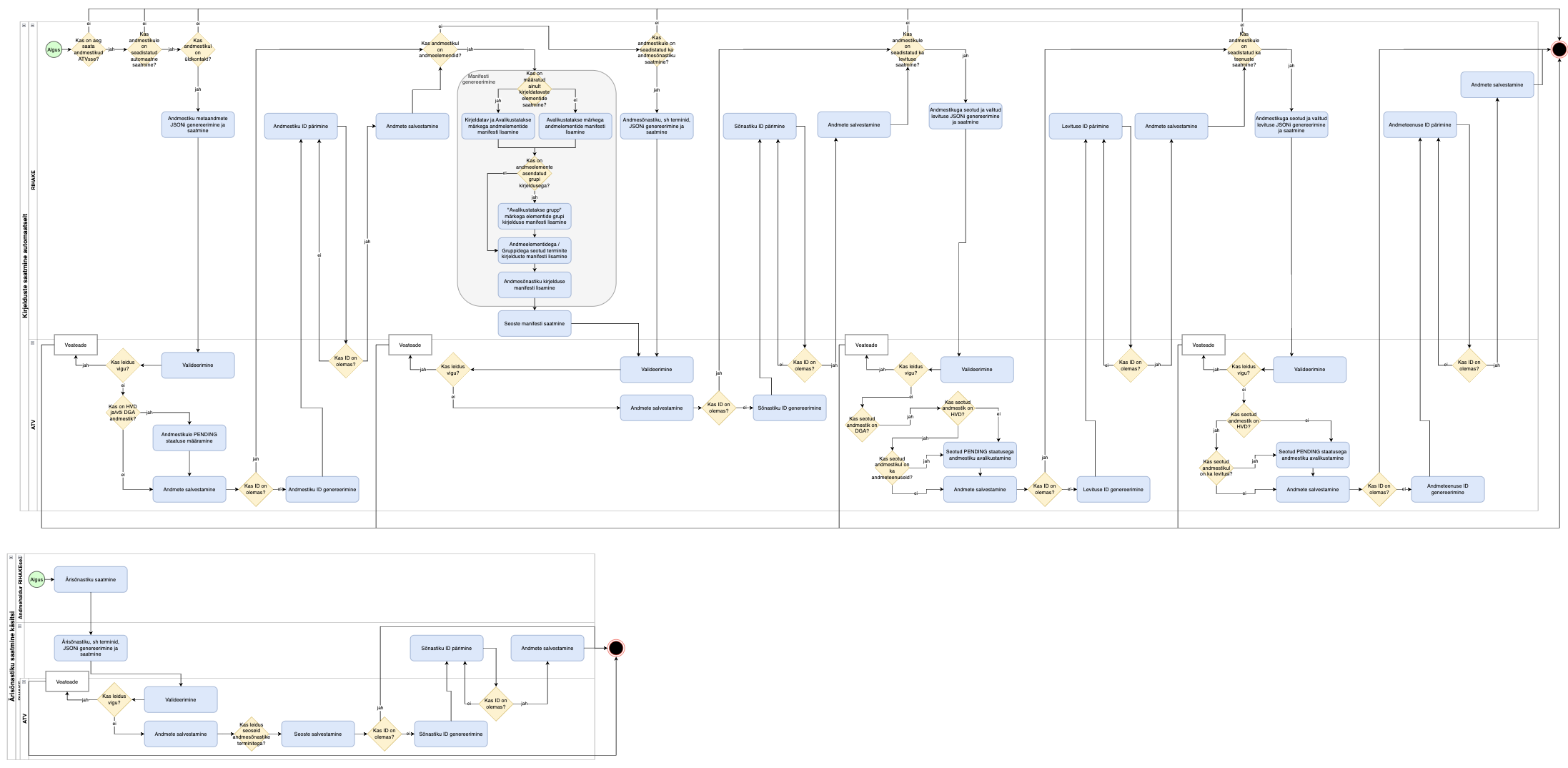
Andmestiku kirjelduse ja sõnastiku automaatne saatmine RIHAKEsest ATVsse
Esimene joonis kirjeldab andmestiku kirjelduse automaatset saatmist RIHAKEsest ATVsse.
Teine joonis kirjeldab ärisõnastiku automaatset saatmist RIHAKEsest ATVsse.

Andmeelemendid
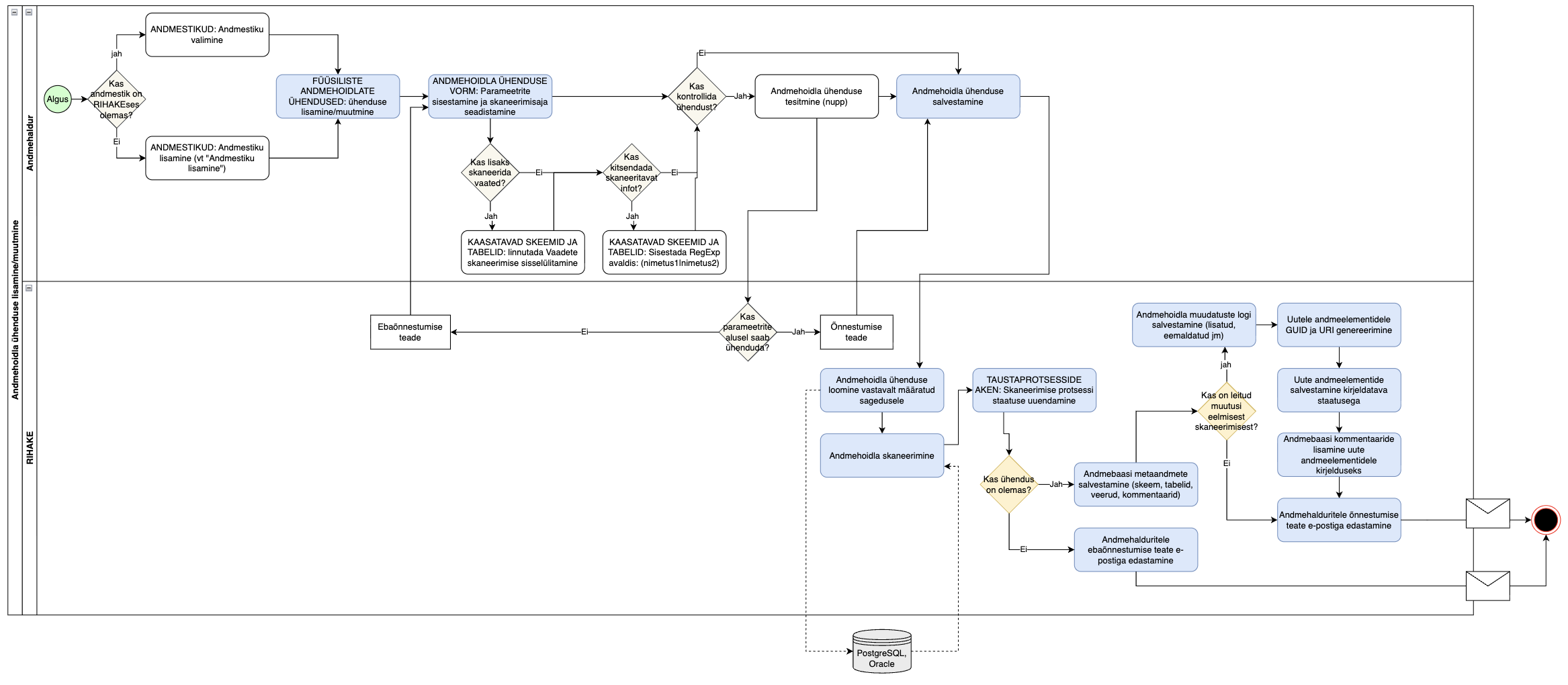
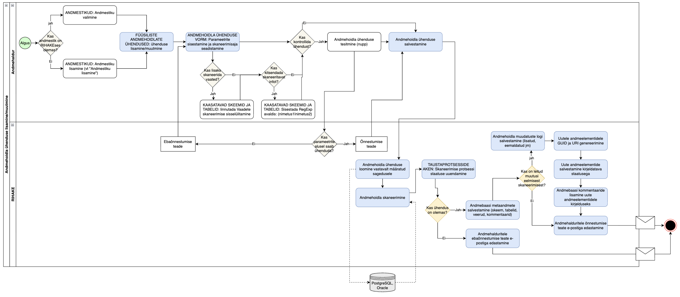
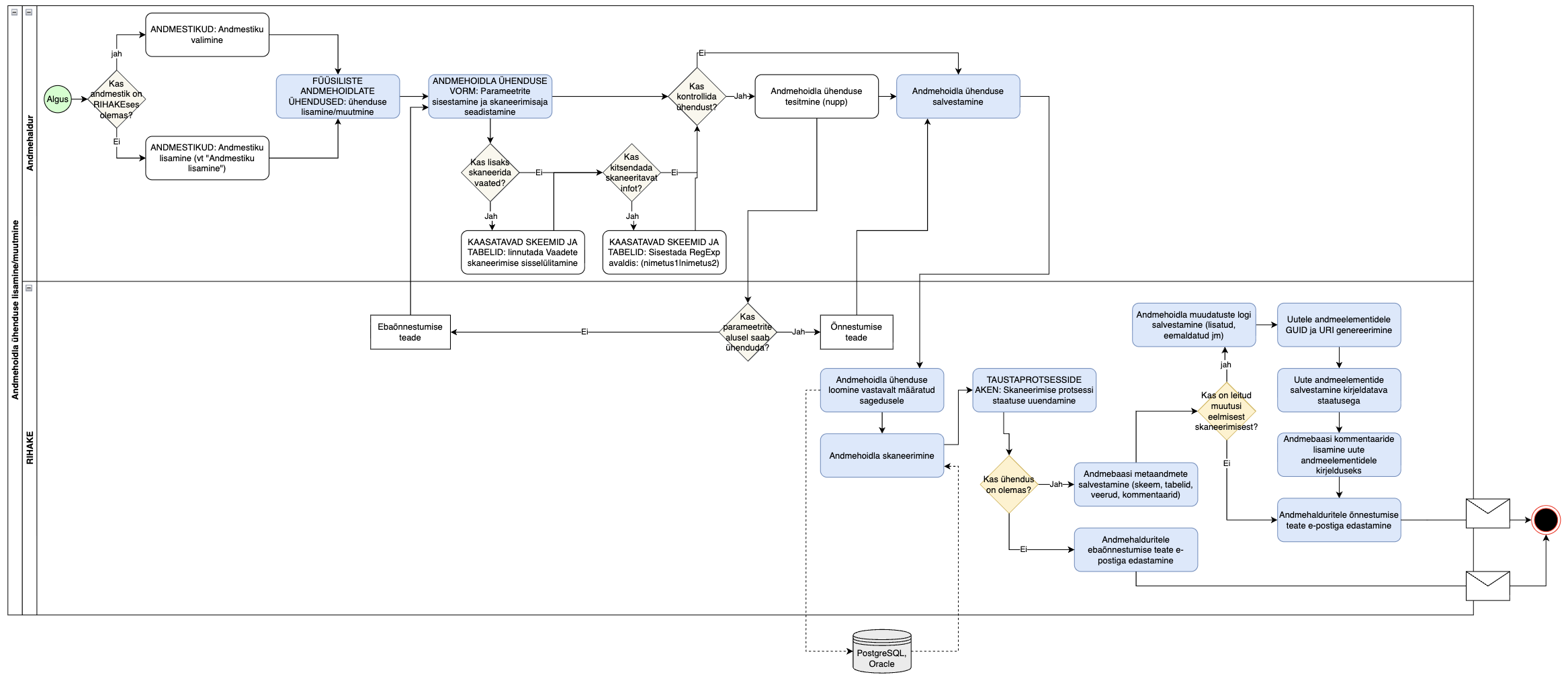
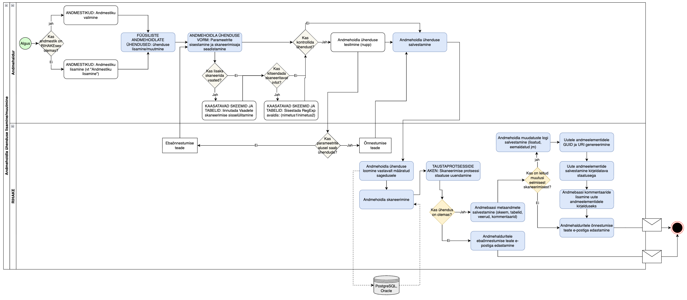
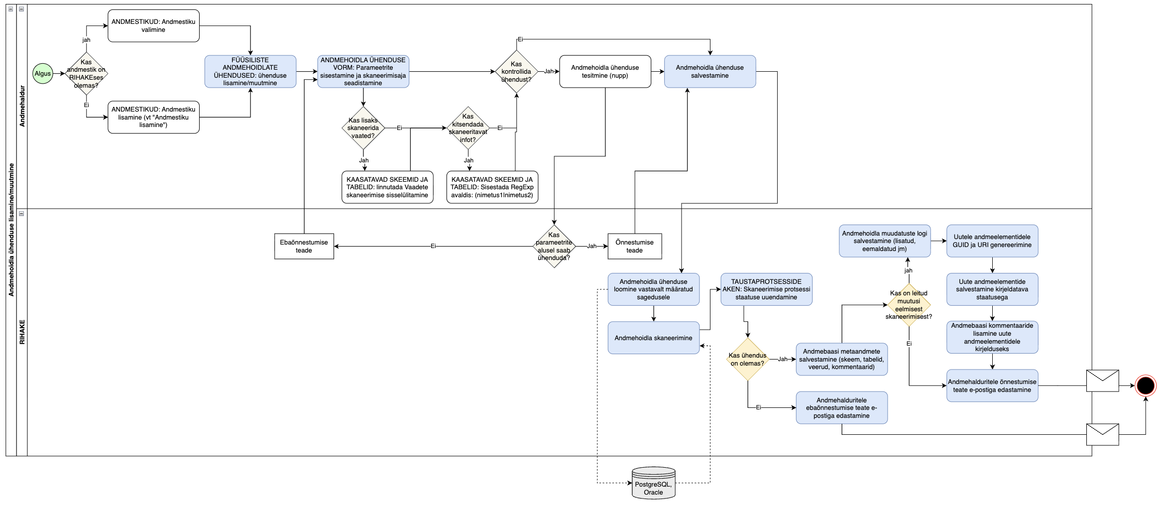
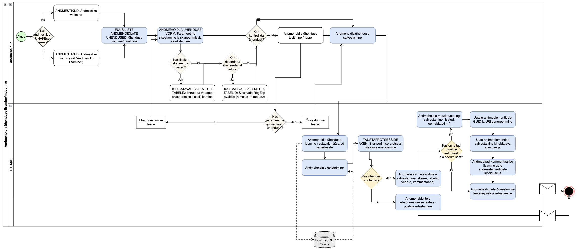
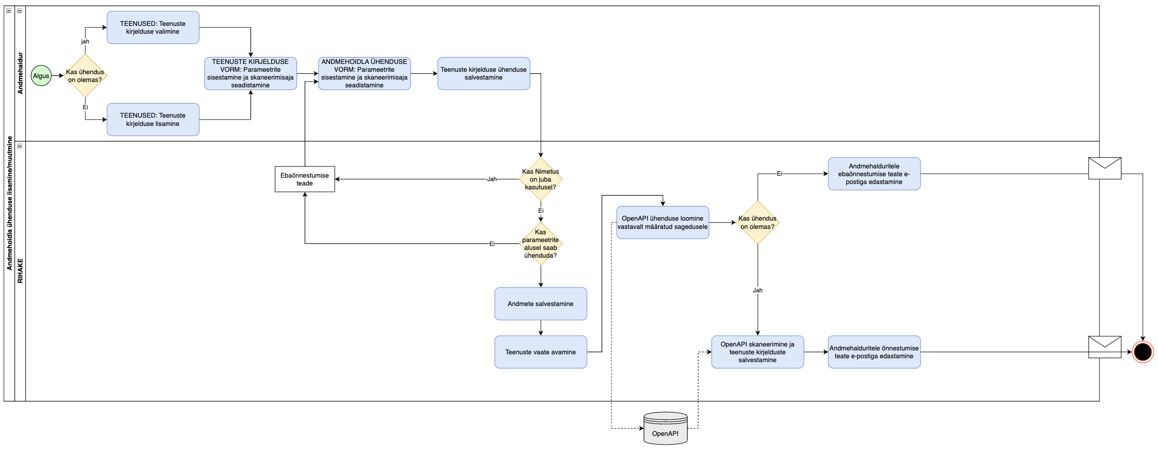
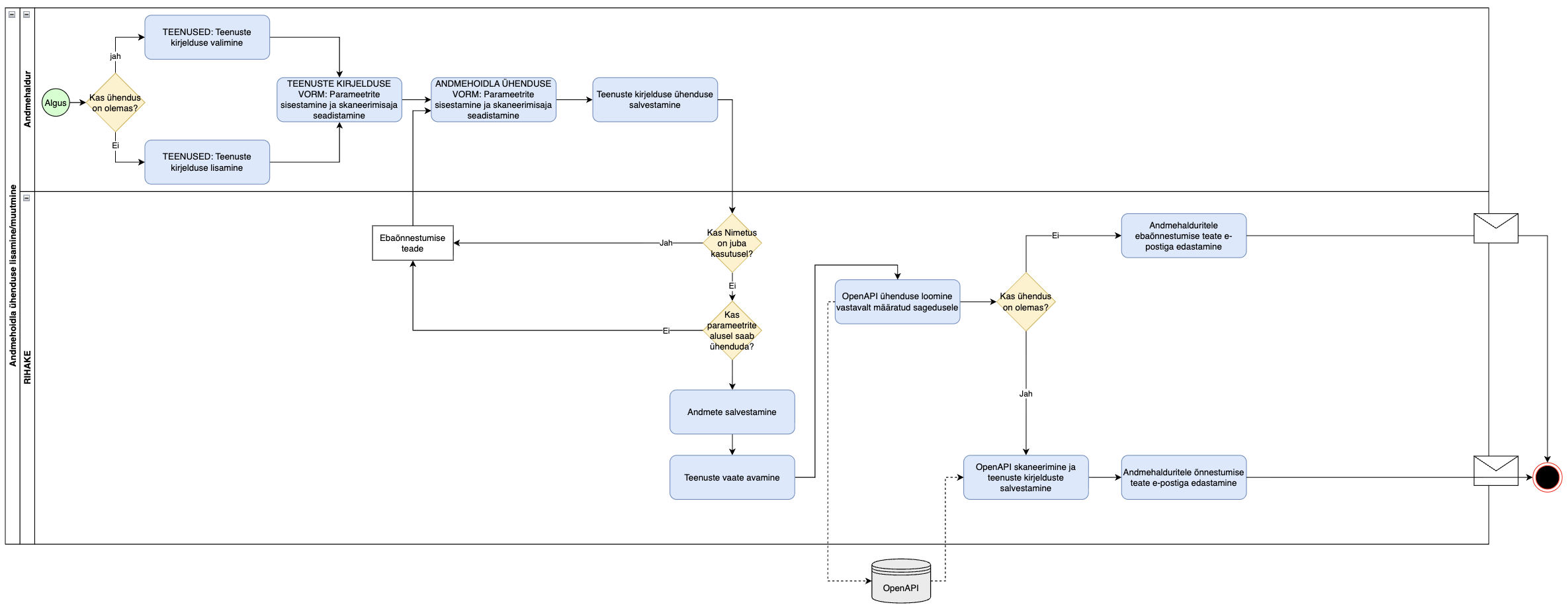
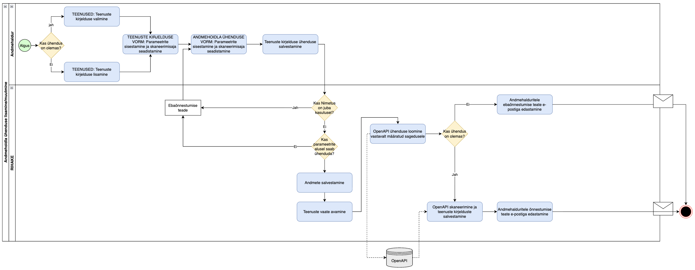
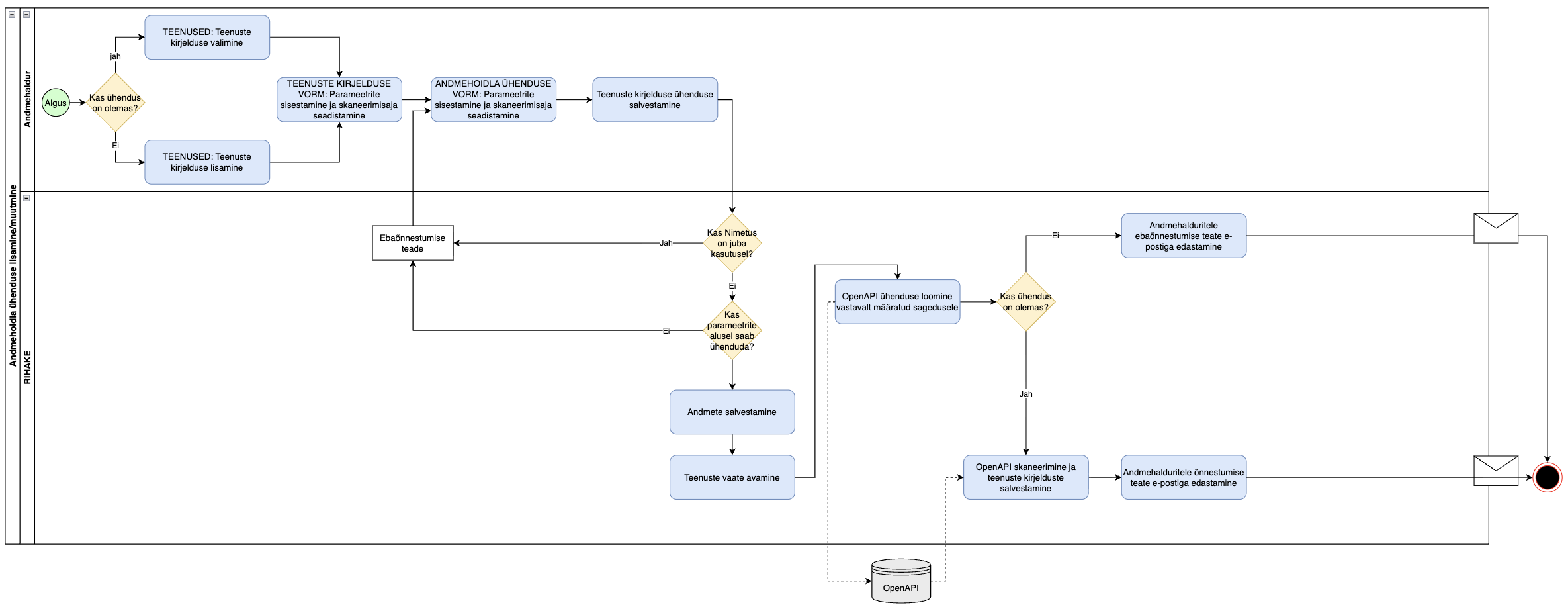
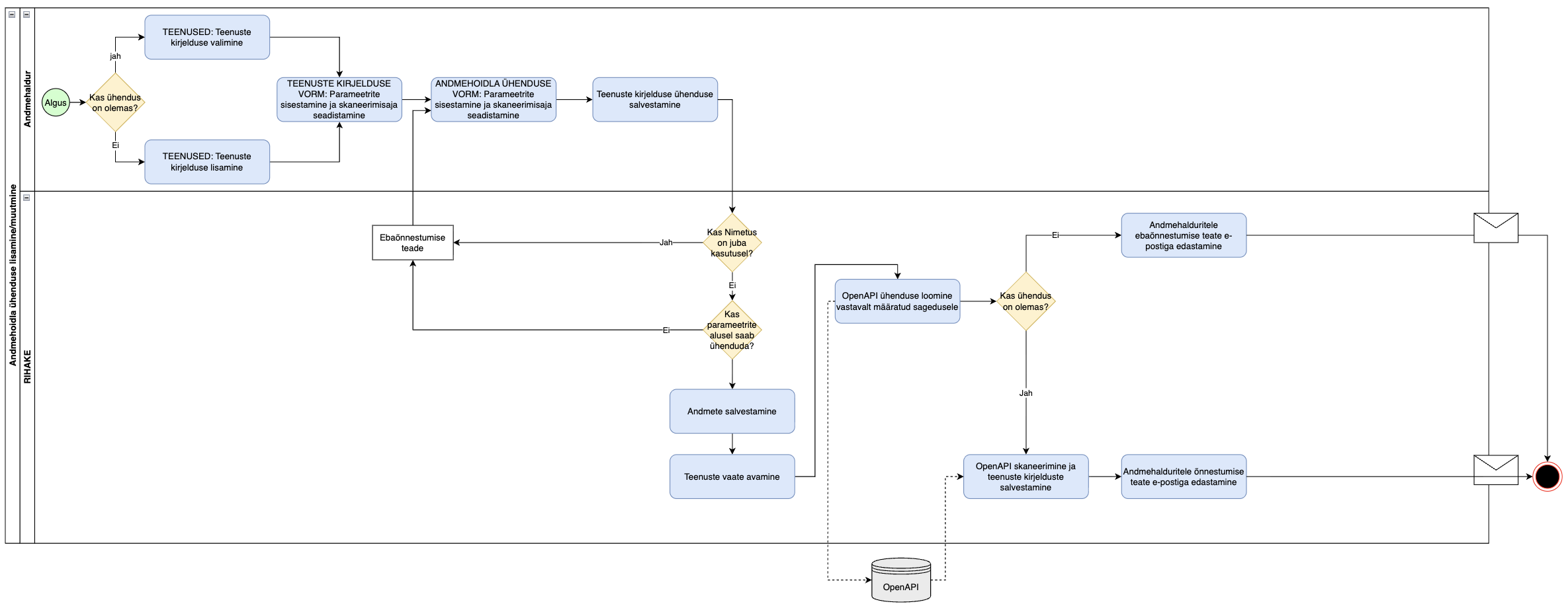
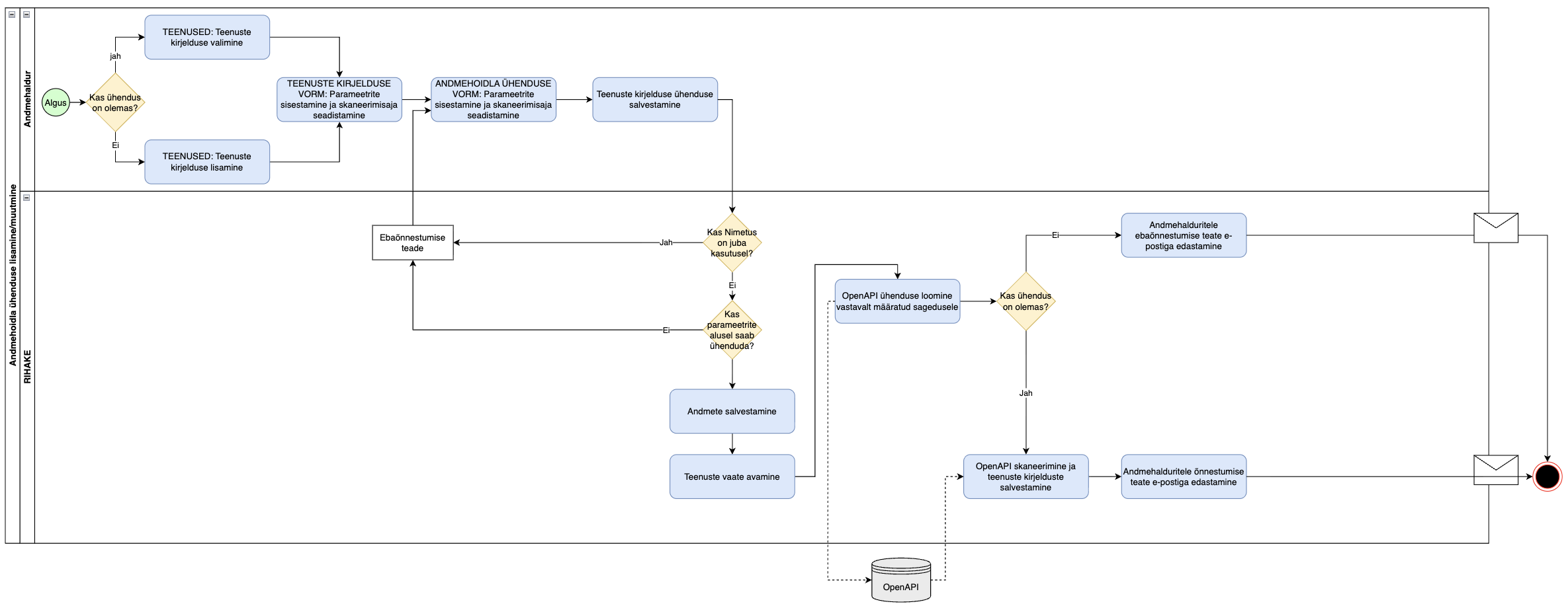
Andmehoidla ühenduse lisamine/muutmine ja andmeelementide lisamine/muutmine/eemaldamine
Andmehoidla ühenduse lisamine võimaldab skaneerida andmehoidlat. Esimesel skaneerimisel tekivad andmestiku kirjelduse juurde uued andmebaasi skeemid, tabelid ja andmeelemendid. Korduval skaneerimisel võivad leitud skeemid, tabelid ja andmeelemendid muutuda vastavalt muutustele andmbaasis. Seetõttu võivad RIHAKEsse lisanduda uued andmeelemendid ning olemasolevaid võidakse muuta või kustutada.
Eeldused:
Andmestik on RIHAKEsse lisatud, vt “Uue andmestiku lisamine“
Tulemus:
Skaneeritud andmemudel on kättesaadav ja elemente saab kirjeldada

Andmeelementide kirjeldamine, sh andmeelemendi sidumine andmesõnastiku terminiga
Eeldused:
Andmestik on RIHAKEsse lisatud, vt “Uue andmestiku lisamine“
Andmehoidla ühendus on loodud ja skaneerimine õnnestus, vt “Andmehoidla ühenduse lisamine/muutmine EHK Andmeelementide lisamine/muutmine/eemaldamine“
Tulemus:
Andmeelement on seotud andmesõnastiku terminiga
Andmeelemendid (andmebaasi veergude sisu) on kasutajatele arusaadav

Andmestiku andmeelementide lisamine alamandmestikule
Eeldused:
Andmestik ja alamandmestik on RIHAKEsse lisatud, vt “Uue andmestiku lisamine“
Andmehoidla ühendus on andmestikule loodud ja skaneerimine õnnestus, vt “Andmehoidla ühenduse lisamine/muutmine ja andmeelementide lisamine/muutmine/eemaldamine”
Tulemus:
Andmeelemente saab kirjeldada andmestiku vaatest kui ka alamandmestiku vaatest
Andmeelemendid on loogiliselt jaotatud andmestike vahel

Teenused
Teenuste (kirjelduse ühenduse) lisamine/muutmine/eemaldamine

Sõnastikud
Uue sõnastiku lisamine
Tulemus:
Sõnastik on loodud ja sinna saab lisada termineid

Sõnastiku termini lisamine, sh importimine
Eeldus:
Sõnastik on RIHAKEsse lisatud, vt “Uue sõnastiku lisamine”
Tulemus:
Termineid saab omavahel siduda

Andme- või ärisõnastiku termini muutmine
Eeldus:
Sõnastiku termin on RIHAKEsse lisatud, vt “Sõnastiku termini lisamine, sh importimine”
Tulemus:
Termini kirjeldus on uuendatud

Andmesõnastiku terminile seose lisamine ärisõnastiku terminiga
Eeldus:
Andmesõnastiku termin ja ärisõnastiku termin on RIHAKEses olemas, vt “Sõnastiku termini lisamine, sh importimine”
Tulemus:
Andmeelemendil on läbi andmesõnastiku termini seos ärisõnastiku terminiga
Seotud terminite ja ka nende sõnastike vahel on seos

Ärisõnastiku terminile seose lisamine teise ärisõnastiku terminiga
Eeldus:
Terminid on samas ärisõnastikus olemas, vt “Sõnastiku termini lisamine, sh importimine”
Kui soovitakse lisada eritüüpi seost (nt grupeeriv), siis on mõlemad terminid eelisterminid
Tulemus:
Ärisõnastikus saab vaadata seoste visuaali

Andme- või ärisõnastiku termini seose eemaldamine
Eeldus:
Andme- või ärisõnastiku terminil on seos ärisõnastiku terminiga
Tulemus:
Seos kahe termini vahel on eemaldatud ja ei kuvata erinevates vaadetes välja

Andme- või ärisõnastiku termini seose eemaldamine
Klassifikaatorid
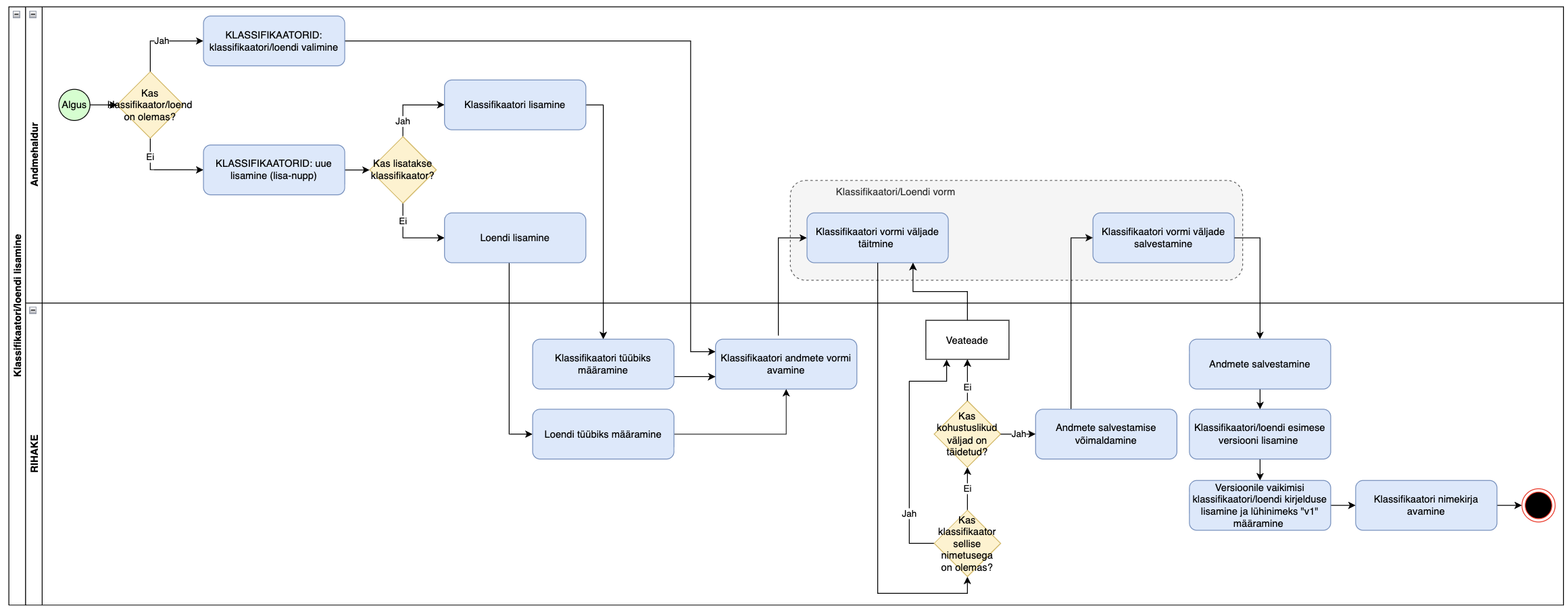
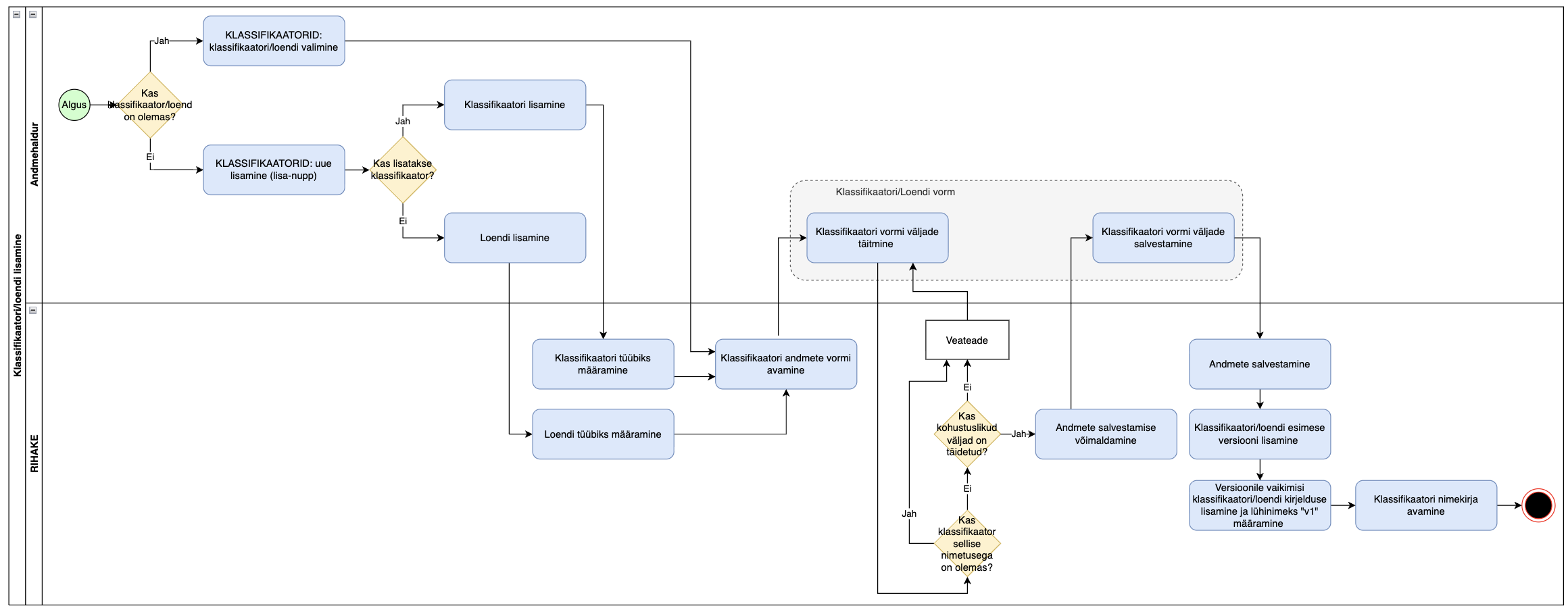
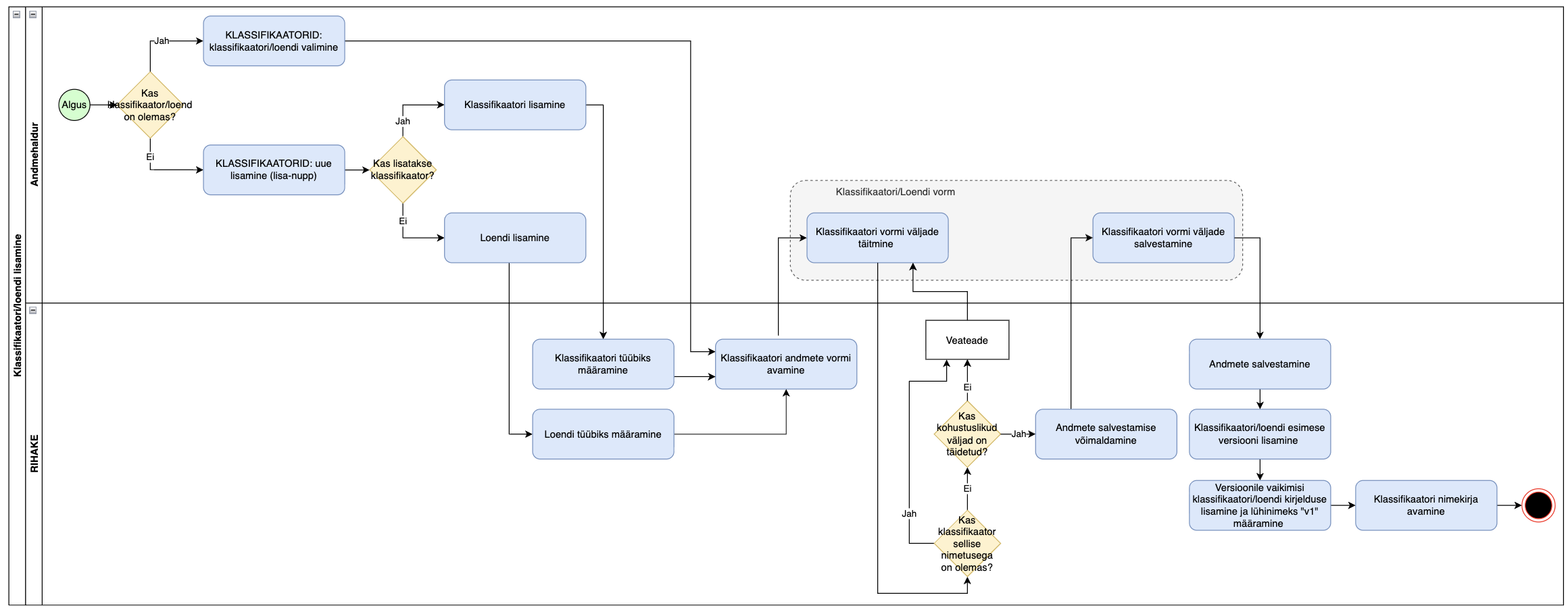
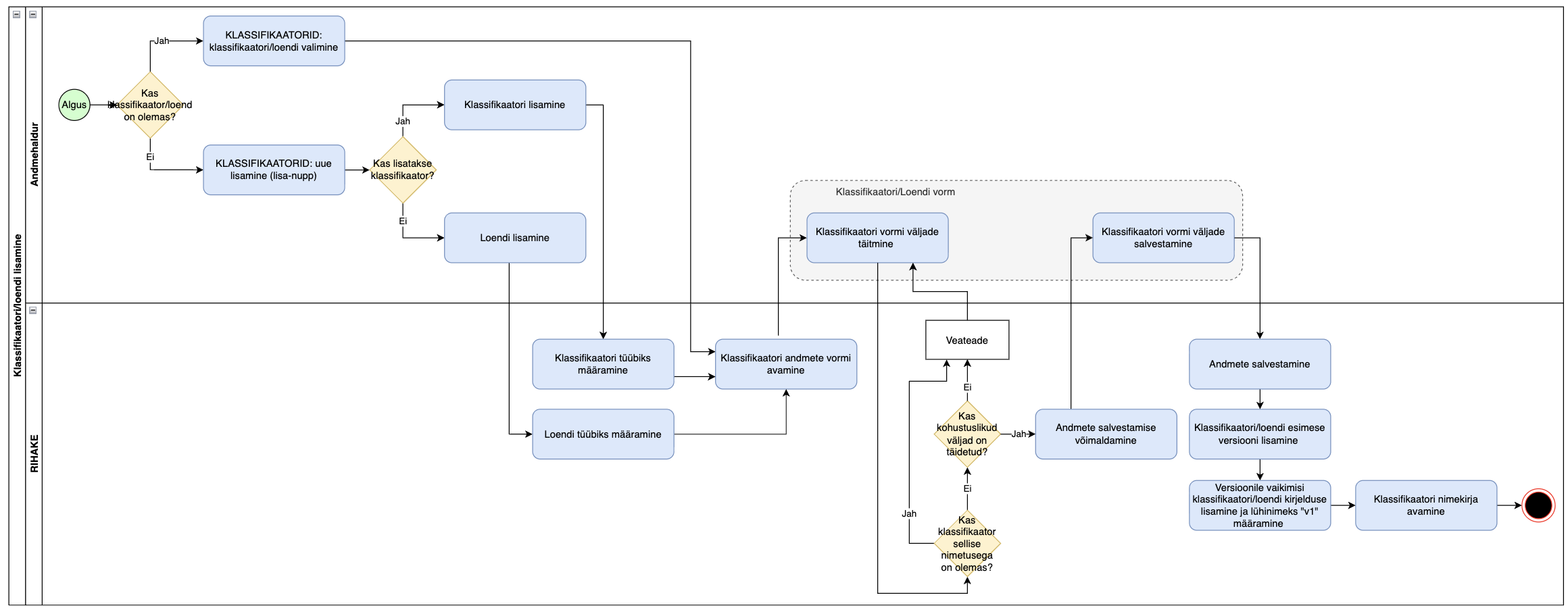
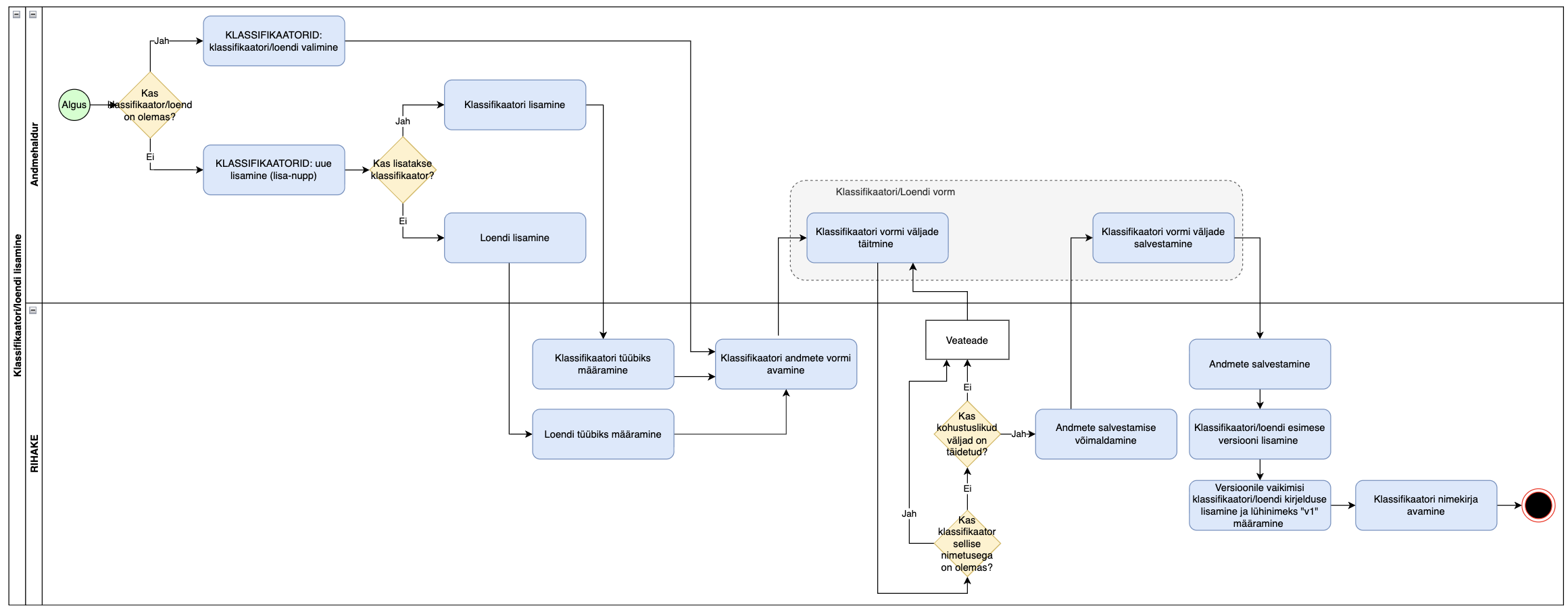
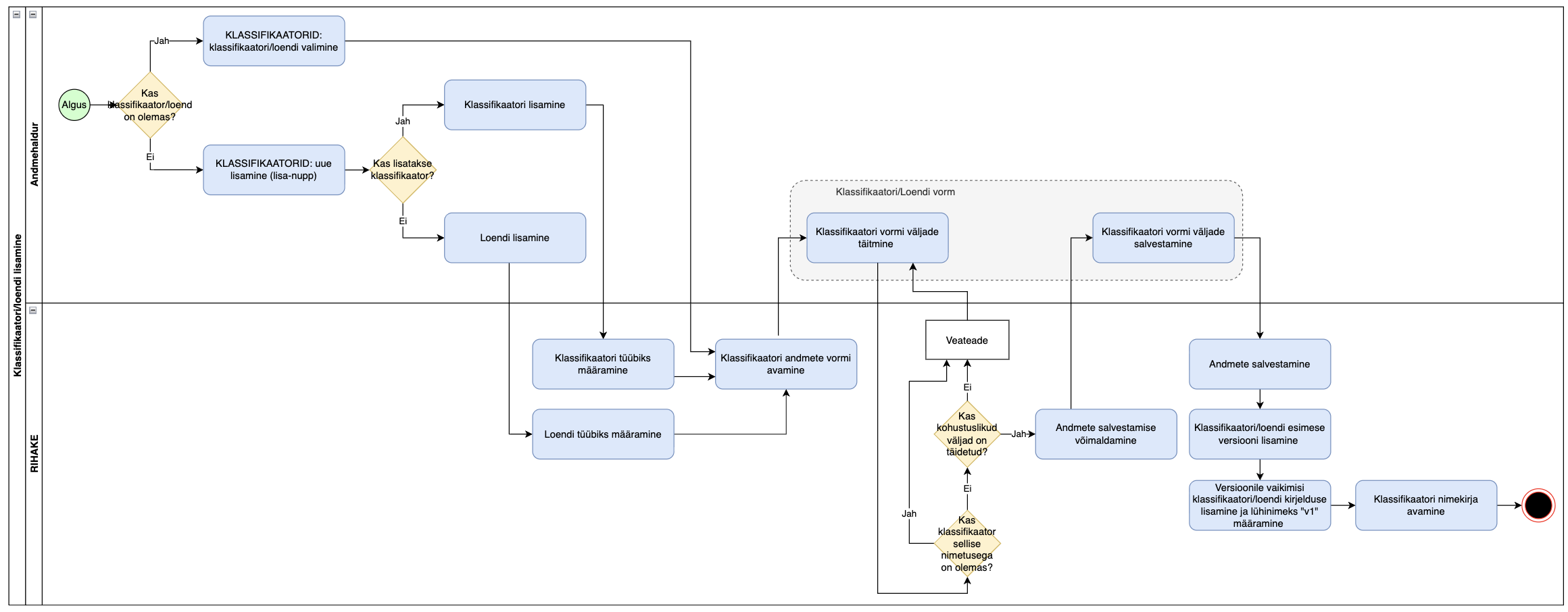
Klassifikaatorite lisamine
Tulemus:
Klassifikaator ja esimene versioon klassifikaatoriga sama kirjeldusega on lisatud

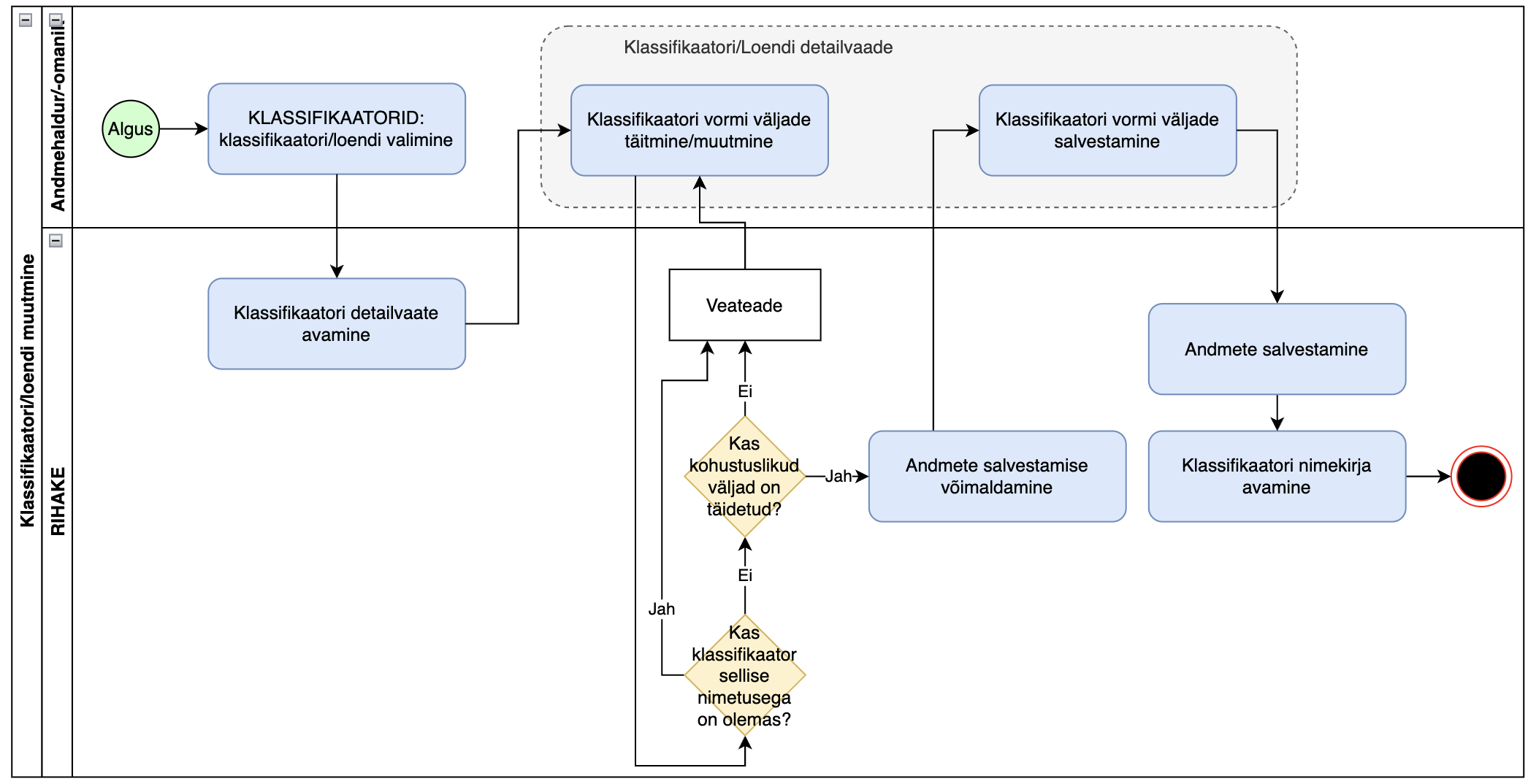
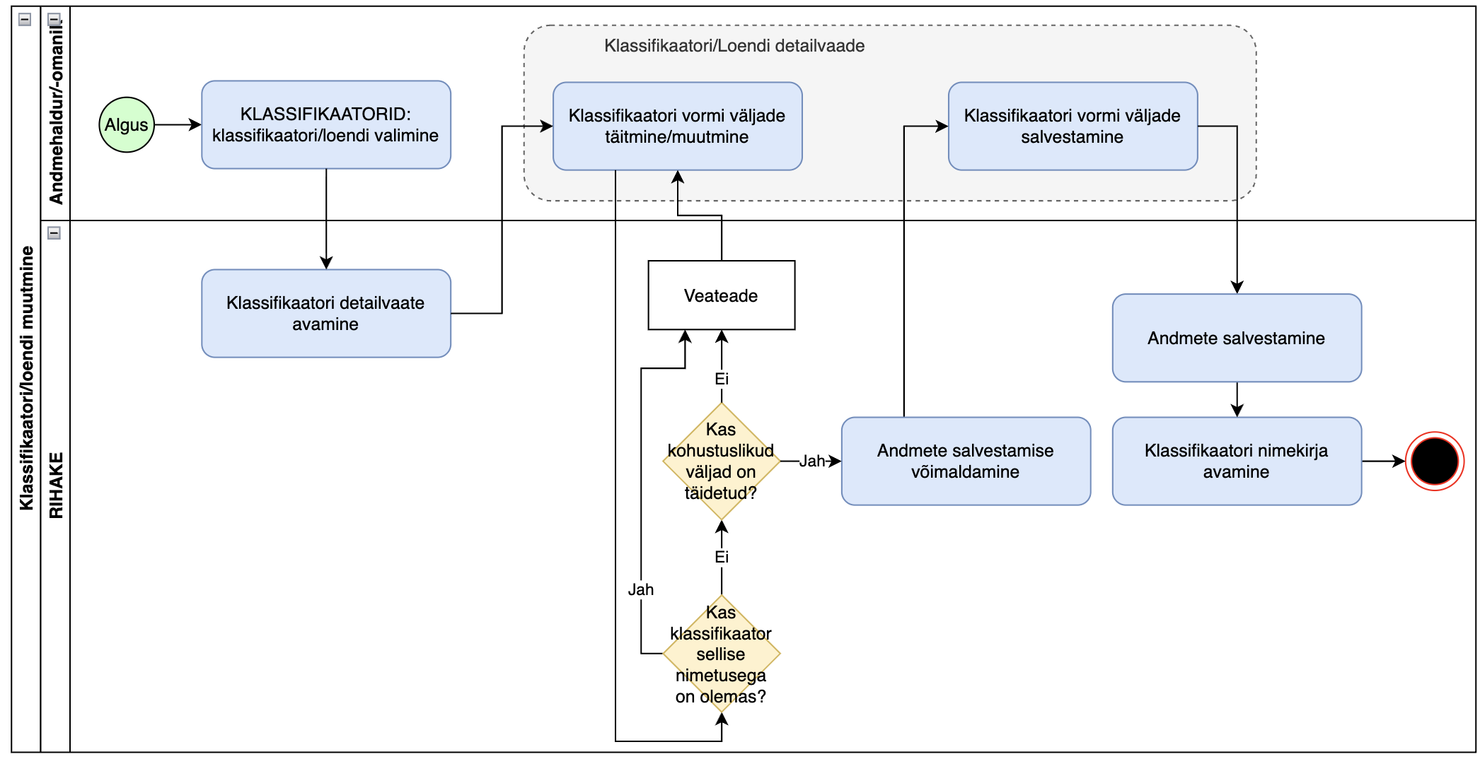
Klassifikaatori muutmine
Eeldused:
Klassifikaator on RIHAKEsse lisatud, vt “Klassifikaatori lisamine”
Tulemus:
Klassifikaatori kirjeldused on uuendatud

Klassifikaatori versiooni lisamine
Eeldused:
Klassifikaator on RIHAKEsse lisatud, vt “Klassifikaatori lisamine”
Tulemus:
Klassifikaatorile on uus versioon lisatud vaikimisi klassifikaatori kirjeldusega, mida kasutaja saab muuta

Klassifikaatori versiooni muutmine
Eeldused:
Klassifikaator ja versioon on RIHAKEsse lisatud, vt “Klassifikaatori lisamine”
Tulemus:
Klassifikaatori versiooni kirjeldused on uuendatud

Haldus
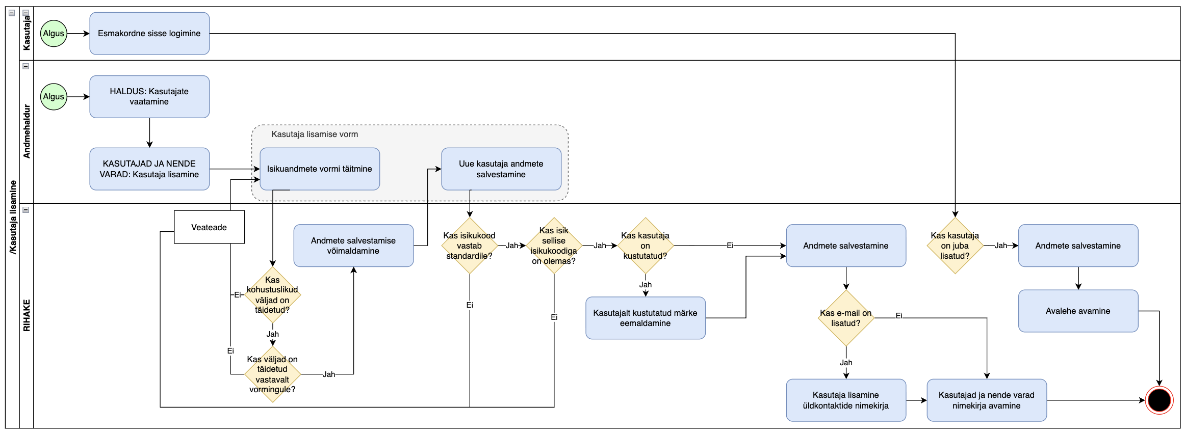
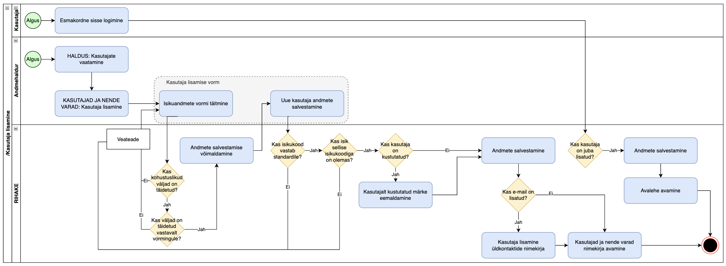
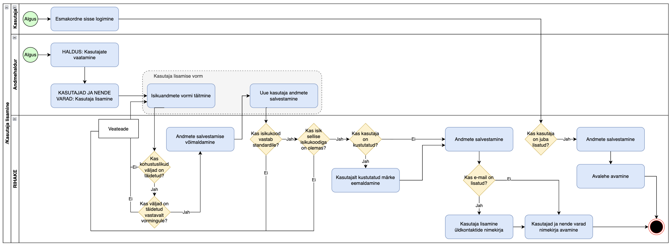
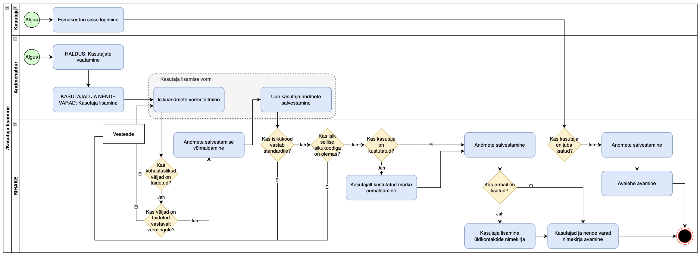
Kasutaja lisamine
Tulemus:
Kasutaja saab määrata andmeomanikuks ehk siduda temaga varasid, mille läbi saab ta endaga seotud vara juures kirjeldusi muuta

Kasutajale varade lisamine
Varale omanikke saab lisada ka vastava vara (andmestik, sõnastik vaatest), vt “Andmeomaniku määramine (andmestiku vaatest)”
Eeldused:
Kasutaja on RIHAKEsse lisatud, vt “Kasutaja lisamine”
Tulemus:
Kasutaja, kes on seotud varaga, saab selle vara juures kirjeldusi muuta

Kasutajale varade lisamine
Üldkontaktide haldamine, sh kasutajate lisamine üldkontakti valikusse
Eeldused:
Kasutaja üldkontaktiks lisamisel kasutaja ja kasutaja e-maili aadress on RIHAKEsse lisatud, vt “Kasutaja lisamine”
Tulemus:
Kasutaja, kes on seotud varaga, saab selle vara juures kirjeldusi muuta
